直击高校网上开学首日:互动教学应用全面崩溃,网易慕课也翻车

雷达财经 文|长帆
2月17日,清华、北大、北京协和医学院等多家高校按原计划复课,在线教育成为复课主力,清华大学有3923门课进行在线教学。令许多学生没想到的是,2月17日的网课堪称大型翻车现场,多款在线教育软件崩溃,被合称为“派雨通”的课堂派、雨课堂和学习通也未能幸免,#学习通崩了#直接冲上微博热搜。甚至连网易旗下的中国大学mooc(下称“网易慕课”)、阿里钉钉也出现崩溃。


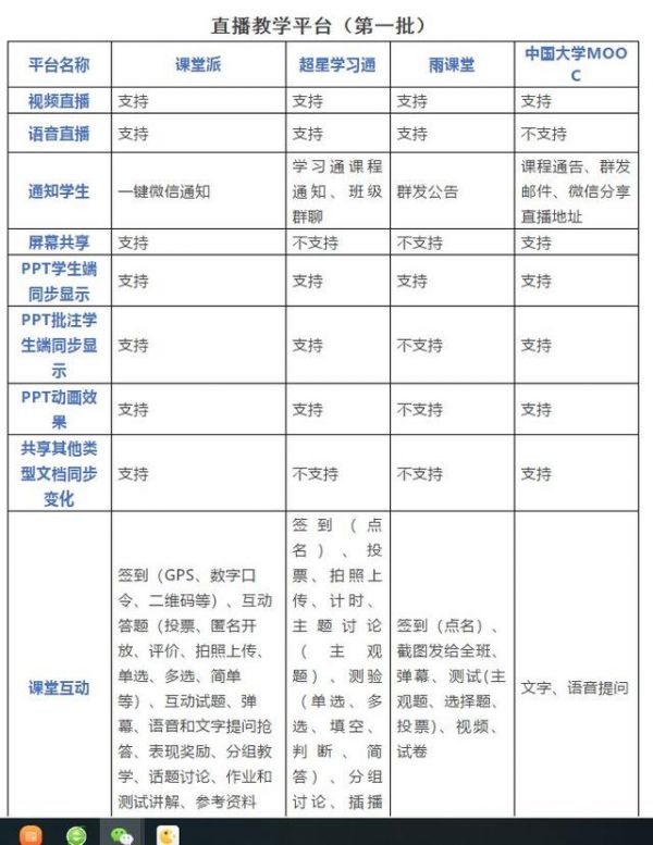
据悉,高校互动教学中,课堂派、雨课堂和学习通是三大主流平台,均号称拥有千万客户。可以实现直播弹幕和抢答、互动点名加作业等功能,并将教学平台+课程资源相结合,因而备受青睐。

结果,这三家平台最先崩溃。北京一位学生称,2月17日早上8点30分,全网崩盘了。很多在各个平台使用教学的师生,辗转于各平台,从课堂派转到雨课堂,又从雨课堂转到学习通,结果三家互动教育软件均崩溃了。
此外,也有教师表示,上午的直播授课以失败告终。

对于此次崩溃,学习通官方微博回应称。尽管在此之前,学习通已经做好充足预案和硬件升级,但由于今天早上8:00左右,学习通使用量瞬间超过1200万人,服务器压力过大,导致部分用户在登陆、图片传输等功能出现短暂异常。技术人员采取了限流措施,并反复提示用户错峰学习,保障了绝大部分用户可以正常使用。

值得一提的是,许多学生反映,中国大学mooc、以及阿里巴巴的钉钉也出现了崩溃。
公开资料显示,中国大学MOOC(慕课)是由网易与高教社携手推出的在线教育平台,承接教育部国家精品开放课程任务,向大众提供中国知名高校的MOOC课程。在这里,每一个有意愿提升自己的人都可以免费获得更优质的高等教育。
有网友还在知乎上发起提问:“如何看待mooc服务器在2月17号各大学网络复课时持续崩溃?”网友质疑,网易应该会想到这一点,却未提前做足准备。

雷达财经注意到,2月3日,春节复工的第一天。许多公司启动在家远程办公机制。不少网友反映钉钉、企业微信均出现崩溃。网友反映钉钉收到消息无法显示,视频会议卡顿、闪退;企业微信音频群聊等功能崩溃。
有业内人士表示,随着后续在线教学软件运营商的调整改善,2月17日的互动教学软件崩溃现象将得到解决。
相关推荐
直击高校网上开学首日:互动教学应用全面崩溃,网易慕课也翻车
清华北大南大今天全面“线上开学”,10大直播神器齐亮相
老师也疯狂:在家播网课,我比直播软件崩溃得还快
董占斌:网课“翻车”不挡在线教育春天
疫情中的线上课堂:用户量激增 但老师“当主播”不容易
中国师生的网课图鉴
直击疫情中的线下教育:等通知、等资金、等回暖
国家队出手,让5000万学生免费上网课,今天上线
疫情之下,还有谁在打网课的主意?
疫情下的网络教学:网课对部分农村地区“太难了”
网址: 直击高校网上开学首日:互动教学应用全面崩溃,网易慕课也翻车 http://www.xishuta.cn/newsview17725.html
推荐科技快讯
- 1问界商标转让释放信号:赛力斯 95792
- 2报告:抖音海外版下载量突破1 25736
- 3人类唯一的出路:变成人工智能 25175
- 4人类唯一的出路: 变成人工智 24611
- 5移动办公如何高效?谷歌研究了 24309
- 6华为 nova14深度评测: 13155
- 7滴滴出行被投诉价格操纵,网约 11888
- 82023年起,银行存取款迎来 10774
- 9五一来了,大数据杀熟又想来, 9794
- 10手机中存在一个监听开关,你关 9519
