2 亿中国人,宅家工作 14 天 | 深氪·战疫 ⑥
文 | 苏建勋 高歌 王毓婵 张雨忻 袁斯来 杨林
编辑 | 杨轩
这可谓人类历史上的一次奇景:数亿中国人正宅在家里,远程办公。
法定假日结束、复工第一天的2月3日,网络大塞车。钉钉称,有超过1000万家企业、2亿上班族在线开工。这一天,大家纷纷吐槽语音视频会议“卡”、“糊” 、“听不清”。
IT问题倒是不那么难解决:钉钉为此扩容了10万台云服务器以抵抗流量冲击,腾讯会议也表示“史上首次”紧急扩容了10 万台云主机……但更难解决的是2亿“人”的问题。
“谁家怎么有韩国人在讲话?”在跟CEO对齐年度KPI业绩目标的电话会议上,居然传来了播放韩剧的声音。主持人只好如此尴尬地提醒。
左手是猫,右手是床——这正是宅家办公这14天里很多人的日常。怎么保障远程办公的工作效率和士气,成为了上千万企业的难题。

36氪员工宅家办公风采鉴赏
字节跳动在开工第一天,就要求大家开视频会议,而不仅仅是语音通话。而抖音团队在开视频会议前,要求员工“必须要洗头”,还有一个口号:“人散,团魂不能散。”
“不许穿睡衣”也是刘璐公司开视频会的要求。因为怕大家松懈,她的公司把周会改成每日一会,但她还是觉得“远程办公真的效率蛮低的”。刘璐在一家内容互联网公司上班,已经算最适合远程办公的一类。但她“之前谈事情,别人微信不理我,我会直接打电话;要是还不行,我就直接冲到对方工位上去。”但现在,“看不到对方表情 ,也不知道对方在干什么,只能干等。”
王宇创立了一个新消费品牌,对他来说,远程沟通影响最大的是新品开发的效率。以往王宇只需要凌晨5点出发赶最早一班飞机,现场监督工厂的生产,样品出来就现场提意见修改,出差一两天就可以解决。但现在远程沟通,打样,寄送,反馈修改意见,重新打样,再寄送——半个月已经过去了,而且是在工厂排期顺利的前提下。
可眼下正处于疫情防控关键时期,天风证券的一份报告显示:从全国春运数据来看,当前春节返乡人员的返程率只有20%-30%,再加上从返程到复工还需要两周左右的潜伏病毒观察期,复工延迟的影响会持续到3月上旬。
更何况,还有很多人身在湖北,宅家办公的时间只会更长。王宇公司十多名员工中,10名都是湖北籍,短视频拍摄团队也都在武汉,显然无法外出拍摄和取景,原本在抖音、快手、B站的一系列短视频动作只好暂停。
这意味着很多人的远程办公还将持续至少一个月。

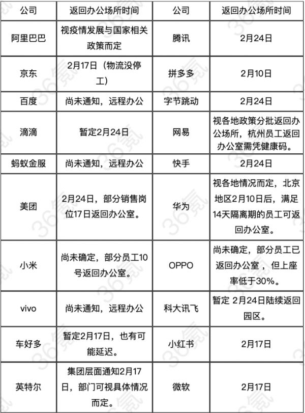
36 氪调查的20家科技公司的返程时间表 表格制作:36 氪
管理挑战
“这次就是洗牌管理能力差的公司。”一家头部手机厂商的负责人士对36氪如此预测。他的老东家就专门开发了一个APP管理海外当地的促销员,促销员必须每天在店里拍照,证明自己到岗。
可即便如此也会出现问题。中方团队就发现一个促销员每周拍来的照片一模一样,后来查了他的Facebook,才发现他已经旷工很久。事后海外团队建议总部开发出可以追踪物理位置的新功能,直接定位。只是,“这需要技术能力,需要运营团队配合,还得愿意投钱。”
在职业化程度低的海外市场,是疫情中管理遭遇挑战的一类极端情况。
林海洋就感到十分抓狂。他是一家公司负责印度市场的员工,由于新冠肺炎爆发,他手里的印度签证暂时失效,被困在国内的林海洋,只能依靠微信和印度同事保持联系。
在印度做管理,面对面交流才有效率,线上沟通则效率全无。他想要印度员工帮他确认方案,语音电话拨过去,没有反应,扔消息过去,还是一片寂静。直到一周后,林海洋才得到同事的回复。
“印度人不及时回复不觉得是个事儿,”林海洋对36氪说。很多工作交代过去,对方往往只完成一部分,他还得找驻地的中国人再协调;最终给到的方案中许多数据印度同事还是瞎填的,几次发过来的都不一样。如果看得不紧、管得不严,连得到真实的信息都很难。
更让林海洋无可奈何的是,在印度,国内风靡的远程办公工具都集体失了灵。由于印度很多地区网络不发达,不少小城市甚至很难找到一根笔记本的type-C数据线,不少人用的还是上一代又厚又重的笔记本,很难推行视频会议。
与职业程度化低的印度市场相比,字节跳动这样的公司是另一个极端。
“这么大的一件事,我居然没有和徐峥导演线下见面,想想也确实很奇妙。”2月9日,抖音CEO 张楠在一场直播中聊起了字节跳动拿下《囧妈》线上首播的经历。
从联系影业公司到《囧妈》在抖音、西瓜视频等平台免费播出,抖音团队只用了36 小时,且都是通过线上“云办公”完成。张楠说,为了让北京、上海的同事同步工作,他们视频会议维持24小时不间断。
飞书团队则在春节期间便紧急上线了多个项目。由于疫情导致远程办公需求大增,飞书临时上线了健康报备、线上会议室等多个功能。可即便时间紧迫、任务繁重,身处全国各地、甚至身在海外的产品和开发们顺利完成了这场协作,远程办公几乎没有带来不便。飞书团队的小秋告诉36氪,“大部分新功能都是在2、3天的时间里完成上线的。”
在这段只能依靠远程协作的时间里,飞书许多项目的推进速度反而比日常更快了。一方面,项目的确紧急,都是对疫情期间企业需求做出的快速响应,紧迫感把效率推到最高。另一方面,字节跳动确实是一家非常重视、并早已习惯远程沟通的公司。
“我们把自己每天的安排以小时为单位同步在日历中,大家互相可以知晓,然后在这个基础上根据自己的需求和别人的时间来安排一些会议。”小秋对36氪说。但这其实也是他们日常的工作方式,几乎不存在学习成本。
人工智能公司云知声,则在大年初二组建团队、10天内远程协作做出了一款“疫情防控机器人”——能在10分钟内拨打600通电话,协助基层社区完成肺炎疫情重点人群的筛查、防控与宣教工作,已经在上海徐汇区虹梅街道上线。云知声CEO 黄伟说,这个团队是分散在各个省份的员工临时组建的,人员逐渐从十人增加到二十人左右,囊括技术人员、支持、算法、市场员工等。
“开会之前,我们会先确定哪些议题是必须有结论的,上来直接说事,说完就散会。” 云知声CEO黄伟对36氪说,而且远程办公,大家会自发地减少很多不必要开的会,更意味着要对工作内容做细致分解。“总的来说,远程办公是对管理提出了高要求。”
远程办公无疑是对管理能力的一次试炼,即使对习惯了远程办公的公司也是如此。软件咨询公司ThoughtWorks 中国区办公室分布在北京、上海、深圳、武汉、成都、西安等地,本来就有远程办公的传统,习惯了用Zoom和企业微信,在家办公期间也保持了早上15分钟站会、晚间code review会议的机制。但其首席咨询师万学凡觉得,最大的挑战在于,如何保持“氛围”。
特殊时期,他们维持团队氛围的方式是,在 Zoom 软件上召开分享会:讲项目案例、讲大家各自学到的东西。有主持人主持,其他员工可以自由语音接入。
但挑战并不仅在管理上,对许多行业来说,挑战更在事关生死的业务中。
当线下必须转型线上
“应该够给100 位导购发基本工资了。”孙来春掰着指头算。2月14日情人节晚上,国产护肤品牌“林清轩”的创始人孙来春第一次做起了直播。这场直播为其天猫店卖出了40 多万的货——而隔天就是林清轩的发薪日。
孙来春经历过2003 年的非典,当时他代理了一个马来西亚化妆品牌,非典爆发后,品牌撤回吉隆坡,孙来春苦心经营三年的公司随即解散。
相似的考验在17 年后又摆在孙来春面前,看着新冠肺炎的确诊人数急剧上升,孙来春对36 氪形容“恐惧从天上黑压压地降下来”。林清轩的运营支出每月大概有3000 万,若业绩停滞,账上的钱只够撑两个月。
补上现金流的窟窿,也是服装品牌歌莉娅疫情期间的当务之急。
“对于我们来说最大的压力是现金流,服装行业要提前生产,有些春装和冬装还在仓库里压着,如何快速变现是非常大的挑战。”歌莉娅执行总经理邓智对36氪说,做时装的如果3月份春装卖不出来,基本上冬春两个季度的货都压在手里了。而歌莉娅400多家店铺暂停营业,怎么卖货成为巨大挑战。
对他们来说,远程办公的涵义远非开开电话会议这么简单。是否能转型线上,在电商渠道、社交渠道卖货,就可能是生与死的区别。
孙来春开始在公司号召“全员卖货”,行政财务、搞研发的博士生……眼下都成了林清轩的导购,“双微一抖”则是他们卖货的阵地。孙来春有一套形容:左手是钉钉+智能导购,右手是微盟+小程序商城,身下坐着小红书,脑袋顶着抖音,左腿可能是快手,右腿可能是云集。
“现在相当于‘战争时期’,战士都上了战场,后勤人员拿根烧火棍也要上。”孙来春对36 氪说。

孙来春(最右)号召公司全员卖货,他自己也上阵开了直播。图片由受访者提供
歌莉娅明确制定了疫情期间的线上销售目标,尽可能扩大线上销售额。这主要靠80%的工作在企业微信上完成,其余20%线上办公工具则涉及到云财务审批、服装设计3D打版等。
导购与粉丝的沟通,是企业微信的重要功能,这对在线上就把货卖出去至关重要。歌莉娅对导购的支持,一是在后台CRM系统将粉丝分类,导购可以在聊天和推荐时有一个精准推荐参考。二是销售管理人员分布在全国各地,歌莉娅将业务决策数据在企业微信端进行了移动化处理,销售管理人员可以在移动端看实时报表,对区域管理、人员、货品等进行辅助决策。
幸运的是,歌莉娅使用企业微信已有三四年,平时周末的调拨和决策都在线上完成,有些在线办公的基础。在过去10天,歌莉娅每一天GMV超过120万,峰值将近300万。“当然和线下400多家店铺相比还差得远,但对于线上来讲这几天是爆发性的增长。”
“这场疫情让更多企业了解到企业数字化的重要性,我们也发现,企业前期的数字化程度越高,面对疫情就越从容。”钉钉副总裁吴振昊(么么茶)对36 氪说。
在吴振昊看来,企业的数字化能力分为两部分:对内,企业要先实现组织在线,就是把企业组织架构先搬到线上,“要不然等到开视频会议的时候,你连隔壁部门的同事都找不到”;对外,则要连接顾客,搞定生意。
说起来简单,但对很多业态和公司来说,转型线上、让线下门店员工远程工作,需要从最最基础起步的。
国产美妆品牌完美日记的不仅因疫情暂停了门店拓展,原有的800 名线下门店员工的工作受到了影响。
但要让这些并无线上工作经验的员工即刻上岗并非易事。光是帮他们把手里的家伙事配齐就要花一大番功夫。到了春节快结束的时候,完美日记的行政人员终于凑齐了500 多台电脑,并把它们快递给了全国各地的员工。
“寄出去的500 多台电脑里,有一部分电脑是公司的库存,其他大多数是行政费尽九牛二虎之力现租的,什么牌子和价位都有。”完美日记母公司副总裁黄一耕说。
收件人大多是门店售货员。他们离开柜台回家过年的时候,并没有料到疫情会让他们无法在春节结束时回到店里。很多人没有带电脑回家,甚至家里连Wi-Fi 也没有。
但凡是能搬到线上、且能通过远程落地的业务模型,都被企业用以回血。但也需要认识到,“远程办公不是万能的”。
“你们都是做什么工作的,怎么打个电话就能复工赚钱?”李倩没忍住发了条朋友圈,她曾在媒体、投资行业工作近十年,担任过青山资本董事总经理和腾讯新闻的主编,后来在传统制造领域创业。
李倩以B2B大宗交易举例说,一些产品虽有“指导价格”,但到了谈判阶段,当中怎么杀价、怎么明确后期服务、要不要多些赠品,都需要面对面去谈判,而这类交易撮合多发生在每年2、3 月密集举行的各种展会上。
“一波是内容平台兴高采烈地讨论卖课、卖工具赚了多少钱,另一波是工厂老板们埋头苦苦给工人找口罩,跟政府讨论复工。”每个行业不可一概而论。
疫情终将过去
“在家办公”只是疫情之下的非常之举吗?
携程此次以客服部门为主的1.6万员工很快适应了在家办公,这与梁建章2010年做的一次持续9个月的“在家办公”实验息息相关。通过对比其呼叫中心的两个对照组,结果显示:
在家办公的员工业绩有显著的上升,在九个月里业绩增加了13%,即源于病事假减少,也源于居家的工作环境干扰更少(实际推行后,主动要求在家办公员工的业绩增加了22%);
在家办公员工的离职率仅为在办公室工作员工的50%;
携程每年在每位在家办公的员工上节省了约14000元人民币的成本,主要来自租金的节省。
也许应该用更积极的心态来看待它,而非“不得不”的无可奈何之举。2017年,美国超过八成企业引入了远程办公制度,已有3000万人在家中远程办公,占美国工作人口的16%-19%。
有时候,必须承认疫情对业务的实际影响,但是这也是一次整修契机。
“疫情期间家政业务几乎处于停滞状态。”到家集团CEO陈小华对36氪承认,但他也并非无事可做。到家集团在几天时间完成了阿姨在线面试、签约系统,解决阿姨线下面试问题;给家政人员生成健康档案,结合行程追踪,通过云管家后台监测。在陈晓华看来,这反而是一个机会。
“今天扩大DAU,扩大阿姨注册数量,扩大雇主的注册数量现在是最好的时机,”陈小华对36氪说,今天疫情把大家逼到了都必须到互联网连接阿姨、连接客户,而不再通过线下的门店,但其他同类公司没有这样的互联网产品技术的能力。
对歌莉娅来说,全公司做销售保现金流的共同目标,正前所未有地推动着企业微信及CRM会员体系的使用效率,以及在线销售的变现效率。
“疫情过后,这些能力都会被固化下来。”邓智总结,一是CRM会员体系和企业微信、粉丝个人微信的对接,对粉丝做更精准的推送。二是检视所有部门的工作,将没办法做到远程的,通过前端开发对接到企业微信中来。比如产品周期管理软件,可以在企业微信上看到研发进度及关键节点。而且,一些年轻人也在此次疫情中展露头角。
人类与瘟疫共处的所有历史都证明,疫情无论如何终将过去。
对小企业来说,可能做不到不裁员,对它们来说,最重要的是活到疫情过去那一天。
作为一家内容MCN公司的创始人,周翔的公司也面临广告停滞、电商停摆的损失。虽然视频拍摄无法进行,他们能做的,就是集中进行脚本创作,待到可复工时集中拍摄。同时,改变脚本创意的策略,使其更简单、更易执行,部分简单的创意可以让达人一个人在家完成拍摄。
行业里不少公司已经倒下了。对周翔来说,这段时间的远程办公也是一个公司自我换血的契机——远程办公时,工作的结果导向变得更加明显,而那些习惯于偷懒的员工就会比平时更容易暴露出来。在老板看来,平时下不了狠心做裁员的决定,在这时候就变得不得不去做了。“无论市场环境如何,企业总要想办法熬过去。”
孙来春则把这次疫情比喻为一面“照妖镜”。
在发动全员营销后,林清轩每位员工的业绩展露无遗,孙来春发现不少员工在浑水摸鱼。“别人能卖3-5 万,你天天在家撸猫、炒菜、拍抖音,还觉得企业必须要给我钱,这种人就应该被淘汰。”
但完美日记的2020年开店目标并没有改变:200家店一家不少,即使返回办公室的时间再延后两个月也要完成。这源于对疫情后,完美日记想抓住消费需求恢复时的欲望。
这也是完美日记只是转移了800名线下人员工作内容,但没有裁员的原因。“这800 人的工作都已经全部转移到了线上,其中60% 是分配去做运营,40% 去做客服。没有一个人赋闲待业。”其母公司逸仙电商副总裁黄一耕对36氪说,而且还会坚持全年新聘 5000 人的计划。
17年前非典期间,携程曾经简直在疫情期间保留员工规模,这帮助它迅速抓到了疫情后的反弹机会。虽然此次疫情需要多久过去还难以准确预测,但一些公司也怀抱同样的希望。
而现在,“不管什么形式的办公,都要把大家的心凝聚在一起,让员工有困难的时候能来找公司。”黄一耕说,现在最重要的是稳定军心。
尽管受快递因素影响,C端客户退单率达到50%,但新消费品牌创业者王宇也并不打算调整2020年原定的8000万人民币营收目标。
他的理由是,1-3月原本就是消费品的销售淡季,王宇有信心在后三个季度补回来。二是此前积累的B端客户,以及分散布局工厂的策略发挥了作用——武汉、河南两地的工厂因疫情影响无法复工,但河北的工厂可以承接B端客户的订单。
比起现金流,更让王宇在意的,是远程办公状态下员工的凝聚力,还能不能“成为一个真正的组织”。凝聚力在,公司就能恢复元气。
(应采访对象要求,林海洋、小秋、周翔、王宇为化名)
相关推荐
2 亿中国人,宅家工作 14 天 | 深氪·战疫 ⑥
全民“宅”家抗疫,憋热线上文娱
“宅家”经济学
10 万中国创业公司越寒冬 | 深氪·战疫①
互联网公司的技术战疫,及格了吗
科技战“疫”中,谷歌和BAT有哪些举措?
战“疫”思考:现状、影响、转机——58基金投资笔记
2020“战疫”:科技&创业公司在行动 ③
赛道明星联合发力,打响中小企业自救战「疫」
硅谷一周融资速报:14 家公司获总计超 2.21 亿美元融资
网址: 2 亿中国人,宅家工作 14 天 | 深氪·战疫 ⑥ http://www.xishuta.cn/newsview17692.html
推荐科技快讯
- 1问界商标转让释放信号:赛力斯 95792
- 2报告:抖音海外版下载量突破1 25736
- 3人类唯一的出路:变成人工智能 25175
- 4人类唯一的出路: 变成人工智 24611
- 5移动办公如何高效?谷歌研究了 24309
- 6华为 nova14深度评测: 13155
- 7滴滴出行被投诉价格操纵,网约 11888
- 82023年起,银行存取款迎来 10774
- 9五一来了,大数据杀熟又想来, 9794
- 10手机中存在一个监听开关,你关 9519
