滴滴顺风车北京复出体验:乘客需答题,上线女性安全助手,下单7小时无人接
编者按:本文来自微信公众号“三言财经”(ID:sycaijing),作者江城,36氪经授权发布。
12月24日消息,昨日,滴滴顺风车在北京、武汉、佛山、南昌、长沙等城市上线。人脸识别防止账户盗用、行驶路线异常危险预警、限制司机随意挑单、女性特殊安全按钮等安全措施随之上线。
经三言财经体验发现,预约顺风车首先需要进行实名信息认证(人脸验证)。



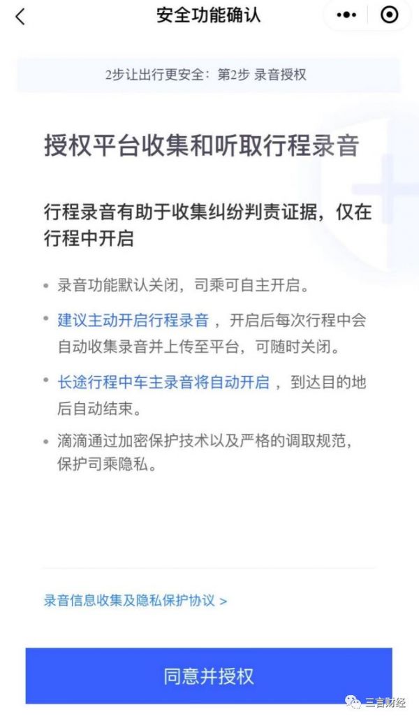
其次,需要进行安全功能确认(确认核验头像;授权平台收集和听取行程录音)


最后,需要进行乘客安全知识学习(乘客安全须知;安全知识测试)并进行安全答题。整个过程耗时需要5分钟左右,其中安全知识测试一共6道问题,如果答错需要重新回答才能进入下一题。


在完成认证之后,需要再阅读滴滴顺风车出行倡议书,才可进入预约页面。
进入滴滴顺风车页面后,可看到页面上的“女性安全助手”按钮,滴滴方面称,对于行驶路线异常、车辆异常停留或中途轨迹消失等异常情况,女性安全助手将及时进行危险预警。当出现距离较远的行程时,女性安全助手会提供自动录音、增加同路人人脸识别的频次等多项安全保护。


三言财经尝试体验重新上线的顺风车,于23日12:00提前预约了一段距离为35km的路程,选择17:10-19:10出发。页面显示,在线车主共有14位,平均邀请时间约10-15分钟。可直到19:00,经过7个小时的时间,仍旧没有车主接单。

三言财经还预约了一段3km的路程,选择17:30-19:50出发,页面显示,在线车主共有28位,也无人接单。

期间,三言财经曾尝试与多位车主沟通,可是均没有收到答复。由于滴滴顺风车试运营开放时间为5:00-20:00,测试最终作罢。

值得注意的是,三言财经测试发现,预约顺风车行程距离超过30km(约49.5元)需要单独进行一次人脸识别验证,才可以预约车辆,而行程距离小于30km的则可以直接预约车辆。
无人接单绝非个例,武汉记者体验滴滴顺风车后同样表示,短时间内不容易匹配到车,约车困难。

在微博上,滴滴顺风车遭到了网友吐槽,有网友表示:“滴滴顺风车太烦人,约车验证身份很麻烦。”

还有网友表示:“滴滴顺风车很难用,规则、功能偏向于车主,车主可以提前点击到达,用户无法显示已到达,车主不结束行程,用户即便到达半小时也无法结束行程。”对于这个问题,此网友联系了滴滴客服,客服表示“没有办法。”

从用户层面,使用流程相较之前更为繁杂,需要先完成多个步骤,但由于顺风车刚刚恢复运营,车主数量不如以前,出行订单无法得到满足,而车主层面,有车主表示,车主认证程序复杂,所以第一天还未完成注册。这恐怕也是无人接单的原因。
对此,滴滴相关负责人表示,将根据用户反映持续优化顺风车运营方案。
除此之外,三言财经还对顺风车进行了价格比较,对比相同路段,滴滴顺风车、快车、拼车的价格区别。
一段距离为10.8km的路程,顺风车23.7元,快车50元,拼车25元。

另一段距离为31.3km的路程,顺风车50.1元,快车108元,拼车54.1元。

由此看来,滴滴顺风车相比于快车便宜了将近一半的价格,但是对比拼车就无明显价格优势。
此前滴滴公布了顺风车试运营规则,对所有顺风车用户提供服务的时间均调整为5:00-20:00。
这次的试运营方案中,顺风车永久下线了个性化头像、性别、长文评价等涉及到用户隐私的一切敏感信息;合乘前车主需经过人脸识别,司乘双方上车前均需进行信息核验。长距离出行场景下,会增加车主人脸识别次数、提醒用户设置紧急联系人、自动对行程进行录音等。顺风车用户准入环节目前已经实现了全实名,顺风车车主和快车专车司机一样要进行三证验真、背景筛查和人脸识别,而失信被执行人将无法注册成为顺风车车主。
除了联合公安机关对注册车主进行综合背景审查之外,还引入了失信人名单筛查,可公开查询到的失信被执行人无法注册成为顺风车车主。
截止目前,滴滴顺风车试运营城市已达到10个,11月20日上线哈尔滨、太原、常州,11月29日上线沈阳、南通,12月23日上线北京、武汉、佛山、南昌、长沙。而预计12月份上线滴滴顺风车的石家庄目前还没有消息。
相关推荐
滴滴顺风车北京复出体验:乘客需答题,上线女性安全助手,下单7小时无人接
滴滴顺风车北京正式“复出”,上线女性专属保护计划
滴滴顺风车重新上线:更安全了?涉女性歧视?
北京滴滴顺风车首日:部分车主被禁止接单,乘客不愿全程录音
最前线 | 滴滴顺风车重生,将在北京、哈尔滨等7城上线试运营
滴滴顺风车重回北京 首日体验:流程与应答率待提高
滴滴顺风车归来一周:规则复杂了,你会信任吗
滴滴顺风车试运营,我们体验后发现司机和乘客都很难
滴滴顺风车重启:使用前先认证 有乘客认为流程繁琐
年赚9亿元,顺风车北京上线:滴滴已撑不起600亿美元估值?
网址: 滴滴顺风车北京复出体验:乘客需答题,上线女性安全助手,下单7小时无人接 http://www.xishuta.cn/newsview15274.html
推荐科技快讯
- 1问界商标转让释放信号:赛力斯 95792
- 2报告:抖音海外版下载量突破1 25736
- 3人类唯一的出路:变成人工智能 25175
- 4人类唯一的出路: 变成人工智 24611
- 5移动办公如何高效?谷歌研究了 24309
- 6华为 nova14深度评测: 13155
- 7滴滴出行被投诉价格操纵,网约 11888
- 82023年起,银行存取款迎来 10774
- 9五一来了,大数据杀熟又想来, 9794
- 10手机中存在一个监听开关,你关 9519
