摩尔线程,你在打谁的脸?

摩尔线程这事儿,真的把所有人都看懵了。
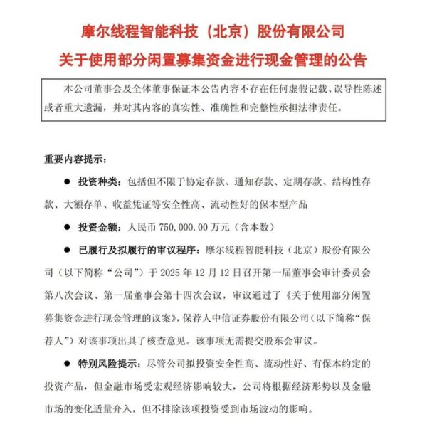
一家号称要打破国外垄断的国产GPU公司,刚在科创板IPO拿了快76个亿,结果上市才两周,就急着公告说要拿75个亿去买理财——这操作,别说芯片圈,整个投资界都傻眼了。
咱们得说清楚,芯片行业是什么地方?那是公认的“碎钞机”赛道。别人家融了资,哪个不是连夜给研发团队打钱、抢流片、扩团队?台积电3纳米烧了多少钱?英伟达每年研发投入多少亿?国产GPU本来就落后,现在好不容易有公司上市融到钱了,结果你转头就把钱放理财?这就像上战场前,把军费全存了银行吃利息。
更吊诡的是,这笔钱几乎就是IPO募资的全部。招股书上写的那些“先进工艺研发”“下一代芯片设计”“生态建设”,难道都是说说而已?市场给你钱,是让你去打仗的,不是让你在后方开银行的。
有人说,公司也要考虑资金效率,暂时没项目投,做点现金管理怎么了?这话听起来有理,但细想全是漏洞。第一,如果你真没想好这75亿怎么花,为什么要这个时间点、这个额度来融资?第二,现在是2025年,国产GPU正卡在最关键的赛点上,英伟达的新卡明年就出,你这边却说“暂时没项目”?第三,如果连行业龙头都开始“重理财、轻研发”,那跟在后面的初创公司怎么办?投资人以后还敢投硬科技吗?
其实这事儿最伤的是信任。普通股民可能看不懂芯片架构,但都看得懂财报。当一家公司把99%的募资拿去买理财,传递的信号就是:我们自己都对花钱没信心。那些冲着“国产替代”故事来的投资者,现在该多尴尬?
当然,我们也别一棍子打死。或许摩尔线程真的在等一个超级项目,或许有我们不知道的战略布局。但无论如何,这种“上市即理财”的操作,在芯片行业是开了一个坏头。钱可以等,但技术等不了,市场更等不了。
国产GPU的突围之路本来就难,现在又多了这么一出。这记耳光,打醒了谁不好说,但至少提醒了我们:有些故事,不能只写在招股书里。钱到了账上,才是见真章的时候。
发布于:浙江
相关推荐
寒武纪与摩尔线程:谁才是AI芯片界的国产英伟达?
RTX4090缺货,自研显卡升温?摩尔线程S80发布一年,如今表现如何
摩尔线程还没上市,“概念股”已经抢飞了
从0到1的摩尔线程,“三生万物”刚刚开始
一签预计赚23万的摩尔线程,被一群人喷成“电子垃圾”
摩尔线程冲刺上市!三大国产GPU厂商排队 估值都是上百亿元
游戏显卡价格跳水,摩尔线程能自救吗?
摩尔线程股价突破930元,市值接近4400亿元
摩尔线程S90曝光,性能对标RTX4060
英伟达封杀转译兼容CUDA!摩尔线程:MUSA、MUSIFY不受影响!
网址: 摩尔线程,你在打谁的脸? http://www.xishuta.cn/newsview145178.html
推荐科技快讯
- 1问界商标转让释放信号:赛力斯 95792
- 2报告:抖音海外版下载量突破1 25736
- 3人类唯一的出路:变成人工智能 25175
- 4人类唯一的出路: 变成人工智 24611
- 5移动办公如何高效?谷歌研究了 24309
- 6华为 nova14深度评测: 13155
- 7滴滴出行被投诉价格操纵,网约 11888
- 82023年起,银行存取款迎来 10774
- 9五一来了,大数据杀熟又想来, 9794
- 10手机中存在一个监听开关,你关 9519
