晚点独家丨即时零售来了一个新玩家

补贴结束后,即时零售到底能被多少消费者接受?
文丨管艺雯 沈方伟
制图丨黄帧昕
编辑丨黄俊杰
上一次互联网大公司集体加入一个战场,还是 5 年前的社区团购。当时很多行业人士认为,社区团购之战将成为中国互联网有史以来最惨烈的战争之一。
今天,最激烈的战场换了。
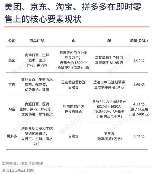
刘强东在本周的小范围分享会称,京东大举进入外卖,目的是背后的生鲜供应链。其本质上就是即时零售生意,京东外卖一度冲到 2500 万日订单。刺激之下,淘宝闪购(包括外卖在内)也加大投入,逼近 4000 万日单。据我们了解,美团五月以来餐饮外卖的日均单量保持在 8000 万单以上,美团闪购则在 1300 万单左右。
《晚点 LatePost》独家获悉,多多买菜正在上海等一线城市试验自建商品仓库,最快将于 8 月上线即时配送服务,以类似京东秒送、淘宝闪购的速度送商品上门。
不同于京东、淘宝的大举投入,多多买菜的尝试还在早期阶段,并且也不会涉足餐饮外卖。
拼多多表示,这不能代表公司战略和方向,称其无意加入即时零售大战。不过,多多买菜的确一直都在优化送货上门时效。

据我们了解,多多买菜的初期尝试考虑综合借鉴美团自营零售(小象超市)和平台零售(美团闪购)的业务模式:在商品选择上,分别从多多买菜和拼多多主站筛选优质的生鲜、品牌和白牌商品,保证低价;优先在上海自建前置仓,后续将拓展至其他一线城市和省会城市;配送上优先考虑与闪送、顺丰同城第三方平台合作。
一位接近多多买菜的人士说,他们担心美团闪购的崛起会影响多多买菜,如果继续增长,未来还可能会冲击拼多多主站以米面粮油为主的类目。
2024 年美团闪购实现了约 2500 亿销售额,日均单量达到 1200 万单。我们去年底关于该业务进展的文章里判断,美团和阿里、拼多多、京东这些电商公司,看似在不同赛道,但最终都会进入同一个战场。
多多买菜一年多试水多个新业务
接近拼多多的人士告诉我们,多多买菜试水即时零售属于早期实验阶段,目前团队拿到了亿元级别的预算。
拼多多是一家战略清晰、执行力极高的公司。其重点投入的四大战役没有败绩 —— 电商主站、百亿补贴、多多买菜、Temu。
以往这些业务都由这家公司自上而下发起,最高管理层亲自带队,在内部被视为 “炸开金字塔尖” 的 “试金石” 项目 —— 源于 2016 年华为内部的《华为到该炸掉研发金字塔的时候了》一文:老员工不要躺在功劳簿上,要去做新业务,所有员工要焕发新活力。
这次则是拼多多少有的自下而上推动的尝试,由拼多多联席 CEO、多多买菜负责人带队的多多买菜团队主动发起。该负责人曾是多多买菜启动时最早负责开城的省区负责人,带队多多买菜期间,其业绩多次获得第一名。2022 年下半年他转往 Temu 负责招商,一直到 2024 年上半年,其工作重点又转回了国内。
2022 年中,该负责人转岗之前,立项两年的多多买菜在全国的市场份额超越美团优选稳定站住了第一名,此后两家都从追求规模转向减亏,到 2024 年多多买菜实现盈利,历时近五年,投入上千亿元的社区团购大战在这一年基本宣告结束。
即使做到了第一名,拼多多核心管理层对社区团购业务的发展并不满意,消耗如此庞大的资源,最终面对的是一个低单价、低毛利且市场规模有限的生意 —— 多多买菜如今的年成交额在 2000 亿元左右,第二名美团优选大约是其五到六成,整个市场几乎不再增长。
为了不让自己再次成为 “金字塔尖”,多多买菜陆续开始试验各种新业务的可能性,以此提高人效。
多多买菜部分区域在 2023 年 12 月启动了本地生活到店业务的试点招商,包含到店餐饮、酒店等,但该项目很快就完全停掉了。
一年后,在 2024 年底,多多买菜还在上海试点过同城即时配送到家,39 元起送,当时他们不想自己建仓,而是试图从网格仓拓展至即时零售的前置仓,但网格仓的商家配合度有限,最终只能做到 4 小时达。
接近多多买菜的人士告诉我们,试验即时配送出于两方面的考虑,一是在不增加投入的情况下寻找新增长,二是应对即时零售在一二线城市对拼多多主站的潜在影响。拼多多当时已经意识到了美团闪购为代表的即时零售模式对自己的威胁 —— 白牌商品是美团闪购盈利的主要来源,也是拼多多的基本盘。
多多买菜对于提升配送速度的探索在今年 4 月之前进展缓慢,直到京东和淘宝先后高调补贴。一位接近多多买菜的人士称,“即时配送又养骑手又养仓,拼多多不是一家做重生意的公司。”
大平台都开始了即时零售业务,但没人知道这到底是不是一个大市场
美团闪购跨越了 7 年,建立起 3 万个闪电仓,其中的 1.1 万个是售卖生鲜以外商品的综合类闪电仓,2024 年,美团闪购完成了约 2500 亿销售额,平均每天产生 1200 万个订单。
美团认真探索平台零售始于 2018 年成立的闪购事业部,两年后,即使已经接入了数百万商超、便利店、夫妻老婆店,但闪购依然无法解决用户临时想购买搬家纸箱、一次性床单被罩等的应急商品需求 —— 绝大多数夫妻老婆店既无法同时管理好线上与线下的库存,也不愿意为这类小众需求增加自己的库存负担。
美团闪购的解决办法是寻找第三方伙伴合作前置仓,也就是现在美团闪购的 “闪电仓”。2022 年起,美团开始在全国普及闪电仓,一年时间从约 2000 家增加到 5000 家。到 2024 年 10 月,闪购负责人肖昆宣布美团闪电仓已经有了 3 万家,远超此前定下的目标,主要包括综合类便利店闪电仓和各细分品类的垂直仓。

接近美团的人士告诉我们,美团对市场判断是,即时零售很难变得像外卖一样,一家平台拿走绝大多数份额。因为闪购的需求是离散的,不会集中在某个时间段下单;用户也不像点餐那么着急,非得 30 分钟送到。平台可以用富余运力或者更低成本的众包运力去承接,这意味着物流侧大家没有明显差距;中国不缺商品供给,闪电仓商家也有意愿去多平台经营;各个平台都有自己的流量,只是多少的差别。
在这个市场上赚走最多钱的不是美团,而是沃尔玛旗下的山姆。据我们了解,山姆中国 2024 年约 1000 亿元的销售额里,前置仓占比接近一半,除去近 20 亿元会员费收入,山姆还实现了 50~70 亿元的商品销售利润。截至发稿,山姆暂未回复。
山姆做到这些,背后是 20 多年的积累、反复调整的 4000 款商品、在中国 20 多个一二线城市建立的门店和数百个前置仓配送网络,积累的超过 500 万名付费会员。
一位即时零售行业人士对我们分析,在这个战场,京东的优势是自营生意,管过货,更知道怎么去做具体品类的精细化商品运营,且全国快递网络的末端仓库和网点有机会进行改造。但做即时零售成本高昂,将考验京东的决心有多大。
在他看来,阿里的问题是运营不够细,不擅长做苦活。阿里早在 2020 年成立同城零售事业群时就想做即时零售,但涉及跨部门的业务太多,很难协同。
这个问题在今天有了不小的改善,以淘宝闪购作为即时零售的最核心入口,饿了么来提供商家和骑手的供给。
一位行业头部品牌的即时零售负责人对我们说,阿里淘鲜达、京东秒送其实都比美团闪购更早布局即时零售,但它们早期的战略摇摆、负责人和业务名称经常换,管理层对该业务的耐心有限,这导致了两家平台在早期的业务进展非常缓慢。他说一直到 2024 年初,两家平台给头部商家的即时零售系统,“还只能显示 GMV 一个大数,而且这个数据并不准确。”
各大平台当初的迟疑可以理解,1 小时送达当然比两天送达更好,但消费者通常并不愿意为此多花几十几百元。今天拼多多、淘宝下单,通常 2-3 天就能送到家,物流体验已经很好。经过几年投入,目前被验证的即时零售品类还是以生鲜、酒水、医药、鲜花等为主,并没有太多人在平台上买其他东西。平台宣传的 3C 产品即时订单更多是低价值的数据线。
今年,一家企业出人意料地冲进对手的市场,让沉寂挺久的行业重新热闹起来。但各大平台也曾重资投入社区团购,但今天只剩两个玩家,也不赚钱,证明当初的期望过于乐观。补贴结束后,即时零售到底能被多少消费者接受,还需要验证,而唯一验证的办法可能还得是进入这个市场。
题图来源:《权力的游戏》
相关推荐
晚点独家丨抖音生活服务大变阵:成立三个大区、中层管理者大调整
晚点独家丨京东物流组织调整:成立四大独立事业部,取消七大区域分公司
晚点独家丨美团开了800个仓送酒;盒马重启前置仓;名创优品入局
即时零售的「牌桌」这样打?
价格战背后:即时零售三小龙的致命伤
即时零售“铲子大战”,王兴和刘强东掰手腕
抖音太猛了,即时零售正在起飞
即时零售新战场:闪电仓是不是一门好生意?
京东打通即时零售命脉
晚点独家丨造机器人、看核聚变,宁德时代新的科技野心
网址: 晚点独家丨即时零售来了一个新玩家 http://www.xishuta.cn/newsview137794.html
推荐科技快讯
- 1问界商标转让释放信号:赛力斯 95792
- 2报告:抖音海外版下载量突破1 25736
- 3人类唯一的出路:变成人工智能 25175
- 4人类唯一的出路: 变成人工智 24611
- 5移动办公如何高效?谷歌研究了 24309
- 6华为 nova14深度评测: 13155
- 7滴滴出行被投诉价格操纵,网约 11888
- 82023年起,银行存取款迎来 10774
- 9五一来了,大数据杀熟又想来, 9794
- 10手机中存在一个监听开关,你关 9519
