这些汽车岗位,AI取代不了!
“人工智能等数字技术的快速迭代,在推动发展的同时,也引发了其对劳动力市场潜在影响的担忧。”近日,博鳌亚洲论坛2025年年会发布的《亚洲经济前景及一体化进程2025年度报告》中有这样的描述。
2025年会是AI取代人类就业的第一年吗?
世界经济论坛(WEF)调查显示,40%的老板打算在2025年到2030年间,在AI能自动化任务的领域削减员工数量。
硅谷著名投资人、企业家Vinod Khosla去年就预言,AI将大量减少对人类劳动力的需求,80%职业的80%工作将被AI取代,无论是蓝领还是白领工作,AI都能进行“无差别攻击”。
马斯克更直言,未来人工智能将取代所有的工作。那么对于汽车行业来说,AI时代还需要什么样的人才?
01
AI在消灭岗位,也在创造岗位
百度CEO李彦宏曾说,人工智能会淘汰很多工作岗位,但从一个更长的历史进程来看,每一次的技术革命都是淘汰掉了落后的产能,在短期内可能会威胁到很多人的工作,但是在长期可以带来更多更好的工作机会。
诚然,领英中国区总经理王茜认为,AI和自动化技术的迅猛发展,正在重塑汽车行业的工作模式,尤其在生产制造和数据分析等领域,AI的广泛应用正显著提升效率,并减少对人工操作的依赖。例如,基础性和重复性的制造岗位,传统的数据分析与预测岗位,以及基础客户服务和销售支持(如智能客服、AI语音助手)等,都可能因AI的介入而减少对人力的需求。
尽管这些岗位可能会因为AI的应用而减少,但AI的大量应用也带来了许多新的工作机会。从全球就业趋势来看,工作机会正在经历快速迭代。
领英的调研显示,人工智能工程师是包括新加坡和印度在内的15个国家中增长最快的职业之一,在荷兰、英国和美国,该职业的增长速度实际上位居榜首。对于汽车行业来说,智能驾驶、大数据、新能源和可持续发展等领域也有大量新兴岗位涌现。
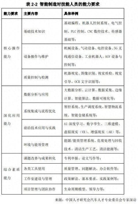
而在汽车制造领域,汽车人才研究会撰文指出,智能制造并非取代人力,而是重构了人才能力矩阵。汽车工厂中,工业机器人、智能物流系统和自动化生产线等设备的广泛应用,极大地提高了生产效率和产品质量。这些智能设备的背后,是更为复杂的技术体系和对操作人员更高的要求。智能制造不仅要求技能人员掌握基础技术知识和设备操作,还需要其具备数据分析、系统集成、前沿技术应用等跨学科能力。

车好多集团CTO张小沛也指出,人工智能并非单纯取代人力,而是通过与人相互融合,实现效率与体验的双重升级。比如在二手车行业,人工智能在图片审核等重复性工作中实现了对人力的替代,同时又通过智能硬件和管理系统,提升了评估师和销售人员的效率,还缩短了瓜子保卖业务的周转周期,重塑了行业人员的分工和定位。
“我们不认为人类会被机器或者AI取代,而是应该关注如何利用AI创造更有价值的工作机会”,王茜认为,相较于过去,如今AI工具可以帮助人们提高效率、拓展工作边界,创造更多的职业发展机会。车企也需要抓住这一趋势,培养真正具备AI应用能力和人类核心技能的复合型人才,以应对未来的挑战。
02
这些岗位未来很吃香!
职业技能的迭代速度也在不断加快。
领英数据显示,自2016年以来,全球职位技能的更新率已达到38%,而在未来五年,AI将进一步推动这一进程,加速至70%。对于汽车行业而言,这意味着从传统制造、工程设计到智能网联、软件开发等领域,人才的技能结构正在经历深刻调整,行业对具备跨学科背景、创新思维和技术整合能力的复合型人才需求日益增长。
马斯克曾透露,特斯拉为应对OpenAI挖角,计划根据项目进展的重要里程碑逐步提升人工智能工程团队薪酬待遇。这表明在AI时代,车企面临着AI人才流失的压力,薪酬成为留住人才的关键因素之一。
业内人士指出,AI时代,汽车行业中与AI相关的岗位首先会变得更加吃香。包括AI算法与研发类岗位,如自动驾驶算法工程师,负责自动驾驶核心算法的开发;机器学习模型优化专家,致力于提高AI模型在汽车场景中的效率和稳定性。
芯片与硬件设计类岗位,如AI芯片架构师;智能传感器工程师,为汽车提供高精度感知能力。数据与通信类岗位,如车联网安全工程师,确保车辆通信数据安全;数据标注与质量监控专员。
智能座舱相关岗位,如AI大模型专家,负责座舱大模型架构设计、训练优化及多部门协调;智能座舱AI创新专员,参与设计和管理智能座舱产品,利用人工智能技术提升车内用户体验。
此外,王茜还强调,随着AI承担越来越多重复性、低附加值的任务,人类将有更多空间专注于创新、协作和创造力的发挥,而人类独有的软技能价值也愈发凸显,企业对于沟通、领导力、跨部门协作等能力的需求正在快速增长,并逐渐成为职场中的“硬技能”。
“尽管AI正迅速重塑整个汽车行业,但真正推动行业创新与变革的,始终是人类的创造力、好奇心、勇气、同理心和沟通能力。正是这些核心能力,促使人们突破固有思维,建立新的团队和企业,甚至催生全新的商业模式。”王茜说。
03
就业焦虑与日俱增,要掌握主动权
最近,“AI引爆全美失业潮”的话题引发全球关注。美国科创公司Anthropic首席执行官Dario Amodei更是大胆开麦:距离AI能编写90%代码的时代,大概还有3到6个月。12个月内,AI几乎接管所有代码,人类或许正在迎来这样的世界。
AI时代的“就业焦虑”与日俱增,汽车行业人士该如何应对?汽车相关院校又该如何培养人才呢?
王茜认为,在AI时代,那些对AI保持好奇心,并积极思考自身发展方向的人,往往能够抓住更多机遇,实现更好的职业成长。
在企业方面,车企应当为员工创造更多AI相关培训与学习的机会,帮助员工紧跟技术发展节奏。领英数据表明,91%的中国知识型员工已在工作中运用AI工具,然而仅有38%的高管积极推动AI技能发展,计划开展AI培训的公司占比仅为25%。鉴于此,车企有必要制定灵活多元的AI培训课程体系,并给予员工持续的职业发展支持,以此提升员工的AI应用能力,强化企业竞争力,同时提升人才对企业的忠诚度。
其次,面对汽车行业的发展新趋势,职业院校应积极革新课程设置,在保留传统技术与工程技能教学的基础上,大力加强AI技能与汽车技术的融合教育。一方面,增设丰富多样的AI相关课程,开展契合汽车行业需求的项目实践,将AI技术深度融入汽车智能制造、自动驾驶、智能网联等各个关键领域;另一方面,院校要进一步密切与汽车企业的合作关系,及时洞悉企业最新技术需求,以此确保培养出的学生既掌握扎实的市场所需技术能力,又具备适应行业发展的创新思维。
科大讯飞董事长刘庆峰则呼吁,要积极发展与AI相关的新岗位,并完善AI失业保障,以此来构建一个“就业友好型社会”。加强人工智能新职业的规划与管理,推动AI新岗位的繁荣,系统性梳理AI时代产生的新岗位,强化岗位认证工作;加强AI技能培训,尤其要为低收入群体提供免费培训机会。

汽车人才研究会近期发布的《智能制造趋势下汽车行业技能人员培养研究》揭示:94%的技能人员渴望学习提升,技能人员对于前沿技术应用与实践,如人工智能、大数据分析、智能制造系统集成等方面的培训需求非常迫切。然而,目前市场上提供的相关培训却远远不能满足这一需求,供需差距高达31.6%,有大量的技能人员无法获得他们渴望的前沿技术培训。
该报告所涉及的技能人员,全面覆盖了制造、维修、质检、工艺规划和物流等制造系统关键岗位。汽车人才研究会认为,一场“未来工厂”的人才进化战,正在生产线与技能大师工作室同步打响。
事实上,整个汽车产业都在打一场AI时代的人才进化战。
来源:中国汽车报
发布于:北京
相关推荐
前主编 :AI如何看待Sora?ChatGPT称7类岗位或被取代
为什么AI还取代不了文娱创作?
2019这些岗位可能会被人工智能改变……| 潮科技有奖问答评论精选⑭
DeepSeek将取代金融从业者?90%基础岗位面临淘汰!
苹果持续开放汽车相关岗位,Apple Car正加速前进?
下一个十年,AR眼镜取代不了智能手机
百度请放心,AI搜索还取代不了你
微软高管称程序员等岗位十年内被AI淘汰
麦肯锡最新预测:50%工作被AI取代?时间窗口只剩6年
文科生被取代?理科生也快笑不出了
网址: 这些汽车岗位,AI取代不了! http://www.xishuta.cn/newsview134405.html
推荐科技快讯
- 1问界商标转让释放信号:赛力斯 95792
- 2报告:抖音海外版下载量突破1 25736
- 3人类唯一的出路:变成人工智能 25175
- 4人类唯一的出路: 变成人工智 24611
- 5移动办公如何高效?谷歌研究了 24309
- 6华为 nova14深度评测: 13155
- 7滴滴出行被投诉价格操纵,网约 11888
- 82023年起,银行存取款迎来 10774
- 9五一来了,大数据杀熟又想来, 9794
- 10手机中存在一个监听开关,你关 9519
