张兰、汪小菲被无限期封号后,麻六记线下门店直播意外爆火
近日,张兰、汪小菲抖音直播账号被无限期封禁,主要依靠线上流量经营的麻六记却似未受到“封禁事件”影响,反而又抓住“封号”这波新的流量,线上迎来新一轮爆火。
新黄河记者注意到,麻六记多家线下门店接到总部通知,纷纷踏上了直播带货之路。2月10日,济南、北京、合肥、广州、青岛等多个麻六记线下门店账号均在抖音开启直播,由其门店员工带货酸辣粉、萝卜干等商品。其中,山东济南恒隆麻六记门店的直播间更是从开始的20余人观看突然爆火,一夜之间成为点赞量超过1665万,观看峰值人数超过2万的带货头部直播间。

一直以来,凭借张兰“蹭热点式”直播营销的麻六记,在失去张兰母子的大IP流量效应之后,又依靠门店直播意外爆火。然而,能否维持住新的直播热度,却不免要打上一个问号。
实探济南门店:客流未受影响,仅较春节有所减少
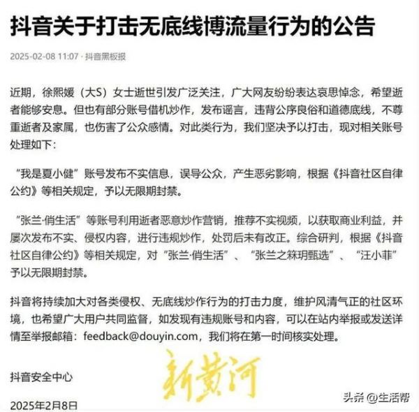
女星徐熙媛(大S)逝世后,麻六记的创始人汪小菲及其母亲张兰的言行在网络上引发争议。近日,抖音安全中心发布公告称,“张兰·俏生活”等账号利用逝者恶意炒作营销,推荐不实视频,以获取商业利益,并屡次发布不实、侵权内容,进行违规炒作,处罚后未有改正。综合研判,根据《抖音社区自律公约》等相关规定,对“张兰·俏生活”“张兰之箖玥甄选”“汪小菲”予以无限期封禁。

深陷舆论风波的麻六记线下门店,是否受到影响?
2月10日中午,新黄河记者来到位于济南恒隆广场的麻六记门店。现场看到,该门店虽未出现排队等候的现象,但餐厅内几近客满。在店门口的货架上,一本汪小菲首部个人随笔集《生于1981》被摆放在显著位置,格外醒目。

“春节期间比较忙,需要排号等位,员工都没顾上休假。”店内一名工作人员告诉新黄河记者,近期客流量属于正常水平,但与春节假期的火爆场面相比有所减少。当被问及门店营业是否受麻六记创始人汪小菲与其母亲张兰的抖音账号被封禁影响时,该工作人员予以否认。

新黄河记者注意到,直到下午2点左右,仍有顾客进店就餐。工作人员称,比起单点,多数顾客会选择从第三方平台团购套餐,价格更具性价比,部分菜品备受欢迎。
当被问及是否会因为张兰和汪小菲近期新闻影响自己的用餐决策时,有消费者表示“吃瓜归吃瓜,吃饭归吃饭”。
济南直播间意外爆火:前厅经理成“网红”
“感谢大家,我还不太会弄直播,谢谢大家指导。”该店营业期间,抖音账号“济南恒隆麻六记酒店管理有限公司”正在直播,购物车共有包含酸辣粉、锅巴、汤圆等50款麻六记商品,其中部分商品显示“已抢光”“已下架”。下午2点30分左右,该账号共有5.9万粉丝,但截至晚上9点50分,直播间在线观众维持在2万人左右,本场点赞超过1665万,带货总榜第78名。该账号直播动态显示,2024年12月11日—2025年1月20日共计直播40场,春节过后,自2月9日开始新的直播。10日晚上9点59分,这场从下午1点01分开始的近9个小时直播画上句号,粉丝数量涨至13.4万,整场直播共计256.3万人看过。

“携手同行!一路长虹!”直播间里的不少网友,在评论区咨询线上商品、全国门店的问题。另一名工作人员告诉新黄河记者,最近门店接到总公司通知,要求开启带货直播,效果还是很不错的,“昨天直播两小时就卖了几十万元。”

10日下午,新黄河记者在恒隆麻六记店内见到了正在直播的前厅经理井先生。井先生是山东济南人,曾就职济南俏江南餐厅,被直播间的网友亲切地称呼为“小井”。在直播过程中,他不停地对网友表示感谢,一边跟网友学习直播技巧一边推荐麻六记的自营产品。他表示,自己不是专业主播,对直播带货并不了解,刚开始直播的时候,直播间里只有20余人,没想到一晚上时间大量网友涌入直播间,让他有点措手不及,该直播间的粉丝数量和点赞量水涨船高。值得一提的是,井先生在直播间隙不忘“本职工作”,将店内的餐桌擦了一遍。
“山东人很友好,很热情,今天下午我们收到了很多济南网友还有其他城市网友点的奶茶。”来自湖北的济南恒隆麻六记门店负责人袁先生表示,有网友的鼓励,相信会越来越好。“我们希望为麻六记出一份自己的力。”袁先生说。
新黄河记者检索发现,在抖音平台,除济南恒隆麻六记外,目前另有北京、合肥、广州、青岛等多个麻六记门店账号正在直播带货。蝉妈妈数据显示,2月9日,麻六记关联直播315场,日销售额在250万元—500万元之间。
2月10日,新黄河记者多次致电北京麻六记餐饮管理有限公司,一直未能接通。
再次抓住流量的麻六记,究竟能走多远?
2月10日18时24分,抖音副总裁李亮发文回应了“麻六记旗下多个店铺开启抖音直播”一事。他表示,抖音欢迎每一个认真做产品的商家和个体。直播可以更好地向用户展示产品与服务,抖音倡导商家通过店铺直播直接与消费者沟通,像麻六记这种借助品牌自播实现销售的模式,平台是欢迎和支持的。
李亮称,对抖音电商而言,店播是主流,平台上开启店播的中小商家数量远超依托达人直播带货的商家。2024年仅从销售额突破百万元的中小商家维度来看,依靠店播达成这一目标的已超过9万家,这一数据大幅领先于达人直播带货。但达人,特别是新闻人物,往往会更容易引起社会关注,很多人误以为达人直播是电商直播的主流,这是一个误区。

2020年,张兰与汪小菲共同创立高端川菜品牌“麻六记”,其创立初衷是抓住线上渠道机遇,借助直播带货等方式开拓更广阔市场。一直以来,张兰和汪小菲的个人IP,是麻六记这一品牌线上销量的主要“推手”。据蓝鲸新闻报道,2025年以来,张兰与汪小菲的相关账号直播带货销售额几乎占麻六记整个品牌抖音销售额的近40%。汪小菲在2023年公开演讲时介绍,张兰在麻六记没有股权,也未参与公司事务,但她是麻六记最大且最高位的带货达人。
中国信息协会常务理事朱克力就曾提到,麻六记的商业模式是线上线下融合的模式。这种模式在很大程度上依赖直播间的流量,一旦直播间流量下滑,或消费者对线上购买的热情减退,麻六记的销售业绩可能受到较大影响。
如今,随着张兰母子账号被封,麻六记的对策则是开启各个门店的大规模集中式直播。然而,相比张兰母子“明星效应”下的流量加持,依靠纯门店素人直播带货的麻六记,能否维持住现有的流量,是否意味着找到了新的直播发展方向,仍然未知。一旦舆论热度褪去,消费者涌进直播间的热情恐将消减,届时麻六记又该何去何从?
来源:新黄河
发布于:山东
相关推荐
实探麻六记:张兰汪小菲封号风波下,门店饭点依旧排队等位
麻六记抖音账号封禁引发火热讨论
对话麻六记CEO安勇:张兰是公司最重要的带货达人
张兰与汪小菲抖音账号被无限期封禁
张兰捧红麻六记,也能把它捧上市?
“女战士”张兰,水逆了
突发!张兰、汪小菲抖音账号被无限期封禁!
汪小菲自曝:餐厅亏损严重,每天开支几百万,快撑不住了!
30万人挤进张兰直播间,只“吃瓜”不掏钱?
大S向汪小菲索赔4亿元
网址: 张兰、汪小菲被无限期封号后,麻六记线下门店直播意外爆火 http://www.xishuta.cn/newsview132501.html
推荐科技快讯
- 1问界商标转让释放信号:赛力斯 95792
- 2报告:抖音海外版下载量突破1 25736
- 3人类唯一的出路:变成人工智能 25175
- 4人类唯一的出路: 变成人工智 24611
- 5移动办公如何高效?谷歌研究了 24309
- 6华为 nova14深度评测: 13155
- 7滴滴出行被投诉价格操纵,网约 11888
- 82023年起,银行存取款迎来 10774
- 9五一来了,大数据杀熟又想来, 9794
- 10手机中存在一个监听开关,你关 9519
