【热点】CES2025即将发布重磅新品,相关个股梳理
2025年的CES大会,那可是全球科技界的大派对,各种新鲜玩意儿让人眼花缭乱。咱们一起来看看,这次大会都有哪些值得关注的亮点和未来趋势:
AI遍地开花:人工智能这回又成了焦点,到处都能看到它的身影。家里边儿的智能家居,看病用的健康护理,还有那自动驾驶的车,都有AI在帮忙。这AI一出手,体验感直接升级!
汽车界的新风潮:CES大会上,汽车这块儿也是重头戏。特别是电动车和自动驾驶,本田这些大牌子都要亮出新电动车,看来环保出行是越来越受欢迎了。
环保成趋势:环保不只是说说,CES 2025上,好多公司都会展示他们是怎么把环保理念做到产品里的。用可回收材料做的产品,还有设计上就考虑减少污染的,这些都是展会的亮点。
健康科技崛起:现在大家都讲究健康,所以数字健康这块儿也是CES 2025的重点。以后的医疗设备,能根据每个人的情况来定制治疗方案,听起来是不是很酷?
智能家居再升级:智能家居市场越来越大,CES 2025上,智能家居和AI的结合肯定会让大家眼前一亮,让家变得更聪明、更温馨。
汽车里的AI革命:AI在汽车行业的作用,那可是CES 2025的一个大话题。智能驾驶舱、自动驾驶的新技术,肯定会让大家开开眼。
中国科技秀肌肉:超过1300家中国公司参展,展示我们在AI、机器人、可穿戴设备上的实力,这波操作必须点赞!
个性化服务成常态:AI帮忙,个性化服务越来越普及。不管是翻译机还是机器人助手,都能更懂你的心。
AI更贴心:AI现在能根据你的具体情况来调整,这就是所谓的超本地化和情境AI,让产品更懂你。
硬件与AI的联手:在CES 2025上,硬件和AI的结合会给你带来不一样的体验,智能设备不再是单独的存在。
CES 2025不仅是展示新科技的大舞台,更是我们预知未来科技走向的小窗口。这些趋势和亮点,未来几年肯定引领潮流。
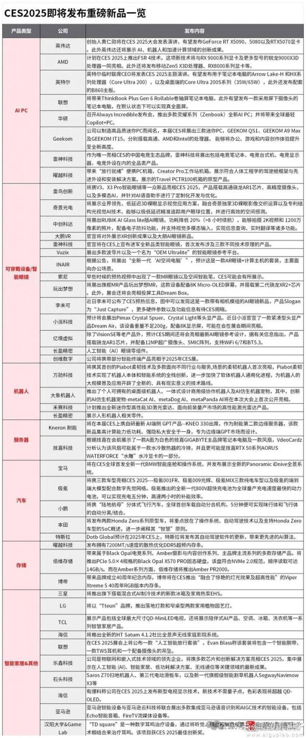
CES2025相关个股梳理:
AI眼镜相关概念股:宝明科技(002992):公司生产的LED背光源和Mini LED背光源产品已为AI眼镜供货;
瀛通通讯(002861):公司产品主要应用在消费电子领域,未来或有布局智能眼镜相关产品;
宝泰隆(601011):公司持有星途(常州)碳材料有限责任公司81.5%股权,星途公司为雷鸟创新提供石墨烯导热膜,主要运用在AR眼镜上;
朗科科技(300042):公司可穿戴设备产品主要涉及智能音频眼镜、蓝牙耳机等产品;
创维数字(000810):已有搭载AI功能的轻交互AR眼镜;
国星光电(002449):公司开发的0.39寸单绿色Micro LED微显示屏,主要是应用于AR眼镜;
天键股份(301383):公司于2022年已有AR眼镜产品出货。
端侧AI代表公司:恒玄科技、中科蓝讯、乐鑫科技、普冉股份、兆易创新、漫步者、国光电器、聚辰股份、瑞芯微、全志科技等;
果链代表公司:立讯精密、歌尔股份、水晶光电、鹏鼎控股、长电科技、领益智造、东山精密、高伟电子等;
AI核心技术代表公司:沪电股份、深南电路、寒武纪、工业富联等;
半导体代表公司:中芯国际、澜起科技、北方华创、中微公司、拓荆科技、中科飞测、精测电子等;
HBM(高带宽存储)产业链代表公司:长电科技、通富微电、甬矽电子、精智达、芯源微、华海清科、赛腾股份、华海诚科、雅克科技等;
光刻机及配套产业代表公司:茂莱光学、福晶科技、汇成真空、永新光学、福光股份、波长光电等;
其他相关公司:伟创电气、中电港、奥比中光、阿尔特、九号公司等,这些公司与英伟达机器人产业链相关以上个股涵盖了AI眼镜、端侧AI、果链、AI核心技术、半导体、HBM产业链以及光刻机及配套产业等多个与CES 2025相关的领域。


(转自:金融小博士)
相关推荐
【热点】CES2025即将发布重磅新品,相关个股梳理
显示技术重大突破!海信全球首台116英寸电视将亮相CES2025
海信将在CES2025发布新型显示技术,瞄准QD-OLED
科氪 | 幻13全能本领衔 ROG 多款重磅新品发布
华为或将发布笔记本双旗舰新品 注意了!
2024金智维大模型应用暨新品发布会成功举办,AI Agent新品K-Agent重磅发布
这几款苹果产品先别买,重磅更新即将到来
泡泡玛特牵手消博会 发布重磅新品助力潮玩全球化
华为全球创新产品发布会定档9月19日,重磅新品即将发布
连重磅的小米15系列都要让路!小米10月份将会有重磅级产品发布
网址: 【热点】CES2025即将发布重磅新品,相关个股梳理 http://www.xishuta.cn/newsview131263.html
推荐科技快讯
- 1问界商标转让释放信号:赛力斯 95792
- 2报告:抖音海外版下载量突破1 25736
- 3人类唯一的出路:变成人工智能 25175
- 4人类唯一的出路: 变成人工智 24611
- 5移动办公如何高效?谷歌研究了 24309
- 6华为 nova14深度评测: 13155
- 7滴滴出行被投诉价格操纵,网约 11888
- 82023年起,银行存取款迎来 10774
- 9五一来了,大数据杀熟又想来, 9794
- 10手机中存在一个监听开关,你关 9519
