如何用AI,让1个人达到10个人的效率?
在2025年1月4日下午,我在线上给100位朋友开了一堂AI小灶课。速记全文3万多字,我用我的课程笔记AI助理整理出了一篇精华笔记,内容有删减。
前言:AI时代的效率革命
各位朋友,大家好,我是易涛。作为一名创业者和AI领域的探索者,我深深感受到AI正以前所未有的速度改变着我们的工作方式。回想起2023年3月,当我创立北京首个AIGC产业社群时,我就预感到了这场革命的到来。而今天,站在2025年的起点,我想和大家分享一下我在AI,特别是AI agent(AI助理)方面的心得和实践经验。
在正式开始之前,我想先简单介绍一下我的背景。我是《超级用户》的作者,这本书由机械工业出版社出版,曾在市场营销类新书排行榜上名列第二。我曾担任创业黑马的副总裁,29岁成为上市公司的副总裁,也是公司最年轻的合伙人。我还曾是多家知名企业的私域陪跑顾问,包括民生银行、肆拾玖坊、天下女人研习社和红星美凯龙等。在AI行业,我被媒体认为是有影响力的TOP专家之一,是百度文心一言、零一万物、智谱、昆仑万维等大模型企业的合作伙伴。
我之所以提到这些,不是为了炫耀,而是想让大家知道,我接下来要分享的内容,是建立在丰富的实践经验和深入的行业洞察之上的。这些年来,我见证了很多企业在数字化转型中的挣扎和突破,也亲身经历了AI技术走向商业应用的全过程。我相信,这些经历和洞察,将为大家提供一个独特而有价值的视角。
一、AI助理(智能体)的重要性
想象一下这样一个场景:
你的竞争对手正在用AI做这些事情:
每天更新短视频和小红书笔记
每天坚持发3条朋友圈
用AI精细化运营私域
每天私聊100个潜在用户
而你还在单打独斗,靠人力去完成这些工作。6个月后,你们之间的差距会有多大?
这不是一个虚构的场景,而是正在市场上真实发生的情况。在我接触的众多企业中,已经有相当一部分开始利用AI助理来提升工作效率。他们不仅在内容创作和社交媒体运营方面实现了自动化,还在客户服务和销售跟进等关键环节引入了AI支持。
为了让大家更直观地感受到AI,特别是AI助理带来的变革,我想分享三个真实的案例:
案例一:有一位私域运营,每天工作超过10小时,但还是经常被领导批评效率不高。这是很多传统运营模式下常见的情况,人力已经被压榨到极限,但效果仍然不尽如人意。在引入AI助理后,这位运营能够自动生成针对性的内容,实现精准用户触达,工作效率提升了300%,客户满意度也显著提高。
案例二:一家教育机构的老板,每月在新媒体团队上投入10万元,但收效甚微,甚至准备裁撤团队。这反映出传统的运营方式在当前环境下已经难以为继。通过引入AI内容创作和投放优化工具,他们不仅将团队缩减到原来的1/3,月均投入降到3万元,而且内容质量和转化率都有了显著提升。
案例三:一家深圳的财税企业,通过使用AI助理,不仅节省了5个岗位的人力成本,还实现了20%的营收增长。AI助理帮助他们自动处理大量的重复性工作,如数据录入、报表生成等,同时通过智能分析为客户提供更精准的财税建议,大幅提升了服务质量和客户满意度。
看到这里,你可能会问:我什么时候该开始重视AI,特别是AI助理呢?我的回答是:现在就是最好的时机。如果你现在不开始布局,很可能在未来的竞争中落后。
但是,仅仅认识到AI的重要性是不够的。真正的挑战在于如何有效地利用AI,将其融入你的业务流程中。这就是为什么我们需要深入理解AI的使用境界,并学会训练和使用AI助理。
二、使用AI的三重境界
在我看来,使用AI有三重境界:
1. 第一重境界:使用通用大模型(如KIMI、豆包、文心、通义等)来获得答案。这本质上是一种高级的搜索问答。
在这个阶段,用户主要是通过向AI提问来获取信息或解决简单问题。比如,你可能会问:如何写一篇有吸引力的产品描述?或者请帮我总结这篇文章的要点。这种使用方式确实能够帮助我们快速获取信息,节省查找资料的时间,但它的局限性也很明显:你得到的答案往往是通用的,可能不完全符合你的具体需求。
2. 第二重境界:学会查找和使用AI智能体来创作。这里的核心是需求匹配,找到最适合自己需求的AI工具。
在这个阶段,用户开始意识到不同的AI工具有不同的专长。比如,有专门用于写作的AI,有专门用于图像生成的AI,还有专门用于数据分析的AI。用户学会根据自己的具体需求,选择最合适的AI工具。这个阶段的用户已经能够显著提高工作效率,但仍然局限于使用现成的工具。
3. 第三重境界:会训练跟输出内容相关的AI智能体(AI助理)。这才是真正的AI工作流,能够大幅提升效率。
在这个阶段,用户不再满足于使用现成的AI工具,而是开始根据自己的特定需求训练AI助理。比如,一个电商运营可能会训练一个专门用于产品描述生成的AI助理,这个助理不仅了解产品特性,还熟悉品牌调性和目标客户群的偏好。这种定制化的AI助理能够产出更加精准、高质量的内容,真正做到事半功倍。
我想问问大家,你现在处于哪一种境界?如果还停留在第一重境界,那么是时候向前迈进了。因为只有达到第三重境界,你才能真正发挥AI的潜力,实现1个人达到10个人效率的目标。
三、什么是AI助理?
AI助理,英文称为AI Agent,是当前AI领域最受关注的方向之一。它不仅仅是一个概念,更是未来工作方式的重要组成部分。
英伟达CEO黄仁勋认为,AI Agent是人工智能发展的未来趋势。
OpenAI的CEO奥特曼将AIagent列为新年前两大目标之一(另一个是AGI)。
百度CEO李彦宏表示,在生成式人工智能领域,他更看好的方向是智能体(Agent)。
那么,AI助理到底是什么?我的定义是:
AI助理是以大语言模型为大脑驱动,由用户赋予角色定位,并通过提示词、工作流、知识库、插件等方式训练生成的,具备自主理解、感知、规划、记忆和使用工具能力,能自动化完成复杂任务的终端。
让我们来详细解析一下这个定义:
1. 大语言模型作为大脑:这是AI助理的核心,提供了基础的理解和生成能力。
2. 用户赋予角色定位:这决定了AI助理的专业方向和行为模式。比如,你可以训练一个市场分析师AI助理,或者一个客户服务AI助理。
3. 通过提示词、工作流、知识库、插件等方式训练:这些是让AI助理变得聪明和专业的关键。提示词指导AI的行为,工作流定义任务执行的步骤,知识库提供专业知识,插件扩展AI的功能。
4. 具备自主理解、感知、规划、记忆和使用工具能力:这使得AI助理能够像人类助理一样,理解复杂指令,制定计划,记住重要信息,并使用各种工具来完成任务。
5. 能自动化完成复杂任务:这是AI助理的最终目标,它不仅能完成简单的重复性工作,还能处理需要判断和创造力的复杂任务。
简单来说,AI助理就像是一个高度智能化、个性化的数字助手,它能理解你的需求,执行复杂的任务,并且随着使用不断学习和优化。想象一下,如果你有这样一个助手,它不仅了解你的工作方式,还能24/7不知疲倦地工作,会给你的工作效率带来多大的提升?
四、如何训练AI助理(智能体)?
了解了AI助理的概念,下一个问题是:如何训练一个AI助理?我总结了一个简单的公式:
AI助理 = 角色 + 提示词 + (工作流 + 知识库 + 插件)
括号里的部分是针对更高级的AI助理,对于大多数内容创作类的AI助理,前两项就足够了。让我用训练一个小红书账号运营AI助理为例,来解释这个过程:
1. 确定对标账号
首先,你需要找到你所在领域的优秀账号,分析他们的运营策略。比如,如果你要做一个健康类的小红书账号,你可能会选择王宝宝这样的账号作为参考。仔细观察他们的发帖频率、内容主题、互动方式等。
2. 了解小红书账号运营的组成部分
小红书账号运营通常包括以下几个方面:
账号定位:如38-39岁阿姨的生活健康保养
内容创作:包括主题选择、文案写作、图片/视频制作
互动策略:如何与粉丝互动,如何增加互动率
发布策略:发布的时间、频率等
数据分析:如何解读和利用数据来优化运营
3. 提炼关键提示词
基于上述分析,你可以提炼出一些关键的提示词,例如:
以38-39岁阿姨的口吻写作
健康、保养、生活态度为主要话题
使用简短有力的标题,加入表情符号
每篇文章都要包含个人经验和正能量
4. 开始训练
使用这些提示词来训练你的AI助手。你可以给AI一些具体的任务,如创作一篇关于办公室简单瑜伽动作的小红书文章。然后根据AI的输出不断调整和优化提示词。
记住,你自己才是训练AI助理最好用的工具!你的知识、经验和洞察是训练高质量AI助理的关键。AI可以帮助你提高效率,但它无法替代你的专业知识和创意。
在训练过程中,你可能会遇到一些挑战。比如,AI可能会生成看起来不够人性化的内容,或者无法准确把握品牌调性。这时,你需要不断调整提示词,甚至考虑引入更多的训练数据。持续的反馈和优化是训练出优秀AI助理的关键。
五、AI助理实战:让1个人达到10个人效率
现在,让我向大家展示如何使用AI助理,让一个人达到10个人的效率。我会给大家演示三个最容易上手的AI助理。
1. 小红书账号分析助手
这个AI助理能快速生成详细的小红书账号分析报告。只需要输入账号名称和主页链接,它就能在几秒钟内完成一个人工可能需要一整天才能完成的工作。
让我们以王宝宝这个小红书账号为例。输入账号信息后,AI助理几乎瞬间就给出了以下分析:
账号定位:38~39岁阿姨的生活健康保养
内容方向:主要围绕健身保养、生活态度、自我激励等主题
创作方法:日常生活记录、保养心得总结、个人感悟分享
互动表现:内容获得点赞较高,与粉丝互动较为活跃
账号优势:真实可信的个人经历分享,积极向上的生活态度
亮点分析:年龄反差(38~39岁却保持年轻状态),吸引同龄人关注
这个分析不仅包含了基本的账号信息,还提供了深入的洞察。比如,它指出了账号的亮点是年龄反差,这是人工分析可能会忽略的细节。有了这样的分析,你可以快速了解竞品账号的策略,为自己的内容创作提供方向。
2. 朋友圈助手
这个AI助理能帮创始人设计一周的朋友圈内容计划,不仅能保证内容的持续输出,还能确保内容的质量和多样性。
例如,你可以告诉AI助理:我是一名创业者,最近在学习AI技术。请帮我设计一周的朋友圈内容计划。
AI助理可能会给出这样的计划:
周一:分享一个AI技术在你的企业中应用的小故事,突出AI如何提高了工作效率。
周二:发布一张你参加AI培训课程的照片,配上一句学习心得。
周三:分享一篇关于AI未来发展趋势的文章,并附上你的简短评论。
周四:记录一个你使用AI工具解决实际问题的案例。
周五:发起一个关于AI如何改变我们的工作方式的小调查,鼓励朋友互动。
周六:分享一本你最近在读的AI相关书籍,并推荐给朋友们。
周日:总结这周学习AI的心得,展望下周的学习计划。
这个计划不仅涵盖了多样化的内容形式,还巧妙地将你的个人经历、专业知识和互动元素结合在一起,有助于提高朋友圈的参与度和影响力。
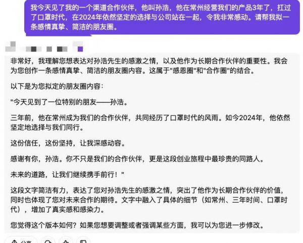
比如我要写一条今天见了某个合作伙伴,想要发一条朋友圈:

3. 爆款课程设计助手
这个AI助理能在几分钟内完成人工可能需要几天甚至几周才能完成的工作,快速生成一个完整的课程大纲。
例如,如果你想设计一个14天办公室减脂计划的课程,只需要提供一些基本信息,如目标受众(25~35岁办公室白领)、核心内容(健康饮食和简单运动)等,AI助理就能给出详细的课程框架:
课程主题:14天办公室减脂计划 - 忙人也能高效健身
第一部分:铺垫(2天)
第1天:办公室健身的痛点和挑战
第2天:学员现状分析和目标设定
第二部分:核心内容(10天)
第3~4天:办公室运动方案360°
第5~6天:午休高效零基础锻炼
第7~8天:精准饮食计划
第9天:外卖精准点餐指南
第10~12天:办公室压力管理和心理调节
第三部分:习惯养成(2天)
第13天:时间管理技巧
第14天:长期坚持的动力系统

这个课程大纲不仅结构清晰,还考虑到了办公室工作者的实际情况,如时间管理、压力处理等。有了这个框架,你就可以快速开始详细的课程内容创作。
通过使用这些AI助理,我们可以大大提高工作效率,让一个人完成原本需要多个人才能完成的工作量。但需要注意的是,AI助理的作用是辅助而非替代。它们可以帮助我们快速生成内容框架、提供创意灵感,但最终的内容质量和创意还是需要我们的专业知识和判断来把控。
六、AI在获客及流量方面的应用
在获客和流量方面,AI工具主要分为两类:AI助手和市面上的AI工具。让我们详细探讨一下这两类工具的应用。
1. AI助手(智能体)类工具
a. 小红书AI助手:
这个助手可以帮你分析热门话题,生成符合小红书调性的标题和内容。例如,如果你想做一个关于健康饮食的帖子,AI助手可能会建议你使用21天减脂餐单,让我从小腹婆变成马甲线这样的标题,并给出详细的内容大纲。
b. 短视频创作AI助手:
这个助手可以帮你规划视频脚本,给出镜头建议,甚至生成配音文案。比如,对于一个美妆产品的介绍视频,AI可能会建议:开场使用特写镜头展示产品包装,然后转到使用者的脸部,展示使用前后的对比效果。
c. 长文章创作助手:
对于需要深度内容的场景,如公众号文章或者博客,这个助手可以帮你构建文章框架,提供论点支持,甚至给出数据引用建议。例如,如果你要写一篇关于远程工作趋势的文章,AI可能会建议你包括远程工作的全球统计数据、成功实施远程工作的公司案例、远程工作面临的挑战及解决方案等部分。
这些AI助手可以帮助我们实现内容的日更,大大提高内容产出的频率和质量。想象一下,如果你每天能稳定输出3~5条高质量的内容,你的账号增长速度会有多快?
2. 市面上的AI工具
a. AI数字人工具
这类工具适合快速制作1~2分钟的热点评论视频。例如,你可以使用AI数字人来播报每日新闻摘要,或者对热点事件进行快速点评。这种方式可以大大提高内容的时效性,同时保持稳定的更新频率。
b. 智能截流工具:
这种工具可以帮助我们精准找到有需求的用户。比如,它可以通过分析用户在社交媒体上的发言,识别出正在考虑购买某类产品的潜在客户。然后,你就可以针对这些用户投放定制化的广告或内容。
c. 智能碎剪工具:
这种工具能够从长视频中提取精华片段,制作成短视频。想象一下,如果你有一个1小时的访谈视频,这个工具可以自动识别其中最精彩、最有价值的部分,并将其剪辑成多个15秒的短视频,大大提高了内容的复用效率。
AI在公域最大的作用是:把内容生产从低频变高频,同时把内容生产的时间成本降到最低。这对于知识IP和创始人IP来说尤其重要,因为时间往往是他们最宝贵的资源。
例如,一个知识IP原本可能一周只能产出1—2篇高质量的文章或视频。但有了AI的辅助,他可能每天都能产出2~3条短视频,1篇文章,还能在各个社交平台保持活跃。这不仅大大增加了曝光机会,也让粉丝能持续感受到IP的存在感。
但需要注意的是,虽然AI可以大大提高内容产出的效率,但内容的核心价值还是来自创作者自身的知识、经验和洞察。AI更多的是在形式和表达上给予帮助,而不是创造核心内容。因此,在使用AI工具的同时,我们还需要不断提升自己的专业能力,保持对行业趋势的敏感度。
七、AI在留存及转化方面的应用
在留存和转化方面,我们同样可以利用AI助手和市面上的AI工具。这些工具不仅能帮助我们更好地管理和运营私域,还能显著提高用户粘性和转化率。让我们详细探讨一下:
1. AI助手(智能体)类工具
a. 私域运营助手:
这个助手可以帮你管理私域用户,制定个性化的互动策略。例如,它可以分析用户的行为数据,识别出哪些用户有最高的转化可能性,然后为这些用户制定专门的跟进计划。比如,对于一个经常浏览但还没有购买的用户,AI可能会建议:向该用户推送一个限时优惠券,同时发送一条个性化的消息询问他是否遇到任何问题。
b. 会员产品助手:
这个助手可以帮你设计和优化会员体系。它可以分析用户的消费行为,提出合适的会员等级划分和权益设置。比如,对于一家健身房,AI可能会建议:根据会员的到访频率和消费金额,将会员分为铜牌、银牌、金牌三个等级,并为每个等级设置不同的专属课程和优惠。
c. 朋友圈助手:
这个助手可以帮你规划朋友圈内容,确保内容的多样性和吸引力。它可以根据你的行业和目标用户,提供内容ideas和发布时间建议。例如,对于一个美妆品牌,AI可能会建议:每周一发布新品预告,周三分享美妆小技巧,周五展示用户使用效果,保持内容的多样性和互动性。
d. 课程设计助手:
对于知识付费行业,这个助手可以帮你设计课程大纲,规划学习路径。它可以根据学习目标和用户特征,设计出最优的学习顺序和内容难度。比如,对于一个编程课程,AI可能会建议:从基础语法开始,然后逐步引入复杂概念,每个模块都附带实践项目,最后以一个综合项目作为课程结束。
e. 社群发售信息助手:
这个助手可以帮你撰写有吸引力的发售信息,提高产品的转化率。它可以分析过去成功的发售案例,提取关键元素,然后根据你的产品特点生成定制化的发售信息。例如,对于一个线上课程,AI可能会建议:强调课程的稀缺性(仅限100人),突出学员可能获得的具体收益(如薪资提升20%),并加入成功学员的案例分享。
f. 直播助手:
这个助手可以在直播过程中提供实时支持。它可以监控直播间的互动情况,提醒主播回答热门问题,甚至可以自动生成话术建议。比如,当直播间有用户频繁询问产品细节时,AI可能会提示:建议详细介绍产品的材质和使用方法,可以展示一下实物效果。
2. 市面上的AI工具
a. AI智能外呼工具:
这种工具可以实现千人千面的精准营销。它不仅可以自动拨打电话,还能根据用户的反应实时调整对话策略。例如,对于一个教育产品,如果用户提到孩子正在备考,AI可能会强调产品如何能帮助提高考试成绩;如果用户提到经济压力,AI可能会转而介绍分期付款的选项。
b. RPA类智能工具:
RPA(机器人流程自动化)工具可以自动化完成许多重复性的运营任务。例如,它可以自动化处理订单、更新客户信息、发送跟进邮件等。这不仅能大大提高工作效率,还能减少人为错误。想象一下,当一个新订单进来时,RPA可以自动在CRM系统中创建客户档案,发送订单确认邮件,更新库存信息,甚至触发物流系统开始处理发货。
c. 私域商城AI插件工具:
这类工具可以优化用户购物体验,提高转化率。例如,它可以根据用户的浏览历史和购买行为,实时调整商品展示顺序,推荐最可能购买的商品。它还可以在用户犹豫时,自动触发个性化的优惠券或相关商品推荐。
AI在私域运营中最大的作用是:将营销从人工被动营销转变为智能化主动营销。这不仅能提高效率,还能大幅提升营销的精准度和效果。
例如,传统的私域运营可能需要运营人员每天手动筛选用户,然后一个个地发送消息。而有了AI助手,我们可以实现自动化的用户分群、个性化的内容推送,甚至可以通过看用户朋友圈内容预测用户的购买意向,在最合适的时机主动私聊最合适的信息。
但需要注意的是,虽然AI能极大地提升效率和精准度,但人的价值和情感连接仍然是无可替代的。AI应该被视为增强人类能力的工具,而不是完全替代人工。例如,在处理复杂的客户投诉或者需要深度情感共鸣的场景时,人工介入仍然是必要的。
八、企微如何利用AI提高服务力和转化率?
让我们来看一个更具体的案例:假设你有5万名以上的私域用户,50个以上的社群需要运营。在传统模式下,你可能需要至少4个全职员工来组成私域团队。但是,如果完全依赖人工运营,会导致以下问题:
1. 员工疲于应付,无法提供高质量的服务
当面对如此庞大的用户群时,员工很容易陷入机械化的工作模式。他们可能没有足够的时间和精力去深入了解每个用户的需求,导致服务质量下降。
2. 缺乏个性化和及时性,无法满足用户需求
每个用户都有其独特的需求和偏好,但人工很难在短时间内为每个用户提供定制化的服务。同时,面对大量信息,人工响应可能会出现延迟,影响用户体验。
3. 难以实现规模化运营,效率低下
随着用户数量的增加,人工运营的效率会急剧下降。例如,一个运营人员可能每天只能深度服务50—100个用户,这在5万用户的基数下显然是远远不够的。
针对这些问题,我提出以下AI解决方案:
1. 学会训练专属的内容创作类AI助理
这可以大大提高内容创作的效率和质量。例如,你可以训练一个私域运营AI助理,让它熟悉你的品牌调性、产品特点和用户画像。然后,这个私域运营AI助理就可以帮你:
每天生成3~5条高质量的朋友圈内容
为不同的用户群体定制个性化的推送消息
根据热点话题快速生成相关的营销内容
想象一下,原本需要一个人花一整天才能完成的内容创作工作,现在可能只需要1—2小时就能完成,而且质量可能更高,更符合品牌调性。
2. 学会使用私域RPA智能化工具
RPA(机器人流程自动化)工具可以模拟人工操作,自动化完成许多运营任务。例如:

a. 客户筛选:
AI可以根据用户的浏览历史、购买行为、互动频率等多维度数据,自动对用户进行分类。比如,它可以识别出最有可能购买的高价值用户,或者找出最近互动减少可能流失的用户。
b. 潜客激活:
对于那些长期没有互动的潜在客户,AI可以自动发送个性化的激活消息。例如,对于一个曾经对某款产品感兴趣但没有购买的用户,AI可能会在该产品有优惠时自动发送一条提醒消息。
c. 成交转化:
AI可以分析用户的浏览行为,在用户犹豫时自动触发最适合的转化策略。比如,当一个用户多次浏览某个产品但没有下单时,AI可能会自动推送一个限时优惠券,或者一个产品试用视频,以促进成交。
d. 老客户提醒和关怀:
AI可以记录每个客户的重要日期(如生日、购买周年等),并在适当的时候自动发送祝福或优惠信息。它还可以根据客户的购买周期,在他们可能需要补货时主动提醒。
通过这些AI工具,我们可以实现更精细化、更个性化的私域运营,同时大大提高效率。例如,原本需要一个人花一整天时间才能完成的用户分析和个性化消息推送,现在可能只需要几分钟就能自动完成。
但需要注意的是,AI的引入并不意味着完全取代人工。相反,它让人类员工可以将更多精力放在需要创造力和情感互动的工作上。例如,处理复杂的客户问题,制定创新的营销策略,或者与重要客户建立深度关系等。
九、AI效率革命的开端
今天,我们一起经历了AI效率革命的开端:
1. 我们见证了3个真实的AI转型案例
从私域运营到教育机构,再到财税企业,我们看到了AI如何在不同行业中发挥作用,大幅提升效率,降低成本,同时提高服务质量。这些案例不是遥不可及的未来,而是正在发生的现实。
2. 我们掌握了3个最易上手的AI助手
小红书账号分析助手、朋友圈助手和爆款课程设计助手,这些都是可以立即上手使用的工具。它们能帮助我们在内容创作、社交媒体运营和产品设计等方面大幅提升效率。
3. 我们学会了让1个人顶10个人的AI工作流方法
通过合理使用AI助手和工具,我们可以将大量重复性工作自动化,让一个人能够完成原本需要多个人才能完成的工作量。这不仅提高了效率,也让我们能够将更多精力放在创造性工作上。
相信到这里,你已经感受到了AI的强大力量,开始觉得AI真香了吧?但我必须坦白地说,6个月后,企业将分化为两种:
1. 一种是已经建立AI助理团队,效率翻倍的企业
这些企业将能够以更低的成本,更高的效率运营。他们能够更快速地响应市场变化,提供更个性化的服务,从而在竞争中占据优势。
2. 另一种是还在用传统方式,被市场淘汰的企业
这些企业可能因为对新技术的抵触,或者对变革的恐惧,而错过了AI带来的机遇。他们可能会发现,自己的运营成本越来越高,而效率却远不如竞争对手。
结语:拥抱AI,重塑未来
AI不是威胁,而是助力我们更好地创造价值的得力助手。它不是来取代我们的,而是来增强我们的能力,让我们能够做到以前没时间做但又不得不做的事情。
让我们一起拥抱AI,在这个快速变化的时代创造更多的惊喜和价值!想象一下,当你掌握了AI技能,你将能够:
以一己之力完成一个小团队的工作量
为客户提供更个性化、更及时的服务
快速响应市场变化,抓住每一个商机
将更多精力投入创新和战略思考中
我相信,未来属于那些能够驾驭AI的人。而现在,正式开始学习和应用AI的最佳时机。不要让恐惧或犹豫阻止你前进的脚步,因为在这个快速变化的时代,停滞不前就意味着落后。
相关推荐
如何用眼镜让色盲患者重新看到世界的色彩?
深度研究 | 30 万亿的工业市场,如何用智能化撬动?
洋葱数学的「自我颠覆」,如何用 AI 改变教育?| 36氪专访
樊登谈增长:让一万个人说好,不如让一百个人尖叫
阿里发布《“AI+”职业趋势报告》,详解中国职场人如何用AI
在世界糖尿病日,看 Google 如何用 AI 辅助医疗?
如何用“不可能三角形”决策人生
欧洲 10 家初创企业利用 AI 黑科技,让虚假新闻和谣言被扼杀在摇篮里
未来的科技初创公司,只要三个人就够了?
黑客已经有40多种攻击大模型的手段,如何用AI对抗AI?
网址: 如何用AI,让1个人达到10个人的效率? http://www.xishuta.cn/newsview131223.html
推荐科技快讯
- 1问界商标转让释放信号:赛力斯 95792
- 2报告:抖音海外版下载量突破1 25736
- 3人类唯一的出路:变成人工智能 25175
- 4人类唯一的出路: 变成人工智 24611
- 5移动办公如何高效?谷歌研究了 24309
- 6华为 nova14深度评测: 13155
- 7滴滴出行被投诉价格操纵,网约 11888
- 82023年起,银行存取款迎来 10774
- 9五一来了,大数据杀熟又想来, 9794
- 10手机中存在一个监听开关,你关 9519
