取消!知名商超实施最严管控!仍有人冒险:一月能赚15万元
12月14日凌晨
胖东来发布
史上最严的代购行为管控措施
据蓝鲸新闻,公告发布后仍有代购在抖音直播逛胖东来,并在直播间挂小黄车,消费者下单后代购当场拿货。
目前胖东来代购主要分为两类,一类是小规模的个人代购。此类代购往往以本地宝妈、大学生群体为主。他们根据购买商品的总额分级向消费者收取代购费,例如300元以内收取15元,1000元以上收取30元。另一类是大规模有组织的代购群体。
在抖音上,一位粉丝数6w+的博主分享了自己在胖东来做代购的经历。据商家透露:“单次代购胖东来货品可高达30万元,主要采购胖东来自营产品,包括啤酒、果汁、茶叶等。一次利润在5万元,一个月采购3次。”如此计算,该商家一个月在胖东来代购能赚15万元。对于三四线城市的消费者来说,往返胖东来距离较远,代购就成了最好的选择。”

从博主发布的视频可以看到,单代购一次商品就需要用到三辆货车。评论区内,不少消费者质疑称:“为什么自己去超市啥也抢不到,原来都是被代购抢走了。”
在电商平台、社交媒体上,以“胖东来代购”为关键词,可搜索出现上百个相关的用户,如“xx在胖东来、胖东来优选、胖东来搬运工”等。其中有的粉丝数多达十几万,还有的店铺在电商平台做到了5皇冠。
12月14日凌晨
胖东来商贸集团官方微信号
发布公告称
↓↓↓
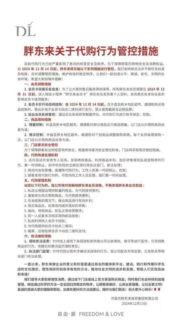
由于目前代购行为严重影响商场经营安全及秩序,自即日起将实施代购行为管控措施,包括会员需完善会员卡实名信息和实行动态码结账,许昌及新乡地区超市、烟酒柜对部分商品实行商品限量,对个别商品调整限购周期,每个会员每周限购一次,以门店公示限购商品信息为准。
胖东来表示,后台会员系统对代购行为实施账号锁定、控制。店内及店外安排专人巡场,发现哄抢商品、利用商品牟利、加价转售等行为将第一时间制止,不听劝阻者将反馈至行政执法部门。商场内发现录播、直播等代购行为,工作人员第一时间制止、劝离。出现为代购提供便利等行为的会员账号将被解除资格。
胖东来称,出现以下行为的,我公司将对其解除胖东来会员资格,不再享受胖东来会员权益:
1、私自占用超出限购数量的商品,为代购提供便利;
2、重复排队购买限购商品,为代购提供便利;
3、在未结账的情况下,侵占商品进行现场牟利;
4、购买商品后,在商场内或外围加价转售;
5、煽动、哄抢商品,扰乱正常经营秩序;
6、同一人反复多次购买限购商品结账;
7、私自利用他人会员卡结账;
8、为代购提供会员卡动态二维码;
9、截屏、远程投屏会员卡动态二维码支付。

另外还值得注意的是,12月14日,胖东来创始人于东来在社交平台发文称,企业调改其实就两个方面:
一、给予管理人员及员工的收入他们愿意投入这份工作;
二、产品质量和价格包括售后保障顾客放心安全满意。

值得注意的是,胖东来最新宣布对会员积分进行调整,自2024年12月15日起,胖东来所有门店取消会员消费积分。会员历史积分有效期一年,超出有效期后自动失效。

坊友们平时会找代购买东西吗?
对于这样的做法
大家怎么看?
评论区聊聊吧~
发布于:上海
相关推荐
“共享员工”体验记:超市兼职配货日赚二百,有人跳槽有人逃
给银行做小游戏,一月赚百万?
义乌跨境电商按暂停键 有人称4月底之后订单全取消
一月国内已披露并购交易额超36.2亿元人民币,过亿元并购交易达17笔 | 36氪并购专题.千亿市值之路
开一家咖啡馆,能赚多少钱
“浪胃仙”小号一月卖货2000万,仍吃不饱?
孙正义不敢再冒险
【虎嗅晚报】小米之家回应取消员工销售提成:报道失实;朋友圈新增“一月可见”
芯片江湖往事:15年前,耗资40亿美元的自主可控CPU奇幻冒险
加班日赚几千 or 年薪少10万:大厂员工不愿取消“大小周”?
网址: 取消!知名商超实施最严管控!仍有人冒险:一月能赚15万元 http://www.xishuta.cn/newsview130221.html
推荐科技快讯
- 1问界商标转让释放信号:赛力斯 95792
- 2报告:抖音海外版下载量突破1 25736
- 3人类唯一的出路:变成人工智能 25175
- 4人类唯一的出路: 变成人工智 24611
- 5移动办公如何高效?谷歌研究了 24309
- 6华为 nova14深度评测: 13155
- 7滴滴出行被投诉价格操纵,网约 11888
- 82023年起,银行存取款迎来 10774
- 9五一来了,大数据杀熟又想来, 9794
- 10手机中存在一个监听开关,你关 9519
