极越遭遇现金流困境,百度吉利合作造车计划触礁

极越发布内部信称,目前公司遭遇现金流挑战,正和股东充分沟通,想办法共渡难关;上个月员工社保暂时无法及时支付,对此表示抱歉
文|陈亮 李皙寅 潘桢甄
编辑 | 王静仪李皙寅
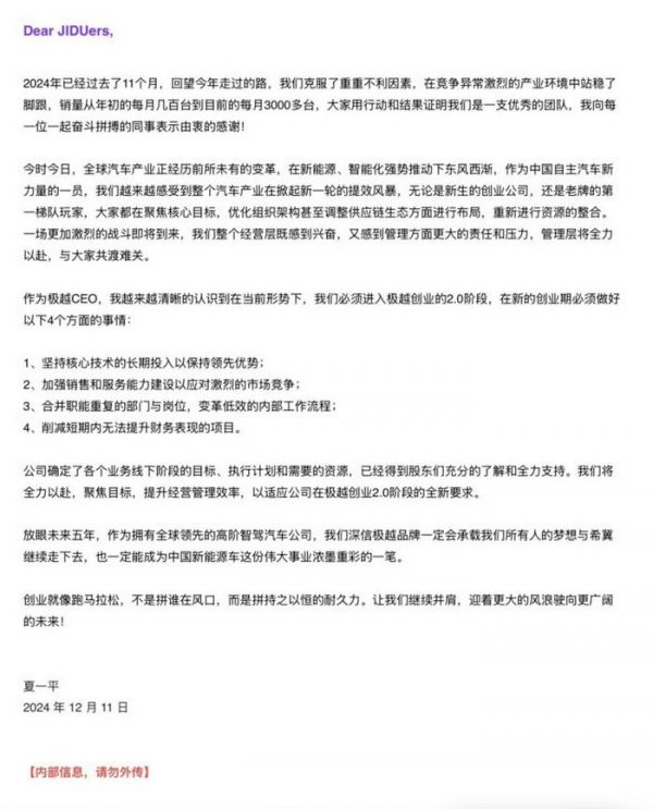
12月11日下午,造车新势力企业极越召开了一场特别的内部会议。《财经》在极越上海嘉定总部了解到,极越首席执行官夏一平表示,目前公司遭遇现金流挑战,正和股东充分沟通,想办法共渡难关;上个月员工社保暂时无法及时支付,对此表示抱歉。作为百度和吉利控股集团联合打造的造车企业,极越是最新遭遇现金流困境的造车新势力,陷入员工欠薪、供应商欠款的一系列争议中。《财经》了解到,原本可以使用极越积分结算的内部超市,本周一挂牌称,因系统故障,不接受极越积分购物。另据员工透露,保洁等外包员工将于本月底完成服务,明年不再续约。有多位极越汽车的相关供应商告诉《财经》,极越汽车的应回款已经延期,极越付款的账面已空,已经暂停现有服务。不过在会议召开的当天下午,《财经》在现场看到,目前员工还处于工作状态,并不断有人来访。极越的销量并不乐观,目前有极越01和极越07两款车型,2024年前11个月,累计交付超过1.4万辆,月均约1300辆,全年销量还不及头部新势力企业的单月销量。夏一平在会议上表示,接下来进入创业2.0阶段,任务有四:坚持核心技术长期投入,加强销售和服务能力建设,合并重复职能部门和岗位,以及削减短期内无法提升财务表现的项目。

极越面向员工的公开信
01 销量不振,遭遇催款
《财经》留意到,截至12月11日,夏一平小红书账号已经全部清空,微博也设置了评论限制。抖音和微博最后一条内容停留在12月9日,那时他谈论了反人性设计,称未来超跑都有极越的影子。但在评论区内,有供应商、消费者和员工提出交付、退款与公积金缴纳方面的疑问。科技自媒体“Tech星球”在微博直接喊话夏一平,要求其支付拖欠传播供应商的36万元款项,并指出多次发送催款函,仍拒绝付款。官方网站上,极越汽车自称是高端智能汽车机器人品牌,基于领先的百度AI能力和吉利SEA浩瀚架构生态赋能,为用户创造标杆级智能科技出行体验。自诞生伊始,极越就将智能化聚焦于人机交互上,更具体地来说,就是车辆语音识别的能力。这本身也是百度的技术所在,极越在这方面投入了大量的资源。但问题是,时至今日,消费者驾车的习惯还是热衷于手机支架。只靠人机交互的体验,很难说动消费者掏出真金白银买车。同时,“汽车机器人”的概念确实新颖和前瞻,但面向消费者很难解释清楚,导致车辆上市初期,消费者的认知不足,更难以转换成销量。极越汽车公布的数据显示,2024年前11个月,累计交付超过1.4万辆,月均仅约1300辆。这意味着企业生产和销售面临着巨大的压力,距离盈亏平衡点甚远。公开数据显示,极越汽车的销量于2024年2月曾低至147辆。后来有所起色,7月至10月,极越汽车分别交付1019辆、2117辆、2605辆和3107辆。然而,交付量刚刚超过3000辆后,极越汽车11月交付量下降至2485辆,环比下降20%。在此期间夏一平选择了亲自下场开启全员营销,他在各大社交媒体开设账号,通过短视频、直播等方式,一个月内发布数十条视频,力图向消费者传达产品优势。稍早前,在一场包括《财经》在内的媒体沟通会中,谈及极越汽车的销量爬坡时,夏一平当场落泪,直言想办成事儿非常难,总被和成熟的造车公司或小米对比,实在太不容易。极越没有放弃努力,2024年11月广州车展上,还发布了首款超跑车型极越ROBO X。公开资料显示,极越汽车前身集度汽车在2021年3月获得3亿美元启动资金(约20亿元);2022年1月集度汽车宣布完成近4亿美元(超25亿元)的A轮融资,由百度和吉利共同投入。此后没有公开的融资。

极越上海嘉定总部 摄/陈亮
02 谁的极越?
极越原名集度,《财经》在上海嘉定总部看到,至今门口仍挂着集度的标识。名称的变化,反映的是公司股权的变更。最新工商信息显示,极越汽车当前由浙江吉利产投控股有限公司持股65%,上海幂航汽车有限公司(曾用名:集度汽车有限公司)持股35%,两公司分别是吉利和百度旗下公司。极越到底是谁的公司?时间回到2021年1月11日,百度( 09888.HK )突然宣布要正式组建一家智能汽车公司,以整车制造商的身份进军汽车行业。吉利控股集团( 00175.HK )成为新公司的战略合作伙伴。同年3月2日,百度与吉利双方正式注册成立“集度汽车有限公司”,注册资本20亿,百度与吉利的股权架构分别为55%和45%,主次关系一目了然。当时,李彦宏对于造车颇有兴趣。一位接近百度的人士告诉《财经》,在电脑端和手机端业务陷入增长瓶颈后,百度寄希望于在汽车端打开市场——造一个智能的移动出行空间。在这之前,百度已经在自动驾驶和车联网上有所布局,造一辆自己的车,而不是受制于他人,只做一个供应商,这样的想法就摆上了日程。恰逢,吉利汽车新推出了S.E.A.浩瀚造车平台,并公开向全行业喊话,愿意将这一技术向业内各公司共享。在这一背景下,双方一拍即合。

极越工厂门口 摄/陈亮
这一切在2023年8月有了变化。“由于相关主管部门的要求,互联网公司很难再申请下来汽车生产制造的资质,车辆自然难以量产。在这样的背景下,我们更换了公司主体。是为了‘借用’吉利的造车资质,并使用极氪汽车的工厂生产,吉利并非我们真正的大股东。”一位接近集度的人士曾如此告诉《财经》。2023年8月9日,吉利与百度携手合资,共同成立了杭州极与越汽车科技有限公司。股份变更为吉利65%,百度35%。紧接着,推出了其全新的汽车机器人品牌“极越”,同时宣布其首款车型定名为“极越01”。上述集度汽车的相关人士曾对《财经》介绍称,未来集度将聚焦于做车机和汽车智能化服务提供商,极越负责造车,就类似于华为造车的逻辑。前者是智能化技术整合商,后者是一家孵化的合作造车公司。彼时夏一平曾告诉《财经》,“极越的目标是跟特斯拉打一仗”。如今回看,期待几乎已经落空。
发布于:北京
相关推荐
百度造车,吉利“打工”
吉利控股旗下汽车机器人品牌“极越”发布 百度吉利战略合作升级
吉利造车,能否吉利?
华为造车,败走百度老路?
集度更名极越,李彦宏松了一口气
被百度富养,极越怎么还不争气?
百度又该造车了
吉利百度携手,也救不了它!
百度造车,是利好吗?
互联网巨头造车:小米百度一言难尽,阿里腾讯人间清醒?
网址: 极越遭遇现金流困境,百度吉利合作造车计划触礁 http://www.xishuta.cn/newsview130026.html
推荐科技快讯
- 1问界商标转让释放信号:赛力斯 95792
- 2报告:抖音海外版下载量突破1 25736
- 3人类唯一的出路:变成人工智能 25175
- 4人类唯一的出路: 变成人工智 24611
- 5移动办公如何高效?谷歌研究了 24309
- 6华为 nova14深度评测: 13155
- 7滴滴出行被投诉价格操纵,网约 11888
- 82023年起,银行存取款迎来 10774
- 9五一来了,大数据杀熟又想来, 9794
- 10手机中存在一个监听开关,你关 9519
