加码固态电池,宁德时代想继续当“宁王”
如果说2023年各大车企和电池制造商对固态电池的态度还有些谨慎和保留,到了2024年,大家的态度却有了180度的反转,固态电池一夜之间成为新能源行业的“新风口”。
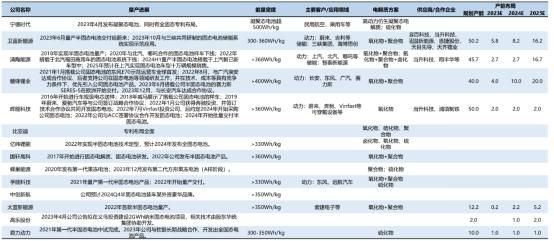
新能源车企率先掀起了固态电池热潮,今年4月,广汽埃安旗下昊铂、上汽集团旗下智己先后宣布固态电池量产上车,接下来,蔚来、东风、奇瑞等纷纷发布固态电池研发成果。
电池制造商自然也不甘落后,宁德时代、比亚迪、国轩高科、欣旺达等均加紧研发步伐,包括华为也在近日公布了一项硫化物固态电池发明专利。
行业龙头宁德时代则接着公布了三项固态电池专利,据晚点Auto报道,其研发团队已扩充至超 1000 人,今年5月,宁德时代还透露了“2027 年小规模量产全固态电池” 的时间表。
如此看来,固态电池正在迎来一场“全民狂欢”,各路选手纷纷“上桌”,是否意味着固态电池落地应用的时代已经来临?执牛耳的宁德时代,又能否继续成为新技术的“游戏规则制定者”?
从“半固态”到“全固态”
固态电池即将迎来全面爆发?答案或许并没有如此简单。
众所周知,固态电池并非一项全新的技术,比如丰田早从2006年开始固态电池研发工作,目前已拥有超过1300件固态电池专利;宁德时代在固态电池方面也研发投入超过了 10 年。
但固态电池至今还没有成为主流的技术方案,企业们并非“不想做”,而是“做不到”。相较于当前主流的锂电池而言,固态电池的优点非常明显。
简单来说,锂电池是“液态电池”,里面的有机溶剂具有易燃性、高腐蚀性等特点,导致锂电池一旦出现撞击、进水、高温等情况,就有可能引起燃烧、爆炸等。
而固态电池则是将原本的电解液部分或全部替换成了固态电解质,能够大幅提升电池的安全性、能量密度等。

但正因为固态电池换上了全新的结构和材料,其生产工艺、材料体系也变得更为复杂。丰田花了近20年时间做研发,也还是把固态电池量产时间表放在2027年,可见技术仍有不确定性。
宁德时代首席科学家吴凯更直言,“(固态电池)有一天你脑子一闪光,搞定;也可能你想三年,啥也想不出来。” 复旦大学高分子科学系青年研究员汪莹也表示,固态电池的突破,智力上的付出可能占60%,资金是40%左右。
这也从侧面展现了,当前固态电池的技术进展依然被卡在核心技术上,而不仅是投入规模和资金支持。既然如此,固态电池为什么在今年突然爆发?
一方面,虽然固态电池仍有诸多不确定性,但较锂电池而言,其在能量密度、安全性上均有明显优势,可以让续航里程超过1000km,实现5分钟快充,且耐寒耐高温,堪称电池界的“六边形战士”。
另一方面,随着动力电池技术日趋成熟,宁德时代的技术壁垒逐渐减弱,再加上近期碳酸锂等原材料成本持续下降,宁德时代等巨头通过“买矿建矿”所带来的成本优势也在缩小。
而且,锂电池产业已经开始面临产能过剩的情形,行业都需要找到新的技术突破点和市场增长点。对于部分初创及二三线企业来说,新技术和新市场更有望成为突破口,让它们在激烈的市场竞争中实现“换道超车”。
最后,则是政策红利,近年政府出台了多项政策,鼓励发展固态锂电池,比如9月以来,多地政府都出台了针对锂电池、固态电池及储能电池等项目的补贴政策。
在行业需求的引导下,固态电池“不行也得行”,但当前大部分企业所推出的固态电池,其实均是“半固态电池”。
根据电解质液含量的不同,电池可细分为液态(25wt%)、半固态(5-10wt%)、准固态(0-5wt%)和全固态(0wt%)这4大类。
比如智己L6宣称首发搭载“第一代光年固态电池”,其电池供应商清陶能源联合创始人李峥表示,“光年固态电池”加入了10%的浸润液,依然属于半固态电池。
不过,这种“文字游戏”的营销噱头,从下半年开始已逐渐减少,大部分车企和电池制造商在提及固态电池计划时,都会明确提到“全固态电池”。
比如太蓝新能源、长安汽车联合研发的无隔膜全固态电池,将于2027年实现批量生产;奇瑞宣布其自主研发的全固态电池即将面世,续航里程有望突破1500公里等。
对新能源产业来说,从“半固态”到“全固态”的转变,意味着固态电池已不仅是“讲好故事”的营销噱头,而是明确的商业未来,各企业都朝着这个目标推动研发计划,宁德时代也不例外。
纷纷上桌,豪赌未来
据晚点Auto报道,宁德时代已建成 10Ah 全固态电池性能验证平台,目前正在进入 20Ah 试制阶段,如能在这一阶段解决安全和性能难题,接下来就能进入生产技术探索阶段。
对宁德时代来说,这其实也是一次“押注”。在此之前,虽然宁德时代已是动力电池行业的“一哥”,甚至已持续研发固态电池近十年,但其在固态电池研发方面的态度却不算积极。
今年3月,曾毓群提到对固态电池的看法,他表示技术路线上还有很多亟待克服的困难,距离商业化也很远,如果以1-9分为固态电池的技术和制造成熟度打分,那么宁德时代可以得4分,处于行业领先地位。
事实上,不仅宁德时代如此,大部分锂电池厂过去都在研发全固态电池,但却不会将其当成核心项目,更多只是为了保持对前沿技术的感知。
一则,锂电池作为当前新能源产业的主流,技术路线和核心材料都较为成熟,沿着这一路线走下去,企业的回报更为明确;
二则,固态电池的技术突破是行业难题,无法只靠“砸钱”获得解题思路,更多是靠智力的“灵感爆发”。因此,大家都想不出来的问题,也就不急于一时想出来,哪怕最终是由初创公司率先取得突破,大企业也依然可以快速模仿跟进。
但今年以来,全固态电池的产业化进程迎来了“小高潮”,越来越多选手开始“上桌”,宁德时代也有了压迫感。所以,即便全固态电池仍有变数,但宁德时代还是不得不“先上桌占位置”。
目前来看,固态电池主要有硫化物、氧化物和聚合物三种技术路线,三种路线均有各自的优缺点:
硫化物电解质中的锂离子导电率跟液态相近,但在空气中不稳定,容易产生有毒气体,且合成成本较高;氧化物有较好的导电性和稳定性,但电解质导电率低;聚合物是最早实现固态电池装车测试的,但却需要加热到 60℃才可以获得足够的导电率。
综合来看,硫化物是全固态电池中潜力最大的,也是诸多动力电池制造商所选择的主要技术路径,包括丰田、三星、松下等海外企业,宁德时代也选择了这一技术路线。

除了硫化物电解质是首要的技术难题之外,宁德时代首席科学家吴凯还指出,固固界面、锂金属负极应用、以及全固态电池生产工艺等均是固态电池量产的难题。
不过,固态电池的研发进度似乎已经开始提速,仅在11月,从电池企业到各大车企都纷纷提出了新的阶段性成果。
比如宁德时代近日公布了三项固态电池专利,吴凯表示,宁德时代已在 10Ah 的样品阶段找到了解决这些难题的思路。
华为也在近日公布了一项硫化物固态电池发明专利,据公开资料显示,这项专利可以解决金属锂负极与硫化物电解质界面的副反应问题。
随着各大龙头企业的入局,固态电池行业的变革已是一触即发,压力将会转化为动力,全固态电池技术突破也只是迟早的问题。
目前来看,车企和电池制造商提出的固态电池量产时间表,大多集中在2027年左右。大家之所以都要抢这个时间点,是因为在固态电池专利方面遥遥领先的丰田,已经明确旗下固态电池有望在2027年-2028年量产上车。
尽管宁德时代曾毓群曾对丰田提出的“2027年固态电池量产上车”的节点表示质疑,但最终还是紧迫性压过了“质疑”,即便固态电池商业化依然不明朗,但宁德时代作为新的“电池王者”,显然不愿让其他车企取代自己,改写行业的游戏规则。
在这个过程中,华为等国内科技龙头企业、美国固态电池初创公司QuantumScape等“鲶鱼”的加入,也进一步搅动了行业的节奏,在固态电池产业中分一杯羹,成为了众多参与者的当务之急。
多方押注,执行业牛耳
不过,虽然全固态电池的技术竞争变得越发激烈,宁德时代也在今年增加了对全固态电池的研发投入,但固态电池并非宁德时代的“全部”。
近日,宁德时代曾毓群接受了路透社的独家采访,其似乎有意淡化固态电池作为下一个改变游戏规则的技术的潜力,更强调钠离子电池的应用潜力,并称钠离子电池未来可能取代超一半的磷酸铁锂电池市场份额。

事实上,虽然宁德时代加大了全固态电池的“注码”,但在其他技术层面,其依然有着广泛的投入和布局。
10月底,宁德时代推出了锂钠混搭的骁遥超级增·混电池,其采用了宁德时代的钠离子电池技术,专为插混与增程打造,主打长续航、超快充电、耐饥寒。值得一提的是,宁德时代第二代钠离子电池已经研发完成,有望于2025年推向市场。

9月,宁德时代透露了其换电站计划,表示长期目标是在全国范围内建设10000座换电站,换电盟友包括滴滴、广汽埃安、北汽集团等。
8月,宁德时代发布全球首款采用磷酸铁锂材料并可实现大规模量产的4C超充电池——神行超充电池,可实现“充电10分钟,神行800里”的超快充速度。
近年,越来越多对手加入动力电池制造产业,部分车企为了摆脱对宁德时代的依赖,也开始自研电池或寻找新的供应商。
今年前三季度,宁德时代累计营收为2590.45亿元,同比下降12.09%,宁德时代的市场份额虽然依然远超其他动力电池制造商,但也难免出现波动和下滑。

但即便如此,宁德时代的净利润水平依然非常可观,技术创新带来的成本降低是关键。宁德时代每年都会将近一半的净利润投入研发,以2023年为例,当年公司净利润为441.21亿元,其中,研发投入达到了183.56亿元。
从宁德时代的市场份额、利润情况来看,庞大的研发投入已经转化为核心竞争力,这也是宁德时代能够不断涉足新技术领域,拓展业务版图的原因。
比如宁德时代已经布局电动飞机领域,曾毓群透露公司已经成功试飞了4吨级民用电动飞机,正积极投入8吨级研发;另外,全球已有700多艘搭载宁德时代电池的新能源船舶投入使用。
所以,押注固态电池,或许是一场“赌博”,但对当前体量的宁德时代而言,还称不上“AII IN”。如今的宁德时代,不仅在技术上拥有领先优势,还能灵活响应市场需求,快速开发技术和产品,并以品牌方式推广产品,其早已从单纯技术驱动,转向技术+品牌驱动。
在这样的背景下,让大家保持对宁德时代品牌和技术的新鲜感,可能比全固态电池上率先取得突破更为重要,技术品牌化将会赋予宁德时代更多底气,让其继续成为游戏规则的制定者。
本文来自微信公众号“伯虎财经”,作者:楷楷,36氪经授权发布。
相关推荐
寒气侵袭宁德时代?
宁王拗不过行业周期
谁要害宁王?
深氪|宁德时代:万亿电池帝国的裂缝
宁德时代「被迫」与第二梯队 「肉搏」
电池厂商迎来上市潮,“宁王”地位还稳吗?
宁德时代在憋一个大招
宁德时代被超越?
固态电池军备竞赛悄然开局
固态电池迷局:宁德时代要等10年,蔚来却宣布2年后交付
网址: 加码固态电池,宁德时代想继续当“宁王” http://www.xishuta.cn/newsview128788.html
推荐科技快讯
- 1问界商标转让释放信号:赛力斯 95792
- 2报告:抖音海外版下载量突破1 25736
- 3人类唯一的出路:变成人工智能 25175
- 4人类唯一的出路: 变成人工智 24611
- 5移动办公如何高效?谷歌研究了 24309
- 6华为 nova14深度评测: 13155
- 7滴滴出行被投诉价格操纵,网约 11888
- 82023年起,银行存取款迎来 10774
- 9五一来了,大数据杀熟又想来, 9794
- 10手机中存在一个监听开关,你关 9519
