乐视网董事长刘延峰:砸锅卖铁凑齐612万诉讼费,暂无搬家计划
编者按:本文来自“腾讯科技”,36氪经授权转载。
刘延峰耸耸肩:“我们能怎么办?这笔钱对乐视网来说就是天文数字,我们砸锅卖铁呗,没有别的办法。信心当然是有的,我们一直相信司法公正,交钱就是为了打赢官司,否则这么多钱我们为啥一定要交?”
11月7日下午,乐视网董事长刘延峰在记者提出大众最关心的何时搬离乐融大厦问题时回应称,“这是我们合法租赁的场地,我们不会搬走的。”
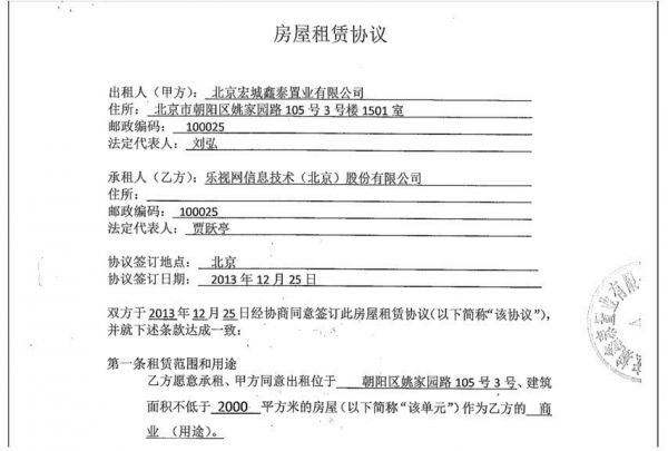
据了解,乐融大厦的所有权是贾跃亭控制的乐视控股旗下北京宏城鑫泰置业有限公司的资产,早在2013年12月,乐视网就和贾跃亭的这家公司签订了租赁协议。
在经历了贾跃亭去美国造车等一系列风波后,乐视网的员工们依然坚守在这里,哪怕一直有坏消息传出,比如2017年8月,三中院作出了执行裁定书,裁定查封、拍卖、变卖乐融大厦以及今年5月,三中院就要求乐视网从乐融大厦腾退,以进行后续的拍卖等事件。

“我们一直履行着租约,这几年一直在这里办公,从来没有换办公地点”,刘延峰介绍说,语气里带着一丝强硬,“员工知道消息后都很激动,但只要有人问到我,我就告诉他们没问题,不会搬走的,我们有信心”。
刘延峰的信心来自乐视网办公地的合法性:“根据买卖不破租赁的原则,我们凭什么要搬走呢?租赁合同还没有到期,我们还有这么多员工,这栋楼就算拍卖了,我们也是有权利在乐融大厦里办公呀!要相信法律。”
“我们今天去交了612万元的诉讼费”。刘延峰指着一张交款通知书告诉记者:“这是三中院的缴费通知单,今天是截止日期,我们必须交了诉讼费,才能打这场官司” 。
刘延峰说:“按照三中院的通知书,如果过期不交就自动放弃,也就是今天前不交这612万的诉讼费,就意味着这事儿一点机会都没了,我们只能交,我们还会相信司法公正的。”
缴款单上明确写明如果在缴款截止日期内没有按时缴纳612万,这场诉讼就会按照撤诉处理。
关于这笔巨款,刘延峰也有着自己的委屈。
“因为根据三中院的裁定书,无论诉讼结果如果,这笔钱都必须由乐视网支付,我们提出过异议,三中院却给了我们一个2014年最高法给安徽人民法院的答复。”
“大家都知道,乐视网已经很难再筹出现金来了,这笔钱怎么来的?有信心吗?”记者看得出来刘延峰现在很憔悴,却不得不问这样的问题。
刘延峰耸耸肩:“我们能怎么办?这笔钱对乐视网来说就是天文数字,我们砸锅卖铁呗,没有别的办法。信心当然是有的,我们一直相信司法公正,交钱就是为了打赢官司,否则这么多钱我们为啥一定要交?”
“我们一直在坚守啊,欠款这么多,大股东留下的债务,我们在努力打官司,争取利益,解决问题,正常公司该做的业务依然再做,这么多员工也都在坚守着,我们没理由停下来的”,刘延峰顿了顿,“目前最关键的就是打赢官司”。
关于这个官司如果输掉,乐视网员工将何去何从,刘延峰认真的回答:“我们不会走的,一定会坚持留在这里”。
事实上,乐融大厦目前还有中信银行观湖国际支行享有部分租赁权,而乐视网信息技术(北京)股份有限公司和乐风移动科技(北京)有限公司向法院提出的房产租赁权执行异议已被驳回,现就上述部分房产租赁权的执行异议之诉正在审理过程中。
(封面图片来自Unsplash)
相关推荐
乐视网董事长刘延峰:砸锅卖铁凑齐612万诉讼费,暂无搬家计划
如今付不起612万诉讼费,乐视网如何守住总部
已付不起诉讼费 乐视网董事长:现金流面临彻底断裂
乐视网以及董事长刘延峰被限制消费:不能乘坐高铁
乐视网董事长刘延峰再被限制消费 因未支付800万元授权费
未履行给付义务 乐视网董事长刘延峰再被限制消费
乐视网:目前存在因巨额诉讼费导致现金流断裂的风险
乐视网:董事长刘淑青辞职
无人能救乐视网
乐视网起诉贾跃芳旗下乐视汽车:因广告合同纠纷
网址: 乐视网董事长刘延峰:砸锅卖铁凑齐612万诉讼费,暂无搬家计划 http://www.xishuta.cn/newsview12512.html
推荐科技快讯
- 1问界商标转让释放信号:赛力斯 95792
- 2报告:抖音海外版下载量突破1 25736
- 3人类唯一的出路:变成人工智能 25175
- 4人类唯一的出路: 变成人工智 24611
- 5移动办公如何高效?谷歌研究了 24309
- 6华为 nova14深度评测: 13155
- 7滴滴出行被投诉价格操纵,网约 11888
- 82023年起,银行存取款迎来 10774
- 9五一来了,大数据杀熟又想来, 9794
- 10手机中存在一个监听开关,你关 9519
