“修不起”的折叠屏:俩荣耀手机一个月掉链子,小米漏液维修6千

“买了两台最贵的手机,却享受了最差的服务。”沈婷被荣耀折叠屏手机厂商质保服务拒之门外,理由也很简单:人为损坏。
不到一个月时间,沈婷所购买的两部荣耀Magic V3接连出现小A壳(折叠屏手机零部件,即两块内屏边框之间的防尘麦拉)问题,不在保修范围这一结论则让她怒火难平。“至少与荣耀官方客服通过四次电话,对方几乎都以向有关部门反馈的说法回应。”
购买了小米MIX Fold 3的陈开,同样困在了折叠屏手机售后维修,“他们没提供鉴定报告,只要边框有划痕或外屏有磕碰就认定人为原因,还说有这方面的标准。”
新京报贝壳财经记者调查发现,折叠屏手机出现内屏漏液问题,往往因手机表面出现的磕碰痕迹被“笼统”定论为人为损坏,手机厂商售后并未主动出具相应的检测报告。
此外,折叠屏手机出现屏幕故障的速度猝不及防,自费换屏同样让人“肉疼”。目前,荣耀、小米、OPPO、华为大折叠手机自费换屏价格约在3500元以上,华为Mate X5普通版和典藏版的原装内屏价格则高达5199元和5599元。

电商平台上的折叠屏手机。截图
近年来,随着国产折叠屏手机扎堆上市,价格战随之打响,但保修之困以及动辄千元的屏幕维修费用,让折叠屏手机仿佛成了“吞金兽”。
01
“人为损坏”之争:3个月漏液,自费换屏
张东的小米MIX Fold 2只用了约3个月,就无法快速充电。
“用原装高速充电器充电时一直显示断开,只能用低速充电”,张东告诉贝壳财经记者,手机返厂自费修好后不到1个月,又打不开内屏。送到小米售后门店检修被工作人员告知:“外观上没有磕碰,但中间轴断了,导致内屏漏液”。
张东放弃了维修,因为11999元购买的MIX Fold 2,“换内屏加中间轴将近6000元”,并且这笔费用无法通过自己购买的“碎屏险”报销。
8月22日,小米客服对贝壳财经记者称,小米MIX Fold2(12GB+256GB)的内屏价格是4139元。内屏和中轴连接在一起,更换内屏可能需要连中轴一起换,但具体情况也需要售后工程师检测。
邓闻对折叠屏手机的新鲜感,也随着走上维修之路很快消退。7月中旬,邓闻购入OPPO Find N3 Flip,约5天后发现内屏出现了一个亮点,将手机送修后得知属于漏液。
贝壳财经记者采访多位折叠屏手机用户了解到,手机出现故障的时间最快不到一个月,最迟将近一年半。而遇到售后问题后,一年质保服务往往因为“人为损坏”这一理由,让消费者自己为高价维修埋单。
7月20日,沈婷花费将近2.4万元购入两部荣耀Magic V3。大约25天后,其中一部手机的小A壳翘起,需要返厂维修。就在她将手机送修的当天,另一部手机的小A壳“已经有点变形”。第二天,这部手机被送到了同一个维修站点却被告知“机器没有毛病,不影响使用”。
“又过了一天,维修点工作人员却改口说‘这部手机也要返厂(维修)’。”沈婷告诉贝壳财经记者,两部手机均被告知不在保修范围内,自己无法接受这一结论。

下方红圈为荣耀Magic V3的小A壳翘起状态,上方红圈为正常状态。受访者供图
此后,沈婷至少与荣耀官方客服通过四次电话,“对方几乎都是向有关部门反馈的说法。”她告诉贝壳财经记者,在自己强硬要求维修店出具写明外观无异常的服务报告后,店长才说“店里出钱修”,次日,荣耀官方致电并提出了类似解决方案。
在沈婷看来,尽管手机维修经过一番维权后解决,但这并不是荣耀的免费保修。
贝壳财经记者采访荣耀、小米、OPPO、华为折叠屏手机用户了解到,手机维修检测后往往遭遇类似“人为原因”的说辞。张东告诉贝壳财经记者,小米售后门店工作人员透露,“来店里修(内屏)的不多,但一般都判定为人为原因”。
对此,贝壳财经记者走访了小米线下门店及拨打专线电话咨询,有工作人员根据经验表达了类似观点:屏幕损坏来维修的大多是使用不当导致。“屏幕坏了要看情况,如果是非人为损坏,漏液或者是花屏、烧屏之类的也是可以保的”一位小米客服表示:“我也是工作了很久,就见过几例屏幕漏液是自己漏的,一般不会自己漏液。手机磕碰后可能当时看不出来漏液,后续因为磕到了相应的地方,它会慢慢显出漏液。”
非人为造成的损坏才能享受手机厂商的质保服务,如今,模糊的“人为损坏”说法成了不少折叠屏手机用户跨不过去的门槛。
小米MIX Fold 3用户陈开认为,手机稍微磕磕碰碰很正常,“哪怕放口袋都可能有磨损”。贝壳财经记者采访的消费者印象中,自己几乎没有暴力使用手机的习惯,打开内屏无非是看视频、文件、打游戏等。有人甚至还有另一部备用机,折叠屏手机使用频率不算高。
“他们(手机厂商)可能成本也高,但立下这个规定,个人感觉还是牵强了一点。”陈开说。
02
自费换屏入“坑”:3500元起步,“碎屏险”收费千元
入了折叠屏手机的坑,不少人因为漏液自费换屏,也再度遭遇“收割”。
贝壳财经记者通过专线电话咨询了解到,目前,荣耀、小米、OPPO、华为在售的“大折叠”(横向折叠)手机,在不考虑首次折扣和碎屏险的情况下,自费换屏价格约为3500元以上。其中,华为价格最高,Mate X5普通版和典藏版的原装内屏价格分别为5199元和5599元。
“第一年有优惠换屏活动,是3699元。”华为Mate X系列专线工程师告诉贝壳财经记者。另外,荣耀、OPPO在自费换屏方面也有折扣,但折算下来仍需要2600元以上。相比之下,非折叠屏手机换屏一般为1千多元。
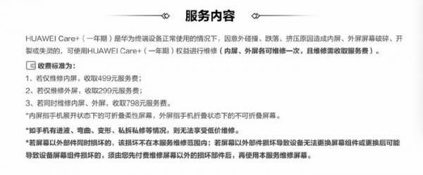
高价换屏“隐痛”之下,手机厂商推出“碎屏险”“碎屏宝”,费用同样不低。这类保险通常只保一年,可延期,内外屏各保一次。荣耀、小米、OPPO、华为网上商城在售机型中,“大折叠”手机的碎屏险一年期标价900元至1600元,“小折叠”(纵向折叠)手机在400元至1000元之间。其中,荣耀价格相对较高,Magic V3“碎屏险”在无优惠情况下为1588元,Magic VFlip为998元。
贝壳财经记者注意到,这类碎屏险保障因意外造成的屏幕损坏,如碎裂、开裂等,故意行为导致的故障、外观磨损或屏幕划痕等不在保障范围内。另外,华为、小米、OPPO强调,手机进液等情况也不在碎屏险服务范围内。

华为碎屏险的服务内容。华为网上商城页面截图
贝壳财经记者算了一笔账,消费者购买“碎屏险”后,首次更换内屏需要支付的服务费普遍不超过500元,其中,华为和OPPO的大折叠手机内外屏同时更换分别要798元、299元;两家的小折叠手机则分别需要298元和199元。购买保险后,有的厂商提供1次免费换屏。
实际上,并不是所有店家都会主动告诉消费者“碎屏险”的存在。“我去华为线下授权店买手机的时候,销售(宁可)给我推一个239元的钢化膜,都没有给我推999元的保险。”王玮说。
“碎屏险”一般是随机购买,后续补购存在一定时效。近日,贝壳财经记者走访荣耀、小米、OPPO、华为线下门店时,仅一家门店主动提及“碎屏险”。
折叠屏手机“天价”维修过程中,手机厂商在价格上也会有所让步。小米售后给陈开的报价从将近3800元降到打5折再加修外屏,一共2200元;华为售后为王玮在3699元的基础上再减800元,收费2899元。两人都接受了最终的维修价格。
对于花两千多元修屏幕,陈开觉得“还是蛮贵”。“并不是非要免费修,而是你要讲清楚,如果是设计缺陷或判断是人为原因,要有个报告。如果确实存在设计缺陷,应该像车企一样做召回,这是一个大企业应该有的做法。”
在王玮看来,企业的做法让他感觉“技术不过关又卖这么贵,还没有切合老百姓的保障”。他将这次维修过程的感受总结为:“先把责任推给你,是你使用过程导致的问题,然后才帮你申请处理优惠。”
03
万元折叠屏手机打响价格战抢市场仍需破解保修之困
8月初,中国消费者协会发布上半年全国消协组织受理的消费者投诉,移动手机投诉量增幅明显。上半年,移动手机投诉量为23671件,同比增长65.54%,其中,折叠屏手机售后服务纠纷多。折叠屏手机保修期内出现内屏漏液、花屏等问题,但商家以手机人为损坏、掉漆磨损等为由不予保修引发纠纷。
8月20日,贝壳财经记者以“折叠屏手机售后”为关键词在黑猫投诉平台上检索到1555条投诉内容,涉及华为、荣耀、三星、(联想)摩托罗拉、vivo、小米等品牌,大多为手机出现屏幕损坏、出现异响等问题商家不予保修。
独立电信分析师付亮对贝壳财经记者分析称,国内手机厂商在折叠屏的屏幕、转轴等方面已经有了大量技术、专利,相应的技术成熟度也在快速提高,但这些技术原理与实现大批量、稳定、高质量生产之间仍存在差距。
他认为,问题主要出在供应链各环节零部件的质量与工艺上。另外,在价格压力下,各手机厂商对更换屏幕等零件的成本容忍度也不同。“消费者对这些厂家在供应链、生产过程和质量检测管理之间存在的成本差异毫不知情。总体来说,折叠屏手机离直板机达到的质量保证水平还有明显差距。”
“手机厂商之间还是有一点价格战的意思。为了降成本、推低价产品,它们可能会牺牲一些性能,这些牺牲可能在用户端有所体现。”付亮说,这只是概率事件。
根据IDC数据,今年二季度,华为、vivo、荣耀、OPPO、三星、中兴、联想为国内折叠屏手机市场主要厂商。贝壳财经记者根据这八家品牌的网上商城数据统计看到,以最新款折叠屏手机的最低配版本来看,各品牌之间价格差距跨度较大。排除优惠等因素影响,小折叠手机售价普遍在2900元-8000元之间,大折叠手机价格在6900元-14000元不等。其中,三星小折叠和大折叠手机售价相对较高,分别为7999元和13999元,高配版则加价1000元、2000元。

三星Galaxy ZFold6 和Galaxy Z Flip6售价。三星网上商城页面截图
“目前折叠屏的技术均为柔性屏幕,内屏比较脆弱,而且折叠屏的形态决定了它处于折叠状态时会发生接触,相比平板、手机屏幕而言,更容易被损坏。”北京市律师协会律师、同为折叠屏用户的李源说,这属于折叠屏手机的产品特性,也是用户在使用过程中应当格外注意的事项。根据法律规定,应当以显著的方式进行提醒、销售时予以充分告知。
李源认为,手机厂商可以通过降低“碎屏险”的成本或赠送碎屏维修等服务,降低消费者的购物门槛和维权难度。“这样也将更有利于折叠屏这样新形态产品的推广和普及。”
自华为和三星布局折叠屏市场以来,近两年,各大厂商陆续跟进,折叠屏手机产品发布频率开始上升,并在智能手机整体市场行情下逆势增长。
根据艾瑞咨询《2024年中国折叠屏手机消费洞察报告》,2020年至2023年,折叠屏手机出货量增速呈上升趋势,在2022年一度达到了154.4%,预计2024年至2025年仍将保持74.5%和64.7%的高速增长。另外,折叠屏手机占高端机市场的份额也不断提升,预计2025年底将达到20%的水平。
市场份额方面,华为占据国内折叠屏市场半壁江山。据艾瑞咨询统计的2023年中国各品牌折叠屏手机市场份额,华为以50.3%占比位居第一,其余依次为OPPO、三星、vivo、荣耀、小米。在2023年中国超高端折叠屏手机市场(售价高于1万元)份额方面,华为、三星分食65.6%、31%的份额,其他品牌仅占3.4%的空间。
李源向贝壳财经记者表示,以口头形式告知的检测结果往往是手机品牌方自行检测的结果,而不是第三方鉴定机构进行的检测,难免会出现与消费者的理解不一致的情况。“品牌方自行检测的结果不能代表最终的结论,如果消费者不认可品牌方自行检测的结果,可以委托具备资质的第三方鉴定机构进行检测。”
他提醒,根据法律规定,人为因素造成的损害并不属于保修范围。“消费者在接触新形态的产品时要多加了解,尤其是对使用方法和注意事项予以重视,避免出现因使用不当造成财产损失。”
发布于:北京
相关推荐
“修不起”的折叠屏:俩荣耀手机一个月掉链子,小米漏液维修6千
荣耀折叠屏手机质量问题频出,用户质疑是产品缺陷
换屏费高达9000元,用户直言不如买新的,折叠屏手机“卷”起来了,售后跟上了吗?
三星折叠机屏幕漏液却因有划痕被拒保,保修期内不能“三包”的判定标准引质疑
市场占比不足1.5%,折叠屏手机为何香不起来?
三星折叠机同一位置1年漏液3次,记者介入后才给保内维修
折叠屏手机距离火爆,只差规模化生产与平民价产品推出
苹果这个新专利,要让折叠屏iPhone能“落地成盒”
三星手机维修磕碰争议达成一致
三星自助维修计划再升级,折叠屏手机首次纳入
网址: “修不起”的折叠屏:俩荣耀手机一个月掉链子,小米漏液维修6千 http://www.xishuta.cn/newsview124196.html
推荐科技快讯
- 1问界商标转让释放信号:赛力斯 95792
- 2报告:抖音海外版下载量突破1 25736
- 3人类唯一的出路:变成人工智能 25175
- 4人类唯一的出路: 变成人工智 24611
- 5移动办公如何高效?谷歌研究了 24309
- 6华为 nova14深度评测: 13155
- 7滴滴出行被投诉价格操纵,网约 11888
- 82023年起,银行存取款迎来 10774
- 9五一来了,大数据杀熟又想来, 9794
- 10手机中存在一个监听开关,你关 9519
