淘宝进入疯狂听劝模式

发端于小红书的「听劝爆改」风,吹到了21岁的淘宝。这是许多用户万万没想到的事。
从取消大促预售、重启淘宝网页版,到淘宝App首页减负、88VIP会员退货免运费……今年以来的淘宝,就像一个拿到全面体检报告的中年人,对着一堆「↑」「↓」指标,默默进入「听劝」模式。似乎哪里用户吐槽最多,哪里就有可能被动刀。
这种风格骤变有迹可循。去年5月,阿里巴巴创始人马云就给淘天集团定调——要回归淘宝、回归用户、回归互联网。他提醒高管们,阿里过去那些赖以成功的方法论可能都不适用了,应该迅速改掉。就在上一个季度,拼多多营收增速58.2%,阿里同期是2%,其中以天猫淘宝为主的客户管理收入降了-5%。压力可想而知。
用户对此是喜闻乐见的,毕竟,危机感是酝酿一场变革的天然酵母。
拼多多市值有没有超过阿里这种资本市场的情绪流动,说实话跟大部分消费者没有半毛钱的关系;但一次购物体验的提升、一张更简单的满减券,影响却是很直接的。
站在这个维度,我们好奇一点:淘宝的「听劝爆改」系列接下来还有什么新招式?挑战在何处?在积极「听劝」的路上,淘宝能否守住自己的底色?
虽然各电商平台或多或少都想学习拼多多,但购物需求是多元的,用户需要的未必是另一个拼多多。
01
淘宝疯狂补课
今年4月,阿里董事局主席蔡崇信在一次访谈中坦承,阿里在过去几年中的关键失误在于忽视了用户体验,这导致了公司的落后,「我们砸了自己的脚。」

▲蔡崇信的专访视频截图
至于如何提升用户体验,阿里内网的员工建议其实已经给出了某种指引:「回归电商服务的本质,简单买、简单退,少一点套路、多一点实惠」。
据《降噪NoNoise》梳理,淘天今年以来的密集动作,主要围绕流程简单、价格实惠两条主线推进。
简单买,必然指向做减法。在大公司内部,做减法比做加法更难,减法往往意味着部分利益被剥夺并重新分配。
从近半年变革动作来看,仅退款和取消预售两个动作是淘宝释放自我革命的两个信号。有阿里内部人士透露,仅退款是阿里集团CEO、淘天集团董事长兼CEO吴泳铭亲自拍板儿推进的。对于一家以「让天下没有难做的生意」为使命的电商平台而言,推出更倾向用户权益的仅退款政策,势必让平台面临商家端压力,但这一步也让内部意识到——高层对提升用户体验是要动真格了。管理层彰显变革决心,为接下来的决策推进降低了阻力。
延续了12年的大促预售曾经是淘天大促的核心玩法,既降低商家库存风险和物流压力,又能帮平台冲击更高GMV,但复杂的流程、被延长的等待时间,唯独对消费者不友好。面对消费者的「苦预售久矣」,这项玩法在618前夕成为做减法的标志性动作。
还有一些变化其实不易被察觉。比如新疆包邮、女装预售不得超过15天、淘宝首页频改版等。此前,淘宝首页栏目繁多臃肿、App开屏速度慢、网页版多年不更新等屡被吐槽。有网友说,「打开淘宝App就像玩漂流,永远不知道下一秒会给我跳转到视频、直播、小说还是小游戏。」

▲@淘宝官宣网页版迎来升级
而今年以来,许多网友在社交媒体上分享自己的发现,比如淘宝开屏广告没了,首页入口位置更为干净,小游戏等不再显示;有程序员用户发现,目前淘宝App安卓版「居然才50多兆」;还有人发现淘宝PC端改版后可选记住密码自动登录,「感觉像从石器时代一下进化到蒸汽时代了」 ……当然变革是众口难调的事,比如也有人吐槽,改版后经常玩的养狗、种水果游戏不好找了,还要点开频道再到「我的游戏」里扒拉。
尽管淘天集团并未对外阐释过如何收集用户体验痛点、如何区分变革优先级,但我们从各种蛛丝马迹推断,小红书等社交媒体是其「民意收集」的重要途径之一。
在平台「用户为先」的理念下,比较难受的是商家。有服饰商家发现,淘宝近期整治价格表达,原来一张商品主图上叠加三四个价格显示属于引流运营策略,比如消费者看到一个很低的「预估到手价」,但实际付款时可能并非如此,因为前置条件被放到了商品图的不起眼处。如今此类价格「套路」被平台列入整治范围,因为套路既影响用户体验,又让购物变复杂。
在另一条主线——价格实惠上,淘宝似乎更倾向于做加法,而并不是一味打低价牌。今年4月开始,88VIP会员权益升级,每月可享受「无限次退货包运费」,每单至高可抵扣最高25元。潜台词是,即使店铺商品不含运费险,用户也可放心下单。

为会员提供「退货自由」此前是京东的优势之一,此前对京东自营商品,PLUS会员可享全年退货免运费。考虑到淘宝平台上服饰等非标品类更多,「无限次退货包运费」的吸引力不容小觑。据《晚点》此前报道,2024年5月,88VIP会员总数达到3500玩,会员数月环比增长超两倍,同比增幅超3倍。
还有一个变化值得关注:在今年618期间,88VIP大额优惠券在天猫、淘宝之间打通。此前基于商业变现考量,此类优惠券更多倾向天猫店铺,淘宝店铺适用范围受限。但从会员角度来看,实惠可能并没有最大化。今年平台下场直接补贴后,场景沟壑被填平。
如果仅看短期,这种打通会让平台佣金、利润都受影响,但淘宝其实别无他选。
02
还有哪些用户体验
有待被「爆改」?
围绕「用户体验」的疯狂补课,让用户看到一个开始上进的淘宝。不过相较于简单购物,价格实惠其实是一场更复杂、更为持久的战役。
从淘特、京喜的折戟我们可以看出,拼多多模式并没那么容易复制,况且当低价成为所有电商平台的共同追求、价格差异被动态抹平后,性价比和消费者体验其实需要更多维度的定义,价格只是一个方面,此时平台更应该夯实并放大自己的特色。
基于这一判断,我们认为,淘宝接下来的「听劝」动作既有更新,可能也有回调。在产品、供给和服务三个方向,产品和服务的提升更容易被感知,所以有理由相信,更多影响用户体验、被广泛吐槽的「痛点」有望得到改进。
比如售后环节的退款速度——有消费者反映,目前淘宝跟京东、抖音等平台相比还有提升空间。
比如优化算法推荐——相信很多用户都有体会,打开电商App后,首页会孜孜不倦地推荐已购商品的同品类产品。很明显,AI和算法并没有很好地根据用户购物数据进行需求分析和预测。这种现象当然不只存在于淘宝,但作为一个将「AI驱动」视作两大战略重心之一的互联网平台,阿里理有必要加快探索AI技术在提升用户购物体验方面的驱动价值。
包括88VIP会员权益在内的「加法」,预计还会有新的投入。当前会员正成为品牌、电商平台于存量市场寻求增长的基本盘,会员的购买力、消费频次均高于普通用户。淘天88VIP会员消费额比普通用户高出4倍、购买品类多5倍;京东Plus会员平均年消费额是普通用户的10倍。如果说2023年综合电商集体卷低价、占领用户心智,预计今年各家在精细化运营如会员运营环节,会有更多动作,就看淘宝会不会甩出类似退货包运费的「宠粉」新牌。

▲88vip现有权益
有可能回调的是「仅退款」等政策。拼多多率先推出的「仅退款」服务,确实为平台赢得了消费者的拥护,但这种一刀切的平台治理方式一直存在争议,在商家端屡被诟病有失公平,因为该制度容易被一些购物者恶意利用进而薅羊毛。但在2023年,迫于增长和竞争双重压力,与拼多多售后「对齐」、讨好消费者成为猫狗、抖快等平台不约而同的选择。
理性来看,各电商平台的商业生态不同、商家经营定位、用户群体消费习惯也不同,缺少具体限定条件的「仅退款」未必能带来用户利益的最大化。倘若平台强制施行,不排除商家可能将「仅退款」的成本加入商品定价当中。至于平台,在商家和用户两端维持相对平衡的难度自然也大大增加。
如果说半年前激进喊出「仅退款」,更多是为了表决心、为了圈到用户心智;到了2024年下半年,「仅退款」有可能被限制到具体的、正常的商业生态范围之内。
这一点,行业内已有趋势。在5月13日的抖音电商用户体验开放日上,抖音电商售后机体验中心、客服体验等相关业务负责人提到,平台在「仅退款」服务中会兼顾消费者和商家两端的体验,然后综合判断哪些场景适用仅退款,比如会结合消费者购物记录、信用历史、商家经营情况等信息,共同做决策;在赔付环节,仅退款并非只涉及商家一方,针对一些难以界定的案例,抖音电商客服会根据具体情况,动用平台赔付预算,帮用户处理仅退款服务。

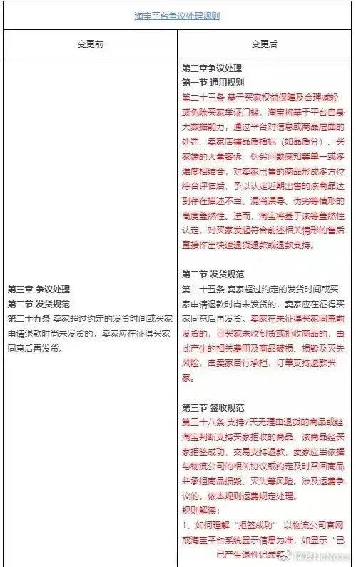
▲从新规看,如果卖家差评或违规情况过多,可能在收到投诉后直接被判定退货退款或仅退款。
有商家反映,淘宝也在细化「仅退款」触发场景,兼顾商家群体的体验和感受。已有部分商家受邀参加内测,比如结合店铺体验评分、消费者过往记录等综合判定,异常的仅退款不会被通过。体验分高、商品好评多的店铺,可在平台流量分配中获得更多倾斜。
对于主要从服务商家中获取收入(客户管理费)的淘天集团来说,最大的考验大概来自如何在用户为先的基础上,努力协调好商家和消费者的双重利益。这是淘宝变革最为纠结、最为复杂的地方。
03
阿里的新功课
在认清自己之后
从反馈来看,淘宝「听劝」所带来的变化,在财报数据中有了直观的体现。
在5月中旬披露的新一季度财报中,淘天集团商品交易总额(GMV)、订单数均取得同比两位数增长,受购买用户数和交易频次强劲增长带动,营收同比增长4%,客户管理收入(CMR)同比增长5%,明显提速。可以看出,淘天业务正走出低迷。
当然阿里也为这些改变,付出了一些结结实实的代价。最直观的表现是利润的下降。财报显示,阿里巴巴四季度收入2218.74亿元,同比增长7%;经调整EBITA同比下滑5%至239.69亿元,调整后净利润同比下滑11%至244.2亿元。财报中给出的解释是,主要由于加大对电商业务的投入,以及授予菜鸟员工的留任激励。

▲阿里今年一季度财报
虽然利润少了,在财报发布后的电话会议上,阿里巴巴集团CEO吴泳铭仍在强调,今年首要任务是专注消费者体验提升,以及由消费者体验提升带来的GMV增长上。
破釜沉舟的决心背后,是日趋严峻的电商竞争环境。当惯了电商老大的阿里,如今的目标成了捍卫货架电商第一名的位置。在低价成为行业标配的前提下,继续权衡利润和成本、用户体验和商家体验,每一项对于阿里这样的大公司来说,都是一项不小的挑战。
争夺用户心智并不是一件容易的事情。给消费者一个不只是选择、而是首选淘宝的理由,对于万能的淘宝来说尤为复杂。这其中包括给低价导向用户以低价心智,给便捷导向用户以便捷心智,给品质导向用户以品质心智,给任意需求的用户以任意需求导向的心智。
这要求淘宝真正从消费者的角度出发,把GMV=流量x客单价x 转化率x购买频次这类看似平等、但本质上将消费行为赋予了不同权重的冰冷公式放到一边,去改变自己的产品形态和工作流程。
目前来看。阿里已经作出艰难的决定。2023年11月,在拼多多市值首超阿里时,马云在内网再度表态「坚信阿里会变,阿里会改」。在更具体的策略上,在上一季财报后电话会议上,吴泳铭表示,电商购物体验无外乎就是好商品、好价格和好服务。他认为在中国的商品供给上有不同的模式,淘宝要用不同的产品去对应不同的模式,来提高产品的价格力以及整个的商品转化效率。同时,投资客户体验,包括物流、客服等;针对不同的供给,会用不同的产品组合去提升产品的效率与服务体验。
对于淘宝来说,它的「万能」标签,既为平台转型带来了挑战,也是阿里应对中国电商市场竞争对手时的独特竞争优势。吴泳铭认为,市场整体的丰富性对淘宝来说,是非常重要的支撑。
此前有95后鲜切花资深买家跟我们分享过她的一个消费观察。在鲜切花品类,直播电商平台走量的商家比较多,比如20支玫瑰19.9元;而淘宝商家比较细分,会有一些市场上很难买到的尖货、稀有花种,如「美琴Mikoto」「可爱瓷」「蓝月石」等稀有玫瑰品种。有些品种,能卖到130元/10支。


▲淘宝上各类细分稀缺品种的鲜花
这名买家推断,淘宝有更精准的鲜花客群、目标消费者更为相对成熟,对品类有要求的同时,对品种缺陷也有专业了解,不容易引发售后纠纷,所以淘宝商家的供应会更全。而她本人,此前多在直播电商买花,但随着审美需求升级,今年开始转战淘宝。
也就是说,对于品类垂直且精准的客群来说,淘宝依然有无法被取代的价值。
21岁的淘宝,曾静经历过巨大辉煌,如今正在慢慢放下傲慢的霸主心态,其关注点开始从竞争更多地转到向内审视和重构。但变革需要时间和魄力,大公司尤其如此。
或许正因如此,马云会在内网高呼,「谁都牛过,但能为了明天后天牛而改革的人,并且愿意付出任何代价和牺牲的组织才令人尊重。」
今年4月,在阿里重组一年后,马云再发长文,「在过去的一年中,阿里最核心的变化不是去追赶KPI,而是认清自己,重回客户价值轨道。」
比认清自己更重要的,大概是做回自己。淘宝如何「回归淘宝」,相信接下来还会有新的剧集。
发布于:甘肃
相关推荐
啊雷是真听劝……
先出发再计划,“听劝式旅行”爆改自由行
那些听劝的地方文旅,在小红书找到了长红密码
那些逃离农村淘宝的“村小二”
这届越南年轻人,在中国互联网平台疯狂“淘宝”
疯狂小杨哥,疯狂收割流量
周杰伦可以免费听了?看15秒广告听30分钟歌,QQ音乐内测免费听歌模式
一瓶5.86万,听花酒什么来头?
新品牌大跃进:千亿资本待投,疯狂烧钱模式开启
听他们讲述:2019年我是怎么赚到钱的?
网址: 淘宝进入疯狂听劝模式 http://www.xishuta.cn/newsview120171.html
推荐科技快讯
- 1问界商标转让释放信号:赛力斯 95792
- 2报告:抖音海外版下载量突破1 25736
- 3人类唯一的出路:变成人工智能 25175
- 4人类唯一的出路: 变成人工智 24611
- 5移动办公如何高效?谷歌研究了 24309
- 6华为 nova14深度评测: 13155
- 7滴滴出行被投诉价格操纵,网约 11888
- 82023年起,银行存取款迎来 10774
- 9五一来了,大数据杀熟又想来, 9794
- 10手机中存在一个监听开关,你关 9519
