至少25场演唱会取消,行业变天了?
“我今天早上起来怀着很兴奋的心情,刚做完100场,以为今天一直会很好,下午的时候就来彩排,还可以,但有点紧......到一个小时之前,状况就越来越糟糕了。”
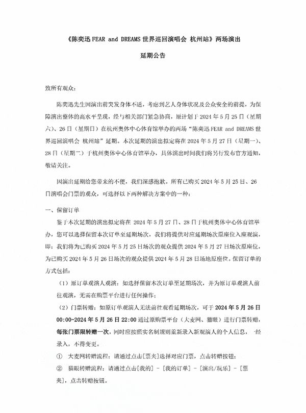
5月25日晚,陈奕迅在痛苦中登台,此时观众已等待演唱会开演多时。陈奕迅坦言因声带不适,无法继续演唱,不得不取消当晚的演唱会,并将演出延期至下周一下周二。
期间,陈奕迅一直鞠躬,流泪哽咽着反复向歌迷们道歉。台下观众不断高喊“没有关系,OK的。”
在哭着发完致歉声明后,现场的歌迷们陆续离场。社交媒体上,歌迷们基本上也都表达了对陈奕迅的心疼和对演唱会临时取消的理解。
根据后续消息,主办方提供了全额退票、转赠以及保持原座位不变等选项供观众选择。但由于声带还没恢复,原定延期下周一周二的演出也不得不再度取消,另择日期。

上周末,陈奕迅“FEAR and DREAMS”巡演杭州站启动,刚唱完前三场,原定计划是在5月24日~26日唱完剩下的三场,24日这一场正好也是本次巡演的第100场。
此前,张学友因身体突发不适,取消上海场三场演唱会。
陈奕迅和张学友都是演唱会市场的顶流歌手,巡演开的场次太密集了,高强度的工作,的确对声带和身体都会带来一定的伤害,劳累过度也容易病倒。显然,制定合理健康的巡演安排,保护歌手在密集巡演过程中的嗓音条件和身体健康,成为主办方应该提前去筹划思考的问题。
但对于市场上绝大多数歌手来说,日渐白热化的票房竞争已经成为不得不面对的现实。
一个更残酷的现实是,2024年,演唱会取消潮已经来临。
5月24日,原定于6月15日在南昌国际体育中心综合体育馆举办的《2024光良“今晚我不孤独”2.0巡回演唱会-南昌站》活动确认延期举办,时间调整到年末12月31日晚举行,延期举办给出的官方解释是“行程冲突”;原定于5月25日在合肥举办的郭富城演唱会宣告取消,公告给出的原因是“舞台设备搭建时间不够”。
5月15日,在上海交通银行前滩31演艺中心举办的“天籁女声 穿越经典”音乐会确认取消了5月26日的场次,原定5月25日的演出不受影响照常进行,演出阵容为齐豫、潘越云、万芳和范怡文;4月20号,摇滚巨星郑钧、周晓鸥、当红乐队回春丹等齐聚武汉,本应该参加“来吧摇滚”在武汉体育中心体育场举办的拼盘演唱会,但在临开演前还是接到主办方通知取消了该场次的演出。

2023年,演唱会市场经历了疯狂的一年,这带给很多人一种错觉,认为市场有割不完的消费者。产业链内从接艺人演出盘的价格、场租和演出设备成本都在上涨,但因为去年市场行情太好,随便什么演唱会项目都能赚钱,所以还能承受成本飙升的局面。但到了2024年,市场行情真正变天了。
从张学友(3场)和陈奕迅(2场)因密集巡演身体突发不适被迫临时取消演唱会,到光良、郭富城(2场)、康士坦的变化球(2场)、梁咏琪、金志文、谭咏麟等知名歌手的演唱会相继取消,再到拼盘演唱会如今也卖不出票,演唱会主办方、投资商和歌手如何共同应对取消潮和售票危机?这成为近期备受关注的议题。
据小鹿角智库不完全统计,2024年以来,至少有25场演唱会在开演前取消,除了极少数撞期体育赛事、暴雨天气或者突发身体不适等不可抗力因素之外,大多数演唱会都是因为售票情况不佳而无奈选择了取消。
业内透露,演唱会票卖得不好就会在票务平台锁票不卖了,部分票流通到二级市场打折卖,确保现场的上座率,如果在一级市场和二级市场都卖不动的情况下,主办方没办法只能选择取消,否则亏损额太大,而且上座率也无法保证,最终只能找一个借口宣布取消及时止损。

如上表所示,在取消的演唱会中,我们大致可以分为如下类型:
由谭咏麟(1968年出道)、张学友(1984年出道)、郭富城(1984年出道)为代表的老一辈曾炙手可热的天王级歌手;由陈奕迅(1995年出道)、光良(1995年出道)、梁咏琪(1995年出道)、品冠(1995年出道)、五月天(1997年出道)、林俊杰(2003年出道)为代表,在2000年前后成长起来的一批歌手;顶流组合凤凰传奇(2004年)、顶流男歌手张杰(2004年)以及唱作人金志文(2002年出道)则代表了内地乐坛的崛起。
从取消的原因来看,陈奕迅、张学友、五月天、凤凰传奇和张杰处于演唱会市场票房的第一梯队,他们在不同城市的演唱会取消分别遭遇了生病、暴雨、场地冲突等,而在票房号召力处于市场金字塔中腰部的歌手,演唱会取消的主要原因是票卖不动了。
对于乐坛二三线歌手而言,打折票随处可见,售票压力有增无减。即便是去年秒售罄的一线歌手项目,今年也出现了慢慢卖和打折卖的情况,临开演前基本上还是能卖完,上座率在八九成。
在业内人士看来,演唱会的票房要靠粉丝真金白银买单,很多老牌歌手已经失去了往日的群众基础,与新一代的情感连接又没有建立起来,去年凑热闹的情况下能落地赚钱,但今年观众购票消费的意愿就没有那么高了。
演唱会举办地也至关重要,合肥、南昌等省会城市相较于北京、上海等一线城市,如果艺人本身金曲少,歌迷盘不大,路人缘有限,在城市观演规模相对较小的情况下,售票的压力会更大。
例如,梁咏琪福州站、金志文济南站、谭咏麟乌鲁木齐站演唱会取消,都属于有国民度的金曲太少,二三线城市举办且近期没有节目加持或话题热度的情况。同时,取消演唱会也会给行业内专业主办方带来经济损失和负面口碑,如场地租赁、宣传费用等,不到万不得已也不会取消。
如今,拼盘演唱会的售票情况也不好。
例如,天籁女声“穿越经典”音乐会取消了一场,原本由齐豫、潘越云、万芳和范怡文等老一辈天后级歌手组成的拼盘阵容,主打“怀旧风”,在过去曾是吸引观众的一大亮点,但现在在市场上就没什么声量。
在拼盘演唱会方面,我们注意到5月25日有一场名为“恋曲2024-我们在此相遇”在郑州市河南省体育场馆中心顺利落地举办,演出阵容有黎明、陶喆、品冠、戴佩妮、周慧敏、梁咏琪、阿杜和蔡健雅,天王+天后级别的拼盘演唱会,拉来了冠名赞助商“某酒业”。但这场“星光熠熠”的拼盘演唱会在开演之前,票务平台上599和1099的票种都未售罄,内场仅799的票种售罄。
在新生代乐队方面,出现在盘点名单中的康士坦的变化球组建于2013年组建,属于港台新生代力量。
4月26日,康士坦的变化球“眠月线”2024演唱会深圳站和上海站由主办方Live Nation和艺人商量之后,正式宣布取消。临取消之前,票务平台数据显示,380-780元的所有档位票都还在。
这说明,即便是新势力,对于个人专场演出规模的评估也要理性,不然就会出现大场子卖不动票的情况。
事实上,这些年,随着独立音乐的普及,越来越多的乐队开始尝试从Livehouse进入体育馆,甚至体育场,成为活跃在演唱会市场上的一支新生力量,但开专场的观众规模预期和实际售票速度都在降低。
前不久,5月12日,deca joins在上海梅赛德斯-奔驰文化中心顺利举办了演唱会。棱镜乐队也选择走进了体育馆开演唱会,北京5月17~18日华熙Live,6月22日成都站在成都东安湖体育公园多功能体育馆,7月6日广州站宝能广州国际体育演艺中心,8月10日上海站浦发银行东方体育中心。
5月11日,五条人大时代歌厅北京演唱会顺利落地,在此之前先巡演了一轮Live house场。而6月9日北京即将迎来重塑雕像的权利2024年北京专场演唱会,目前在大麦上380、580和980的票均已售罄。
值得注意的是,在此之前,重塑雕像的权利和万能青年旅店都在上海演唱会的标杆性顶级场馆——梅赛德斯-奔驰(最高容纳1.8万人座位)开过大型摇滚演唱会。
今年上半年,新裤子乐队分别在成都东安湖体育公园主体育场和上海虹口足球场完成了他们的大型演唱会,这也带动业内更多思考如何“尽快帮助”乐队从Livehouse进入剧场、体育馆,甚至有一天能进入体育场办演唱会。

4月下旬,麻园诗人曾传出开体育场演唱会的消息,5月25日将在大约2万人规模的温州体育场落地举办,但现在这场演唱会已经没有更新的消息了。
目前,麻园诗人在大麦有83.5万粉丝,2场在售演出均为音乐节,即将于5月25日~26日举办的河流音乐节(已取消),6月1日~2日举办的新青年音乐节。现在大麦上,一共有超3万人为麻园诗人开演唱会许愿。
2024年当下,活跃在演唱会市场的乐队和rapper很少,乐队的演唱会均没有超过千元的定价。哈圈顶流马思唯正在巡演途中,票价在499~1199之间,选择的也都是体育馆。
显然,相较于2023年的疯狂,今年市场恢复理性消费。
无论是老牌歌手,还是新生代,无论是歌手、乐队还是rapper,经纪公司和演出商都不能为了赚钱急功近利,过度消耗歌迷。而应该根据外部市场环境和艺人本身的情况,合理规划演唱会落地的场馆规模,一步步踏踏实实走,在这个过程中,尽力提升演唱会项目的稀缺性。
本文来自微信公众号:音乐财经(ID:musicbusiness),作者:董露茜,制图:刘蒙蒙,审核:容容
相关推荐
至少25场演唱会取消,行业变天了?
电商行业变天了,阿里曝出一个大料,很多人都没看懂!
梁建章已做25场直播:GMV累计13.9亿元,又玩出了花
放弃“1%独家版权”后,音乐行业如何变天?
8500亿游戏行业变天,字节跳动杀入腾讯腹地
演唱会特种兵喂饱了谁?
疫情之下,“无人驾驶”变天了
这个行业,要变天了?
最大碳纳米管芯片、最大 AI芯片相继发布,芯片行业要变天了?
演唱会票价涨疯了,你还去得起吗?
网址: 至少25场演唱会取消,行业变天了? http://www.xishuta.cn/newsview119639.html
推荐科技快讯
- 1问界商标转让释放信号:赛力斯 95792
- 2报告:抖音海外版下载量突破1 25736
- 3人类唯一的出路:变成人工智能 25175
- 4人类唯一的出路: 变成人工智 24611
- 5移动办公如何高效?谷歌研究了 24309
- 6华为 nova14深度评测: 13155
- 7滴滴出行被投诉价格操纵,网约 11888
- 82023年起,银行存取款迎来 10774
- 9五一来了,大数据杀熟又想来, 9794
- 10手机中存在一个监听开关,你关 9519
