传销、诈骗、非法集资,共享房车“大骗局”
编者按:本文来自微信公众号“劲旅网”(ID:ctcnn1),作者朴华,编辑陈杰,36氪经授权发布。
01
本计划要靠共享房车投资实现财富自由,却没想20万仅换回了7页白纸,这让姚远有些欲哭无泪。
2018年年中,姚远在朋友圈看到朋友分享的一个链接,里面写到“玩着转,赚着玩,免费玩房车”。
“免费玩房车”深深吸引了姚远。
在文章中,山东云游天下房车俱乐部有限公司(以下简称云游天下)宣称,交20万元就可以获得价值40万的房车一辆,同时成为县区级合伙人,在车辆闲置时,合伙人可以将房车租给公司,享受每月近万元的收益,此外,还可以享受一定的油费补贴,车体宣传推广收益以及介绍会员加入奖励等。
姚远算了一笔账,本身就是超值的房车,再加上每年闲置时间可以获得的十万左右的收益以及各类奖励资金,最多两年就可以收回投入资金,自己还会额外获得一辆房车。另外,如果可以持续介绍会员加入,并且帮助公司招商,每年收入将达百万元。


▲云游天下招商会现场
可以在玩中赚钱,还是“零风险、高收益”,同时又契合了社会的发展潮流,而且很可能从此走上人生巅峰,对于姚远来说,这是不可错过的商机。
他迅速联系了公司,并购买了火车票,前往济南考察。
到了济南,接待人员先是带他参观了房车生产流水线,展示了云游天下“雄厚”的实力,接下来便是招商大会,总结起来,无非就是一句话——“不成为合伙人你将错失巨大商机,这将是这辈子最大的遗憾。”
在第二次考察后,看到来自全国各地的人纷纷加盟,成为公司合伙人,姚远不顾家里的反对,毅然决然地将准备付房子首付的20万元投入,成为云游天下的一名县区级合伙人。
按照合同约定,在三个月后,姚远将获得一辆房车,同时成为当地的代理商。以后就有机会带着家人开房车到处旅行,还可以在玩的过程中获得不菲的回报,每当想到这里,姚远心里就美滋滋的。
但事情并没有像姚远想象中一样发展,三个月后,姚远被告知,“还不能提车”,房车将延期交付。
但是左等右等,一年多时间过去了,姚远依然没有如愿。
“不听劝”、“上当了吧”、“受骗了吧”……这些成为妻子和姚远说的最多的话。
20万对姚远的家庭来说,不是小数目,如今一年过去,依旧没有音信,他和妻子都变的急躁起来,妻子经常埋怨他当时不听劝,给家里造成了巨大损失,俩人争吵不断。
生活受到影响的不止姚远一个人。
有人借高利贷投资,钱迟迟还不上;有的夫妻因为此事争吵,已经离婚;有人家里老人得了癌症,却没钱医治……
从10月10日到现在,包括姚远在内的200多名受害者向济南市槐荫区兴福派出所联合报了案。

▲加盟商向警方报案
据大家私下统计,涉及人数达800余人,少则两三万,多则几百万,涉案金额已超过1.5亿。姚远告诉劲旅君,目前已经立案,济南市还设立专案组专门负责此事,专案组也已经于上周传唤了云游天下负责人。
“当时参加招商会时本来想着拍一些照片和视频,等日后发达了留作纪念,没想到在现在派上用场,成为了证据。”姚远苦笑说,现在大家已经不奢望更多,只希望尽快能将本金要回。
02
为何会形成现在这样的局面?
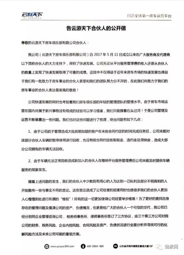
在云游天下发出的“告云游天下合伙人的公开信”中提到,由于车辆无法正常回收造成新加入的合伙人在缴纳平台服务管理费后公司未能及时提供车辆服务的现象发生。
工作人员在接受媒体采访时表示,车辆无法正常收回是因为公司给前面的合伙人配载了车辆,但他们出现了大量违约,到期后没有把应该按时归还给公司的房车如期归还,导致公司无法把车辆给后期的加盟商配齐到位。
“公司和加盟商的关系属于合作关系,在合同上约定,租车期限是6个月。在这期间合伙人需要完成一些任务,比如招商、发展会员等,完不成任务就要把车还给公司,不然就要支付租金。还车后公司会与其继续交流沟通,下一步如何让他们完成任务。可他们很多不还车,最长的差不多都两年了。”该工作人员说。
但是加盟商并不认同这个说法。
加盟商霍梅表示,部分房车是云游天下以租赁的名义向上汽大通汽车有限公司(以下简称上汽大通)租用的,公司以工作、宣传用车的名义配给合伙人,合伙人在缴纳费用后,公司强迫合伙人签订租赁协议,但是当公司要将车辆收回时,却没有资金将押金退还给合伙人,很多合伙人便不愿意将房车归还,因为没有新的租金打入,大通公司便开始强制收回了部分车辆。
另一位加盟商二根表示,他已经完成了公司所要求的任务,按照当时合同签署的协议,房车使用年限应该为三年,但是他今年将房车放入4S店修理后,公司在未告知的情况下,将车“偷”走,二根找到公司时,公司将责任推给了上汽大通。当二根要求公司退还押金时,公司表示,没钱。
公司是真的没钱吗,还是故意找的理由搪塞加盟商?
云游天下没钱应该不假。云游天下已经离职的员工大根告诉劲旅君,自从今年过年后,公司已经欠了至少四五个月的工资,很多员工都是因为这个原因离开的。
那加盟商转入的钱呢?去哪儿了?
劲旅君梳理发现,云游天下一部分钱用于了房车生产和租赁、公司运营,也有一大部分钱用于营销造势。
2018年5月,云游天下与CCTV10达成战略合作;

▲云游天下发布的宣传图片
同月,投拍电影《一路曙光》;
2018年7月,云游天下在北京举行云游天下房车旅游小姐大赛;
2018年8月,云游天下主办了中国第二届产业转型投资峰会,会上,玛丽·巴菲特(沃伦·巴菲特儿媳)为其颁发“共享模式最佳创新奖”;
……
一系列的活动,无一不需要用大量金钱支撑。
“这些活动简直就是瞎胡搞,浪费了加盟商的钱,形成了现在填不上的窟窿。”业内人士刘云天说,如果当时公司将这部分钱直接用于购买和生产房车,情况可能会大不相同。
加盟商高畅表示,之前,云游天下也曾提出过解决办法。云游天下曾称在上海膜都公司准备了一亿的产品(车衣、玻璃膜等),可以以抵扣加盟费的形式给还没有配车的合伙人,补偿的额度为加盟费的120%,但是后来也没有了下文。
针对后续解决办法,云游天下在告云游天下合伙人的公开信表示,公司已经分别同企业管理咨询公司、税务师事务所、律师事务所签订了三方协议,由三个第三方公司对公司财务、税务风险等分析并寻找可行的化解风险方法和未来公司可能的重组方案。


03
董事长的回应和公司公开信所述并不相同。
云游天下董事长滕波与加盟商协商时,并没有像加盟商一样着急,反而气定神闲地说:“做过激的事情,实际上是自己搬石头砸自己的脚,如果加盟商能够助推公司招商,招进一个人就可以解决一个人的问题。”
从这一回应看,滕波希望目前没有配到车的加盟商要继续招商,以更多的投入来填补前面的窟窿,并没有提及公司的责任和后续做法,似乎整件事与公司无关。
在济南市善信大厦16楼云游天下的办公室里,只有两三个员工,其余近百个工位已经空置,似乎公司已经停摆。但位于善信大厦20楼的山东车游天下网络科技有限公司(以下简称车游天下)依然做的如火如荼。
虽然从公司官网、企业股东等信息,都看不出两个公司的关系。但多个加盟网站在介绍车游天下时都这样写道:依托云游天下新旅游平台的支撑,以及云游天下500多个区域合伙人共同支持,车游天下正式起航。
而且,车游天下目前的股东之一徐敏曾是云游天下市场中心总经理,而车游天下的主要产品——“小鱼”(公司开发的车载平台)也在原来云游天下打包销售的产品之列,在宣传中,车游天下也提出了和云游天下安全一样的“高收益、零风险”的口号。
毫无疑问,车游天下就是云游天下的替身和影子。
而在近期,车游天下的招商仍在继续中。这也难怪滕波如此气定神闲。
劲旅君查询发现,在滕波担任法人的企业中,还有山东环游天下旅游服务有限公司、济南途行达网络科技有限公司、四川梦之旅文化传播有限公司、山东梦之旅途文化传媒有限公司等多个公司,在被注销的企业中,还有山东梦之旅量子科技发展有限公司。
云游天下、环游天下、车游天下、梦之旅、梦之旅途……这些公司名称具有很强的相似性,不禁让人怀疑,是否都是大灰狼伪装的“羊皮”,当一张皮坏了,就可以换上另外一张继续行骗。
04
“这种模式在房车圈里已经不新鲜了,基本上每年都有人在做,每年都有人卷一笔钱走人,每年也都有人上当受骗。”刘云天告诉劲旅君。
早在2004年,长沙中天行公司利用发行至尊卡、贵宾卡、体验卡、鸿福卡、博颐卡等会员卡加盟入会的方式,承诺每月或按年以返还租金、赠送礼金等形式支付投资回报,测算年回报率高达10%以上,吸引以中老年人为主的社会公众参与委托租赁汽车使用权活动。
公司除以货币形式还本付息外,还为不同等级会员提供其他服务和权益,如为会员购买10万~50万元不等的意外伤害保险和意外医疗综合保险;提供租赁旅行房车市场价格5~8折不等的费用优惠;承诺会员将优先成为公司股票发行上市后的原始股东等。
以至尊卡为例,投资人投资5万元,每年可使用旅行房车30天,可连续使用10年。投资人不愿意使用房车的,可按每天300元领取现金,一年收益9000元。投资的前3年,投资人每月能额外获得每月750元的礼品或现金,几乎所有的投资人都选择了不使用房车只获得现金。这样,5万元的投资2年9个月就可以收回本金。
从2004年4月开业至2005年9月案发,共向7595人次非法集资1.67亿元。据了解,从公司成立至案发止,长沙市中天行仅依靠房车租赁实现盈利12万余元。其高额消耗,始终依靠非法集资款维持运转。
和长沙中天行与云游天下的套路相似,最近,某房车公司也被频频质疑存在非法集资并涉嫌传销。
今年,公司推出托管政策,承诺如下:
(一)客户在公司购买市场价值50万的房车,房车的行驶证和机动车登记证书所有人是购车客户的名字;房车的所有权归购车客户所有;
(二)客户购车后将此车托管以及出租给房车公司,由公司代为管理或运营,公司每个月支付市场价格支付10000元托管费用给客户;
(三)五年后,公司以50万原价原车购回或者继续托管,由客户本人决定。
此外,公司还推出市场上根本不存在的“分公司股份”。据媒体报道,公司给的回报令人乍舌,拉一个人提成就有3万左右。而且不光对顾客胡乱鼓吹和刺激投资,还给员工洗脑,“新员工一入职就让员工入股,还夸夸奇谈会涨价。”他的洗脑模式基本都鼓吹高额回报,“原始股100万一股,目前已经溢价300万一股,现在一股拆分10份,30万一份认购,抢到就是赚到。”
在知乎“XX房车是骗局吗?”下面的回答中,有人匿名回答:是传销,我在公司上班过,还是总经理,公司80%员工都入股,想走都走不掉,很多还借钱了,现在拉入股超级恐怖。
还有网友曝光了另外一家公司。网友称:在知道该公司在运作各地的房车俱乐部地区分部时,他积极入了股。当时在合同上承诺,一年内随时可以用车,当地没有车的话会从总部调车,并且有会员价优惠,而且每年公布财务状况并按照投入资金的多少进行分红。
但是后来的结果却是,四次打电话要求用车,要么联系不上,要么说没有闲车。
网友称,从2016年入股到2018年,已经过去两年多的时间,自从交了钱,就再没有人联系过他,没有公布财务状况更没有所谓的分红。
……
如此种种,近些年打着“共享房车”的名义进行诈骗的不在少数。
05
明知未来会有很好的趋势,为什么这些人不好好经营,而是要选择“骗”?
刘云天表示,房车旅行正在被越来越多的人接受,也逐渐在旅游市场中占有更高的比重,引来很多投资者和个人的关注。
但房车属于重资产,一辆房车的价格少则二三十万,多则五六十万,一些进口车的价格更贵。
房车需求急速增加,但很多企业很难有充足的自有资金购置一定数量的房车投放在租赁市场,供给成为了大问题。
而且,即使有实力购买,房车利用率很低,除了节假日、暑假、过年前和一些周末时间,一年至少有一半以上的时间房车是闲置的,如何平衡其中的投入和产出,也是很多房车租赁企业不得不考虑的问题。
这就造成现在租赁市场极度火热,到了旺季一车难求。
所以一些俱乐部就开始想办法,例如,吸收会员,让会员缴纳一定费用来使用;或者是让加盟商购买,并以托管的方式来运营并许诺以高收益等。
更有甚者,直接以共享为噱头,大肆“圈钱”。
这些企业往往会承诺三年或五年返本金,但企业是否可以坚持三年,一切都是未知数。
劲旅君提醒,符合以下几点,多为骗局:
1.产业前景好,难得机遇,错过一次后悔一生;
2.项目收益高、风险小,可以“免费体验”,企业为亏损兜底、邀请好友可获得奖励等等;
3.前期先履行小额合同,或者让投资人获得小部分利益之后,再欺骗对方进行大额投资,以小搏大;
4.疯狂营销和宣传,并且找媒体、大企业、知名企业家背书,扩大企业影响力,以吸引更多人放心投资。
所以,对那些承诺高收益而低风险的投资,一定要瞪大眼睛,捂紧钱袋子。
利令智昏,孤注一掷,往往会赔了夫人又折兵。
(文中姚远、霍梅、大根、二根、高畅、刘云天均为化名,视频来源于微博“共享房车青岛”,图片来源于公开资料)
相关推荐
传销、诈骗、非法集资,共享房车“大骗局”
区块链“资金盘”骗局:传销式拉人头,赌谁跑得快
每天走够4000步每月至少赚200?“趣步”涉嫌传销被查
取消巴菲特午餐的孙宇晨,涉嫌非法集资、涉黄涉赌
异变传销“征服”互联网
网贷之家6人涉嫌集资诈骗 已移交检察院审查起诉
趣步涉嫌传销被查,“躺赚”APP真的可以躺赚吗?
区块链骗局盘点,有人暴富,有人破产
趣步涉传销被查,你以为其他“走路赚钱”App就靠谱吗?
新华社:一些人借区块链之名炒作行骗值得警惕
网址: 传销、诈骗、非法集资,共享房车“大骗局” http://www.xishuta.cn/newsview11808.html
推荐科技快讯
- 1问界商标转让释放信号:赛力斯 95792
- 2报告:抖音海外版下载量突破1 25736
- 3人类唯一的出路:变成人工智能 25175
- 4人类唯一的出路: 变成人工智 24611
- 5移动办公如何高效?谷歌研究了 24309
- 6华为 nova14深度评测: 13155
- 7滴滴出行被投诉价格操纵,网约 11888
- 82023年起,银行存取款迎来 10774
- 9五一来了,大数据杀熟又想来, 9794
- 10手机中存在一个监听开关,你关 9519
