再签 1.7 亿 !青云 AI 算力持续发力
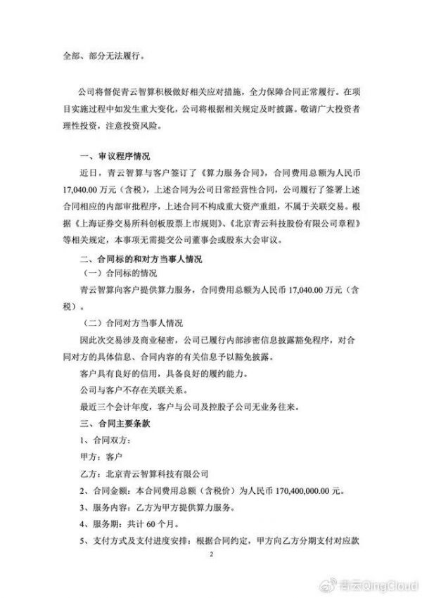
青云科技 4 月 19 日发布公告,与客户签订的《算力服务合同》,合同费用总额为人民币17,040.00万元(含税)!

主要交易内容为通过 AI 智算平台向客户提供算力,包括算力管理与调度、算力资源整合与管理、多样异构算力支持等。


在 AI 算力需求激增的情况下,青云正在保障大规模 AI 算力项目的有效落地。此前,青云在 2023 年 12 月向 AI 算力采购客户新增交付了价值 1.34 亿元的 GPU 服务器产品,同时与AI 算力租赁客户新增签订了价值 1.7 亿元的算力租赁合同。
自 2023 年 AI 智算平台和 AI 算力云正式发布以来,青云积极推动 AI 算力相关业务的全面发展,加深与产业链各环节合作伙伴的关系,持续优化升级产品与服务服务能力,充分满足企业与机构对 AI 算力的多维需求,让 AI 真正能释放出业务价值。
产品上,青云 AI 智算平台打造智算中心的建设与运营新模式,像管理本地资源一样管理 AI 基础设施,对 AI 算力进行动态监控调整,以满足不同业务的需求,提高 AI 算力的整体使用效率和管理效率,已在国家超算济南中心等算力中心成功落地并投入使用。
服务上,青云 AI 算力云服务提供面向人工智能场景的资源与服务,包括 AI 裸金属 GPU 主机、 AI 训练集群、并行文件存储、镜像仓库在内的 AI 专用产品,实现租户隔离,满足安全、可靠的云上开发与训练需求。
生态上,青云与芯片、服务器、AI 加速卡、大模型、AI 行业应用等全产业链伙伴展开广泛合作,实现技术能力共享,打造从算力到应用的 AI 解决方案,全面服务企业的数智化创新。
青云科技将持续聚焦 AI 算力,打造智慧未来的坚实算力基础。
发布于:北京
相关推荐
再签 1.7 亿 !青云 AI 算力持续发力
高质量算力,“先手”人工智能大棋局
中国AI算力占全球三成:IDC 最新报告解读,算力仍是AI发展最强推力
华为昇腾“朋友圈”持续扩大,AI算力未来是星辰大海?
自动驾驶再引战火,汽车产业迎来“算力战事”
ReRAM 「存算一体」应用于AI大算力的新思路
打赢AI争夺战,要靠一张算力网
算力,AI时代最确定的赛道
AIGC及大模型产业链梳理:平台、应用、算法、算力
算力形态进化后,AI超算能解开数据科学团队的算力桎梏吗?
网址: 再签 1.7 亿 !青云 AI 算力持续发力 http://www.xishuta.cn/newsview115846.html
推荐科技快讯
- 1问界商标转让释放信号:赛力斯 95792
- 2报告:抖音海外版下载量突破1 25736
- 3人类唯一的出路:变成人工智能 25175
- 4人类唯一的出路: 变成人工智 24611
- 5移动办公如何高效?谷歌研究了 24309
- 6华为 nova14深度评测: 13155
- 7滴滴出行被投诉价格操纵,网约 11888
- 82023年起,银行存取款迎来 10774
- 9五一来了,大数据杀熟又想来, 9794
- 10手机中存在一个监听开关,你关 9519
