如何评价知乎移动端推出的AI搜索功能?和百度文心一言相比呢?
如何评价知乎移动端推出的AI搜索功能?
在“知乎 知海图AI”诞生之前,我用的是ChatGPT和文心一言,日常写作思路依靠文心较多,但多为辅助润色现成的文章。大概是因为理工生的自信吧,我很少直接让AI代替我思考、给答案;倒是觉得AI在某些特定逻辑辩论、语言交流、资料汇总整理的场景下更能发挥“特长”。
之前也尝试过让AI回答偏理工的客观问题,发现答非所问和胡乱拼凑的情况还是不少,你确实可以“学会提问”,完善一整套提问方案来获得更靠谱的回答,但不会解决根本问题——目前的AI还是对所喂数据有着强相关,这种“依赖”提高了它的“非理性”概率。加上我使用的算是基础版本的AI,也就得不到什么高质量专业辅助了。

知乎AI诞生之后,我也好奇它能做到什么程度。不过还是选择了向AI提问那些“感性”的内容,让它做它更擅长的事,对我的帮助,也更多的是一种思路,类似“查词典+找思路+理顺逻辑”的用法。
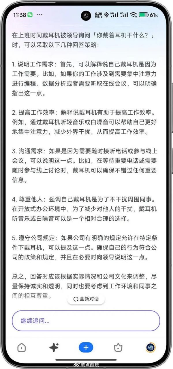
比如之前刷到的一个“职场题”:《上班时间戴耳机,被领导询问:你戴耳机干什么?你应该如何回答?》

知乎AI搜索对应问题的答主回答,整理了一个思路清晰,条理清楚的回答:

可以看到“知乎知海图AI”参考了7位答主的回答,并给出了“参考文献”的卡片链接。回答结束后,结尾提供了3个“相关提问”,提问对话框里还可以“继续追问”。
而同一个问题,在文心一言APP上得到的结果是:

我对这个回答结果并不是很满意,但它的回答结尾并无任何“追问”或其他补充方案,只能再次复制粘贴问题,问了第2次,得到了结果似乎和前一个大差不差。
于是我再次对知海图AI发起同一个问题的提问,得到如下结果:

通过对比可以看出,同样是“整合式”回答,知乎AI的回答倾向于整合所有合理的“合理回复”方案,看起来“不像人”但给出的方案选择余地更大,而且每个方案的确契合原题,思路清晰,回复合理,的确能够解决提问者的困惑。
而文心一言(文心3.5)给出的的回答更偏向于提问中涉及的“给老板一个什么样的具体答复”。可我觉得(仅就这个问题而言)文心的回答比较单薄,现实中应该不会有人觉得这么回复靠谱。文心似乎在做一个人性化的处理方案,这可能与它参考的大数据素材有关,也可能与它随机选择的回答角度有关。但我连续提问多次,答案角度都是一样的,好木讷啊。
此外,知乎在我两次问出同一个问题之后,下方的相关追问也会刷新为新的提问,知乎社区问答海量内容优势可见一斑。

当然,也许是因为我选择的提问很有针对性,知乎有现成的成熟回答,因此知海图AI也能给出更靠谱的回答。同时,也似乎可以判断出,某些人说的“知乎成了百度语料库”不太客观。接下来我会继续体验知海图AI的功能,看看它能为我的日常创作带来哪些高效率助力。
总体感觉知乎的AI还是很有用的,未来的互联网,AI必将占据重要的地位,各位有创作、搜索、科普需求的朋友也可以试试知海图,看看能否借助AI提高创作效率。
发布于:辽宁
相关推荐
如何评价知乎移动端推出的AI搜索功能?和百度文心一言相比呢?
百度文心一言会带来哪些新机会?
押注文心一言,百度打响“辽沈战役”
百度文心一言AI视频,潜藏版权风险?
百度文心一言,如何做云市场的Game Changer?
刚刚面世的文心一言,靠什么赢得650个合作伙伴?
无需完美,文心一言已然自证百度
百度文心一言“翻身”,腾讯、阿里该如何应对?
百度文心一言全面开放,像iPhone一样改变世界?
百度正式推出大语言模型“文心一言”
网址: 如何评价知乎移动端推出的AI搜索功能?和百度文心一言相比呢? http://www.xishuta.cn/newsview115134.html
推荐科技快讯
- 1问界商标转让释放信号:赛力斯 95792
- 2报告:抖音海外版下载量突破1 25736
- 3人类唯一的出路:变成人工智能 25175
- 4人类唯一的出路: 变成人工智 24611
- 5移动办公如何高效?谷歌研究了 24309
- 6华为 nova14深度评测: 13155
- 7滴滴出行被投诉价格操纵,网约 11888
- 82023年起,银行存取款迎来 10774
- 9五一来了,大数据杀熟又想来, 9794
- 10手机中存在一个监听开关,你关 9519
