TikTok全球化面临的多元风险,远比想象中复杂
一、一喜一忧,生死时刻
关于TikTok的新闻,永远是一喜一忧,释放出来的时候,外界总是难辨其趋势是向上还是向下。
2024年3月6日,TikTok CEO周受资参与了中东沙特的LEAP峰会并登台分享,引起了全场气氛的最高潮。自2021年TikTok对中东地区进行了战略布局,现它已成为仅次于Youtube的第二大社交平台(注释:沙特因其严格的线下娱乐管制,使沙特是YouTube上最活跃的国家)。到了2023年,TikTok依靠此前的战略基础,其中东电商业务经历了指数级的增长。整个中东也成为了全球电子商务增长最快的中心,增长率高达42.8%。
目前,中国商界对转型中的中东高度关注:各大商学院如火如荼地组织着一波波中东游学;创新企业纷纷渴望获取这片石油富国的资本青睐;以沙特“2030愿景”为代表的海湾国家的工业化战略转型将掀起一场巨大的市场浪潮(注释:仅5大超级工程项目发包总额达到了498亿美元),引来了中国顶尖企业重仓中东市场。
沙特最重点发展的明珠是科技,而作为中东最大的科技峰会,本届LEAP从900家迅速扩展至1800家,不仅有戴尔、亚马逊、IBM、联想、腾讯、华为等老牌巨头,增量多是来自热情的中国新晋出海厂商。随着中东出海的热潮,20万人规模的盛况也令人戏称“展会一整天,堵车六小时”,众多中国投资与科技媒体也抵达现场,场面之壮观,宛如戛纳电影节红地毯前,渴望捕捉话题的电影记者。
周受资是少数出席活动的全球顶尖公司CEO。他一登台,便成为了全场焦点,引发许多人起身拍照,以至于访谈主持人Isabelle Kumar出手制止。然而,周受资此行究竟为何而来?作为CEO,他究竟要传达怎样的信息?
从业务发展来说,TikTok势头强劲,但风险来看,TikTok趋势向下。而对于大型企业而言,风险是一切业务设计中最重要环节之一。TikTok的商业无疑是成功的,但它的成功伴生了另一位双生子——不同区域的政商风险。全球化业务规模越大,如影随形的风险同步扩大,一切繁荣都在不稳定的流沙之上。因此,解决风险,就成为了TikTok“生死存亡”的关键,而只有获得CEO授权的周受资,才能被外界相信是代表了TikTok,去解释、表达和化解这些风险。
从现场与主持人的采访沟通来看,Isabelle一直在“挖坑式”询问,周受资很有技巧地回答了。谈到与美国营商风险环境时,他说:“我认为‘信任’是我们最需要建立的、最重要的东西之一,在我们制定的3~5年计划里,我们把赢得信任作为最首要的任务之一。理解世界各地的利益相关者提出的问题,这些问题在不同国家是不同的,然后我们确保能够在一个非常基础的层面上,来提出方案解决这些问题。”
他说:“TikTok建立了强大鲜明的安全计划,这是一项真正的投资,已经花费了数十亿美元,我们有成千上万的人致力于此。”他所说的计划被认为是TikTok回应美国质疑而进行整改的“得克萨斯计划”。
(注释:2022年7月,TikTok向美国部分共和党参议员致信,表明公司正致力于推进名为“得克萨斯计划”Project Texas的项目,将所有美国用户的数据存到甲骨文公司的数据中心里,首期投入15亿美元,之后每年投入10亿美元,创建由2500名工程师和安全专家组成的TikTok美国数据安全部门,接受美国外资投资委员会CFIUS定期审计等。)
事实上,正如周受资那段对话所揭示的,TikTok在每个国家都面临着独特的挑战,这些政商问题早已超越地域界限,成为全球性的议题,而非如我们所以为的仅限于美国一隅。
相比在中东的高调新闻,另一条坏新闻是,就在3月8日美国众议院能源和商务委员会以50:0的投票,惊人地一致通过了字节跳动旗下的TikTok的《剥离法案》,要求字节跳动在165天内剥离对TikTok的控制权,否则将被各大应用商店下架。这是美国两党剧烈斗争下,难得达成的统一共识,甚至已跨越了党派界限和不同届政府之间的分歧。
其实,无论TikTok付出多少努力也无效。出海企业都应该深刻认识到,随着中国科技实力和综合国力的不断提升,未来美国将会不遗余力地通过立法和制裁手段进行打压。TikTok应该早已清醒了。
二、TikTok的全球性危机不仅在美国
TikTok在美国受到诸多管制,早已交锋多时,战火纷飞,硝烟弥漫。早在2020年8月特朗普政府时期,特朗普就签署行政令,认定其影响国家安全,要求字节跳动必须在90天内卖出TikTok股份。
而后TikTok采取了一连串公关,力图扭转乾坤。他们果断将服务器转移出中国,并与美国甲骨文展开深度合作,共同合资经营。在总统选举换届期间,TikTok暂时获得了喘息之机,但这场较量远未结束。它在美国的实力越强,就越像背负着一种“原罪”,不断受到质疑和打压。

总的来说,其实美国上上下下,从政府、议员、再到普通民众,都已对中国数据技术威胁美国安全形成固化观念,甚至有些极端偏见,很难改变。TikTok并未坐以待毙,呼吁用户反对这一禁令,其中支持TikTok的青少年和网络红人纷纷致电国会,表达他们的不满和抗议。TikTok向用户推送一项通知,直言“国会正计划全面禁止TikTok”,呼吁人们“在政府剥夺1.7 亿美国人自由表达的宪法权利前,站出来说话”。

然而,这种做法实际上收效甚微,还被主流社会视为“激进”之举,有“胁青少年以令国会”和“煽动”的嫌疑——而这正是在数据安全之外,美国最核心的担忧。也有一种说法认为,有许多想被掩盖的事件,却在TikTok上广泛传播,这让美国政府对舆论控制力产生了极大的紧张情绪。
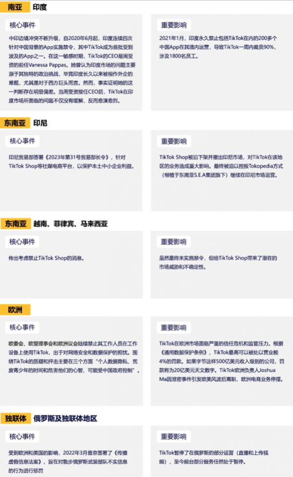
TikTok政商危机仅仅是在美国吗?不是,是全球。每个国家地区表达完全不同,南亚、东南亚、欧洲、独联体都不同程度地制裁过TikTok,他们也注视着这一次字节跳动的处理方式。

全球市场中,北美、南亚、东南亚、欧洲、独联体都高悬着达摩克里斯之剑,那剩下的高价值区域,就是本次周受资出访LEAP展的中东地区。
其实,TikTok在中东的日子也并不安宁,那里“联合抵制TikTok”的风暴正悄然兴起。2023年下半年,TikTok在沙特市场遇到了最大的危机——“boycott TikTok”标签如野火般蔓延,沙特用户抵制下,导致用户数下滑。根据谷歌统计,自“抵制TikTok”行动以来,“TikTok”一词受欢迎度暴跌了25%。其原因是抱怨直播内容的审核政策“过于严格且不确定性”,一旦判定违规就直接封禁。用户们指责平台不公正地审核,并禁止表达对沙特王国正面看法,根据相关报道,引起争议的直播内容围绕战争等。
对TikTok的算法操纵,已激起部分沙特用户的愤怒。抵制愈演愈烈。有些用户宣称“它正在针对沙特账户,并宣传针对他们及其国家的一切。抵制它成为每个沙特人的义务。”根据沙特报纸《Asharq Al-Awsat》去年11月消息,沙特部分职业足球俱乐部已切断与TikTok的关系,而《沙特邮报》也已关闭该平台的账户。
TikTok则发表公关声明“有关TikTok删除与沙特相关内容的传言并不属实,我们强烈拒绝这些不符合我们的政策和价值观的指控。我们强烈反对我们的员工和合作伙伴进行蓄意抹黑的行为,这种行为威胁到了他们的安全。”
或因为此事而重建信任,以及TikTok对中东市场的渴望,周受资出席了本次LEAP展,传递他作为CEO需要传递出去的信息。
周受资在回答主持人关于营商环境问题中,就谈到沙特:“我们继续这样改进‘安全计划’。不仅仅是美国,也例如沙特,这是一个伟大的国家,我们非常感谢TikTok能够在这里存在,并能为这个国家的用户服务,我们也将倾听这个国家的任何担忧。”
我们会发现,不仅仅美国有风险,连中东、东南亚、印度、俄罗斯都会反对TikTok的扩张。
诚然,TikTok的业务越做越大,对全球年轻人影响力越来越高,但它如同一片流沙上的宫殿,规模越庞大,陷落就越深。
三、放弃美国,争取“中等强国”
如何看待TikTok在3月8日面临美国《剥离方案》的危机?这早已不仅是自由市场下的商业监管,而是一场风云变幻的政商漩涡。
面对美国新法案,我相信TikTok管理层自特朗普行政令以来的4年,早已学会正确判断美国的政商环境,内部也一定会有多套的预案,我们拭目以待,看其如何化危为机。
华为给过一个先例——放弃幻想,这个世界庞大的市场中,可以暂时没有美国市场,只要保持内核的独立,暂时收缩,依然可以稳步海外市场。它通过多次尝试,多次自查,最终意识到,无论你怎么做,美国都是不会宽恕的。
而且按照去年《限制法案》的精神,该法案甚至可以要求穿透一切股权结构、他人代持、甚至隐形控制等保护,直接抓到实控人。中国企业家所有的股权设置和法律方案都是无效的。参考100多年前西方工业化国的残酷和惨烈竞争,中国科技和工业大企业都要清醒意识到,在相当一段时间里,我们与其思考有美国,不如思考我们如果没有美国时,如何在全球市场的其他部分寻找新的机遇?
字节也有这样一种艰难选择——放弃美国市场,放弃其在App Store的位置,专注于其他下载触达客户的方式。正如失去GMS生态的华为,也在建立PETAL生态平台。相反,字节一旦选择交出股权,TikTok“去中国化”,那它在国内舆论就非常不利,而任何一个跨国企业都不能没有母国母港,大商人没有根是很危险的;而且,就算交出了股权,也可能像币安赵长鹏交了钱还难上岸。所以一旦字节选错立场,未来会进退维谷。
或许,我们更应当拥抱全球南方市场,并争取欧洲市场,他们在世界中被称为“Middle Powers”(中等强国)。当然这一路途也充满挑战,中东、独联体、欧洲、南亚和东南亚也阻止TikTok扩大,因为全球南方市场和中等强国同样渴望在大国博弈的争斗中谋求自身利益最大化,但他们至少是我们可以争取的重要力量。
字节总部对美国的《剥离法案》的反应对策,一定会影响到这些国家地区的观察、利用、效仿加压,一旦选择有误(选择对美服软),也会影响TikTok美国之外国家的营商环境。
TikTok最高层深知自己的处境,才会在即使美国早晚要下手,依然不惜代价投入安全机制的修复。“得克萨斯计划”是一个样板项目,即便失败了,它也要向国家去证明自己的积极态度,争取美国之外的国际市场。
而这对我们许多出海企业也有启示——如何争取非美国的Middle Powers,这些中等强国,或许正是我们未来在科技工业重要的目标市场。
我们再次回味一下周受资在LEAP回答主持人Isabelle的话:“在我们制定的3~5年计划里,我们把赢得信任作为最首要的任务之一。理解世界各地的利益相关者提出的问题,这些问题在不同国家是不同的,然后我们确保能够在一个非常基础的层面上,来提出方案解决这些问题......TikTok建立了强大鲜明的安全计划,这是一项真正的投资,已经花费了数十亿美元,我们有成千上万的人致力于此。”——这话或许已不是说给美国听的了。
本文来自微信公众号:海外征程(ID:danimanbu),作者:达尼(华为早期海外业务负责人)
相关推荐
日本“封城”,对全球电子业的影响远比想象中要大
TikTok退无可退,张一鸣的全球化还有多少筹码?
中企出海,面临哪些风险?
揭秘苹果的隐藏垄断力量:远比我们想象的更大
出售还是被禁?TikTok面临关键时刻
TikTok出海抗险简史:一部字节跳动自建安全堡垒风险管控史
中国公司全球化周报 | 抖音及TikTok全球下载量突破20亿次
字节跳动:面临Facebook抹黑等困难 仍坚守全球化愿景
TikTok渡劫尚未有最终方案 中国互联网公司全球化进程将被改变
2024年全球经济面临三大风险
网址: TikTok全球化面临的多元风险,远比想象中复杂 http://www.xishuta.cn/newsview111608.html
推荐科技快讯
- 1问界商标转让释放信号:赛力斯 95792
- 2报告:抖音海外版下载量突破1 25736
- 3人类唯一的出路:变成人工智能 25175
- 4人类唯一的出路: 变成人工智 24611
- 5移动办公如何高效?谷歌研究了 24309
- 6华为 nova14深度评测: 13155
- 7滴滴出行被投诉价格操纵,网约 11888
- 82023年起,银行存取款迎来 10774
- 9五一来了,大数据杀熟又想来, 9794
- 10手机中存在一个监听开关,你关 9519
