这一年,教育机构深陷跑路潮
编者按:本文来自微信公众号“投资界”(ID:pedaily2012),作者:杨继云,36氪经授权发布。
成立21年却将草草收尾,韦博英语的关店事件还在继续发酵。9月底,韦博英语的一名员工爆料,韦博英语北京全部校区欠薪、关门,由此引发一系列连锁反应——多地校区关门、上海总部大半员工离职、学员高昂学费退不出、教育分期踩雷,成为教育领域今年以来最大的暴雷事件。
实际上,韦博英语的乱象只是冰山一角。这半年来,教育圈开始出现大规模关门、欠薪甚至是跑路的现象,行业萧条,同几年前的无限风光比起来,未免让人觉得失意。
20年老牌机构跑了,学员深陷分期危机
面临严重危机的韦博英语是业内的老牌英语学习机构,这场风波直接击碎了韦博维持了20年之久的华丽外衣。
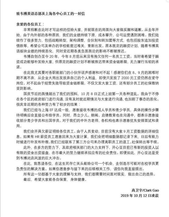
9月28日,一位自称“有良心的韦博英语员工”贴出了一张公开信,北京全部六个校区的员工工资已经拖欠很久未发,六个校区也将会全部关闭。最让人觉得愤怒的,是该员工透露,韦博英语的老板之一高四海对员工说:“爱去哪里告随便,爱怎么着怎么着,就是没钱。以后各中心都会关门”。
尽管早就预料到各个学习中心都将关门,韦博英语此前却想要让员工拖住学员,对于关店,只对外说韦博公司是在装修或升级系统。不得不让人怀疑是预谋跑路。
但显然韦博英语并没有得到员工的支持。高四海此行是为了处理欠薪危机,在9月之前,韦博英语的员工已经两个月没有发薪水,而原本预计9月30日发放的薪资,还要等到10月底。员工嚷嚷着要维权,这才有了上面高四海那句话。领导层也曾号召员工稳住,同公司一起度过难关,然而并没有达到理想中的效果。
另一端,付费学员也早已按耐不住。除了北京,成都、杭州、上海等地的校区也出现关店潮,涉及到大批学员和大量预付学费。有用户反映,自己在韦博英语共花了36800元报名费,其中32100元用百度有钱花分了24期,该用户一直拿生活费还贷款,一个月400多生活费半工半读,过得十分艰难。
众多韦博学员都深陷教育分期的泥潭。学员们在办理业务时,学费已经从资金机构一次性打至了培训机构,也就是说,学员们还没享受课程,几万块的学费已经完全上交,然而教育机构却关门大吉了。还有不少韦博英语学员投诉被诱导贷款,金额2-4万元不等。
此后,危机愈演愈烈。10月8日,韦博英语上海总部大半员工离职,多个教学中心关闭,全国掀起了关店潮,引发大量关注。
回看21年前,1998年,26岁的高卫宇创办韦博英语,此后意气风发的他大概没有想到,20年后自己和公司都陷入了巨大的危机当中。
寻求融资未果,英孚接盘部分学员
直到10月12日,韦博英语才正式对外回应此事。
创始人高卫宇声称,公司业绩持续下滑,成本攀升,运营遇到了困难,但公司20年来,直到今年8月之前从拖欠任何员工的工资。言外之意,这次也是迫不得已。

压力之下,韦博英语各地校区给出了一些解决方案,基本围绕着:1、把线下课程转移到线上学习;2、学员退费(但尚无具体时间);3、学员将被安排至韦博英语寻找的第三方培训机构进行后续学习。正如公开信所说,上海英孚决定接受韦博英语的部分学员,限成人学员和青少学员,同时昂立少儿、朗阁、启德教育也在沟通中。
截至2019年7月1日,韦博英语在全国61个城市有158家培训中心,其中有部分加盟机构。2014年10月,韦博英语成立韦博好外教在线教育,进军互联网教育,但转型并不是一件简单的事情。
这个20年之久的语培机构倒下了,教育圈无不感慨。某在线教育学习机构的创始人说:“现在对于绝大多数收取几万元的培训机构来说,收入三个月死亡的更快。教育机构死亡都是现金流断了,如果只能收三个月,韦博估计一年前就会断裂,而现在所有的教育机构80%都会立刻断链。”他进一步说,自己的公司就从不会在营销预算上投入太多,以把资金用在研发上。
存亡之际,韦博英语也试图通过融资来渡过难关。但原本既定的融资计划,随着韦博英语板块业绩持续恶化,同时受近期各类负面舆论的影响不断被推迟。据说南昌韦博英语正在寻求新的投资人,该地区的负责人对媒体表示:“目前已有几个有意向的投资人,但这需要时间。”
行业不景气,这些人“先跑为敬”
这一年来,众多教育机构深陷泥潭,或跑路,或破产,或主动关闭,或是运营不利引发裁员风波。

在这些公司里也不乏韦博英语这样的老牌教育机构。今年2月,成立18年之久的老牌留学机构“太傻留学”徘徊在了生死边缘,年初就陆陆续续有用户和员工在其北京总部维权。太傻留学的前身,是留学生自发在网络上形成的论坛,聚集了大量的流量,也正是因为这样,很多用户在缴费时都觉得这是一家老牌机构,签合同时不用深究太多。
然而,受自费出国留学中介服务机构资格认定项目的取消、美国留学政策收紧、市场竞争日益激烈、留学行业低龄化及分散化的趋势等影响,再加上过于追求短期利益而未能在业务能力上狠下功夫,太傻留学还是走到了破产边缘。
这些陷入危机的公司里,也有曾经的在线教育明星项目。今年4月,疯狂老师的 APP首页海报变成了一则新闻,宣布其将于2019年4月30日停止运营,并提醒广大学员及时处理账户余额,完成提现。这个曾经风光无限的教育O2O公司,曾在半年内连获5轮融资,即便离开,前员工也无不感慨:“我们(前员工)对疯狂老师真的很感激,大家不久前还一起回忆了那段日子,都觉得很美好。”
疯狂老师的离开,让人觉得很是体面。但在教育圈,培训机构存时刻爆发的跑路现象,成为行业毒瘤。
今年暑期,有家长发现已经交付了几千元学费的维乐教育关门,电话无人接听,微信也被拉黑,老板卷钱跑路了。戏剧性的是,维乐教育还是今年年初跑路的早教品牌“培正逗点”的接盘侠,培正逗点在1月因为融资不顺,导致资金链断裂,多家门店关闭。
线下教育机构跑路屡见不鲜,通常情况下,这些门店都是突然关门,在此之前还在进行正常的招生和缴费。
现金流断了,大部分教育机构死因都在这个点上。把预收款当做是收入,盲目扩招、扩张,试图抢占市场份额,这样的举动往往导致经营不善,资金链断裂。教育行业极其依赖现金流,正如前述教育机构创始人所说,如果把公司的预收款停掉或者减少,背后又没有足够的资金支撑,估计80%的教育公司都活不下去。
而一旦如此,教培机构的信任危机将变得更加深刻。
相关推荐
这一年,教育机构深陷跑路潮
教育机构“跑路”,家长买单
这一年,12000家教培机构消失了
教育培训机构遭遇“暴雷潮”,美联英语转身赴美上市?
谎言、套路与真相:K12教育市场为何频频上演跑路事件?
币圈跑路潮:资金盘崩盘 交易所关停 媒体逃亡东南亚
机构卷款跑路频发!在线教育乱象多 呼唤监管“上线”
2019,教育公司“被教育”
波音深陷“泥潭”,机构和媒体是怎么看的?
无人抄底线下教育
网址: 这一年,教育机构深陷跑路潮 http://www.xishuta.cn/newsview11145.html
推荐科技快讯
- 1问界商标转让释放信号:赛力斯 95792
- 2报告:抖音海外版下载量突破1 25736
- 3人类唯一的出路:变成人工智能 25175
- 4人类唯一的出路: 变成人工智 24611
- 5移动办公如何高效?谷歌研究了 24309
- 6华为 nova14深度评测: 13155
- 7滴滴出行被投诉价格操纵,网约 11888
- 82023年起,银行存取款迎来 10774
- 9五一来了,大数据杀熟又想来, 9794
- 10手机中存在一个监听开关,你关 9519
