买贵可退?三大航打响抢客战
新年伊始,南航打响了民航业“抢客”第一枪。
1月4日,中国南方航空在官方公众号发布公告,称将于2024年1月10日起全面调整客票退改规则。
根据公告,南航新版退改规则的变化主要在于扩大客票免费退改范围、放宽因病退改规则、调整特殊场景客票处理规则等。新规之下,退改手续费率有了较大幅度下调,尤其利好购买经济舱折扣票价乘客。
作为国内年客运量最大的航空公司,南航此次大幅调整机票退改规则,有利于刺激旅客出行决策。1月5日,三大航之一的东方航空也跟进了调整客票退改规则;中国国际航空则宣布赠送两张无理由退票券。

在1月4日召开的2024年全国民航工作会议上,民航局“喊话”2024年民航力争完成旅客运输量6.9亿人次,力争客座率、载运率、飞机日利用率恢复到2019年水平。
一、南航、东航抢客,买贵可退
对比旧版,此次南航将机型变动导致无法成行、航班经停点延误、机场转场、不可抗力等因素纳入了客票免费退改适用范围。据悉,起飞前航司偶尔会临时更换执飞机型,给乘客的行程体验带来影响,但此前尚未有航司针对机型变动作出免费退改承诺。
南航还提出购票后如发生票价降低,允许在购票后24小时之内重新购买客票,符合一定条件的原客票免费办理退票。
由于运力调整、预订情况等原因,机票的销售价格呈现实时波动,如在去年国庆节前就出现了部分机票价格大跳水的情况,但航空公司并不会给旅客补差价。
南航是目前中少有地提出票价下降限时可退的航司,此前部分OTA平台为了促进机票预订也曾推出相关规定,如去哪儿于去年10月推出“买贵退差”服务政策,如果航班起飞前购买的航班机票降价,平台可赔付机票差额,赔付金额为差价的80%。
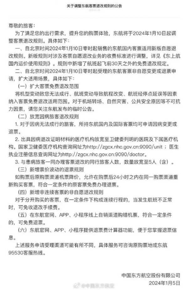
值得一提的是,在南航率先提出后,1月5日,东航公告将于2024年1月10日起调整客票退改规则,其中也新增了关于机型变动、票价波动的两则退票规则。

除了放宽了退改范围,南航新规还大幅降低了退改手续费率(适用除北京大兴机场、成都天府机场以外其他市场),退改费率从此前最高100%降至最高75%。
以提前168小时(7天)自愿退票为例,旧版规则中,头等舱、公务舱和明珠经济舱旅客需支付5%—20%不等的手续费率,经济舱旅客需要支付最低5%—100%不等的手续费。而新版规则中,头等舱、明珠经济舱W舱位以及经济舱Y舱位均可免费退票,其中经济舱R舱位旅客需支付的手续费从此前的100%降至20%,下调八成。
此类规则变化将有效降低旅客退改机票的负担。有消费者就在社交平台表示,“对航空公司昂贵的退票和改签费用忌惮,一定程度上影响了大家出行方式的选择,有时候行程不确定时选择高铁,只有确定了行程才敢买机票,往往迫不得已都是选择高铁。”
航班管家近期报告也指出,2023年高铁和民航的竞争已经从之前认知的800公里拓展到1200公里,个别城市1500公里的航程也已经开始感受到高铁的压力。
除了南航、东航,中国国际航空也在此前2023年10月29日调整国内客票退改手续费,主要降低了经济舱的退改手续费。而最新于1月5日下午,国航在公众号发布消息称,为全面提升客户购票体验,国航于2024年1月1日起,为每位国航注册用户发放2张国内无理由退票券,有效日期将至今年12月31日。
至于其他航司是否跟进相关票价退改政策,有七大航航司人士回应时代财经称公司将进一步研究相关政策,同时该人士称客票调整是各家航司自主决定,并非民航局统一规定。
二、民航业力争盈亏平衡,去年减亏1872亿
去年四季度以来,各家航司花式抢客,尤其在票价调节及套票产品上动作颇多。
国庆长假后,南航、国航、厦航、春秋、川航等多家航空公司均推出了特价机票、套票以及往返次卡等。其中,南航就相继推出“畅游中国”探亲版、“四季之旅”、“亲情速递”等多款针对不同需求的短期套票产品。今年1月4日,其新的地域版随心飞“广东随心飞”,售价2999元,具有90天使用有效期。
为了吸引客流,提高上座率,类随心飞产品已经常态化,民航业也在过去一年强劲恢复。
1月4日召开的2024年全国民航工作会议上,民航局党组书记、局长宋志勇表示,2023年中国民航共完成旅客运输量6.2亿人次,同比增长达146.1%,整体恢复至2019年的93.9%。其中,国际市场恢复较为缓慢,2023年复航国家数量达到疫情前89.2%,中欧客运恢复至疫情前六成以上。会议上还透露,2023年全行业大幅减亏1872亿元。
2020—2022年,民航业三年内累计亏损预计近4000亿元,按照2022年披露数据计算,2023年民航业亏损额度约为302亿元,为近年来亏损额最小的一年,不过尚未实现民航局年初定下的“实现盈亏平衡”。
截至去年前三季度,东航、华夏航空仍处于亏损状态。中国航协数据则显示,1—9月国内航空公司累计实现盈利96.4亿元,同比减亏增盈1371.2亿元,仅14家航空公司累计实现盈利。
而对于2024年,上述会议提到民航今年将力争完成旅客运输量6.9亿人次,超过2019年的运输量;此外将全面拉动航空市场需求,持续提升客座率、载运率、飞机日利用率,力争恢复至2019年水平。
本文来自微信公众号:时代财经APP (ID:tf-app),作者:林心林,编辑:黎倩
相关推荐
买贵可退?三大航打响抢客战
机票退票两个多月仍未退款!航司回复:没有钱可退
买飞机靠“抢”,快递公司正成为波音新晋大客户
随心飞返场!航司要卖低价票了?
打响在工作中的战“疫”
日均亏损过亿,但三大航靠内需领跑全球复苏
赛道明星联合发力,打响中小企业自救战「疫」
10kg行李收费300元,廉航真的便宜吗?
五一办婚礼有多贵?
在线教育总时间“争夺战”刚刚打响,谁抢到了头啖汤?
网址: 买贵可退?三大航打响抢客战 http://www.xishuta.cn/newsview104139.html
推荐科技快讯
- 1问界商标转让释放信号:赛力斯 95792
- 2报告:抖音海外版下载量突破1 25736
- 3人类唯一的出路:变成人工智能 25175
- 4人类唯一的出路: 变成人工智 24611
- 5移动办公如何高效?谷歌研究了 24309
- 6华为 nova14深度评测: 13155
- 7滴滴出行被投诉价格操纵,网约 11888
- 82023年起,银行存取款迎来 10774
- 9五一来了,大数据杀熟又想来, 9794
- 10手机中存在一个监听开关,你关 9519
