刘强东,有大消息!
27日晚,刘强东放大招
大幅涨薪!
据京东黑板报消息, 12月27日,京东集团宣布,2024年1月1日起京东采销等一线业务人员的年固定薪酬大幅上涨近100%,2024年初京东零售全员将平均加薪不低于20%。

京东也跟进“支持用户仅退款”
12月27日,京东宣布新增“支持用户仅退款”的消息也一度刷屏。
12月27日,京东平台规则网站显示,京东近期修订《京东开放平台交易纠纷处理总则》,主要内容为交易纠纷新增支持用户仅退款。该模式为消费者无需返还原商品,退款完成后,将不能对此商品再次发起退货申请。此外,《京东开放平台售后服务管理规则》也新增退款不退货执行标准。

据IT之家消息,针对京东也将支持仅退款一事,京东客服表示,用户需要和商家协商同意后才能仅退款,新规于2023年12月29日生效。
不过,据某位京东内部人士透露,京东自营自2014年就推出了“仅退款”服务,并一直沿用至今。这次修订有关售后和纠纷处理规则,是进一步将“仅退款”从京东自营延伸到对入驻京东的商家也应用执行,让用户在京东上实现更加全面广泛的无忧购物。
京东指出,在商家交付给消费者的商品存在大量劣质、描述不符、包裹异常等问题情况下,京东将根据消费者的反馈、投诉、举报,可结合大数据对商家的交易行为、交易模式、账号历史记录等多个维度综合判断后,有权决定是否同意消费者在申请退换货后执行仅退款或退货退款,以及交易纠纷环节的仅退款或退货退款。
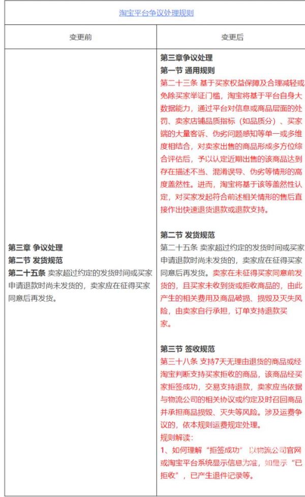
此前,淘宝官方网站于12月25日发布了变更淘宝平台争议处理规则的公示通知,拟变更淘宝平台争议处理规则的相关规则。具体规则含基于平台大数据,对相关售后做出快速退款或退货退款等。

这一规定被外界解读为跟随拼多多步伐,所做出的改变措施。不过据了解,淘宝并非一味模仿,而是在“仅退款”的基础上做出相应调整。淘宝规则有一定机制设计,会结合商品质量信息和消费者诚信模型,综合数据判定商品质量存在问题不适宜退货,高信用度用户支持快速退款。
“仅退款”是拼多多率先推出的售后机制,即当消费者向平台申请“仅退款”后,如果商家在48小时内未进行操作,系统则会默认商家同意退款申请,自动发起退款。这一明显倾向于用户的机制也被认为是拼多多从电商红海杀出血路的关键一步。
刘强东:“京东必须改变,否则没有出路”!
值得关注的是,此前,在马云喊出“阿里会改”后,刘强东也有发声。
据澎湃新闻消息,12月9日晚间,京东创始人、董事局主席刘强东在公司内网回复员工评论称,京东必须改变,否则没有出路,“相信我们一定会走出低谷。任何一个人任何一家公司都会经历若干个顶峰和低谷才能成就伟大。”
据悉,此前一位京东运营人员曾在内网发表长文,谈到公司目前存在的一些问题,主要包括:促销机制复杂;平台大促需要提前规划好节奏和力度;平台生态需要给到pop商家更多支持;低价心智,需要人人执行到位,贯彻到底等。正是这篇文章吸引了刘强东亲自下场回应。
“我觉得这位兄弟说得实在太好了。可以说句句点到了公司痛点,都是现实存在的问题,而且必须改变。否则我们没有出路。我们天天说客户为先,可是工作中处处以自己为中心进行思考!我们经常说战斗战斗只做第一,但是却处处防守,从不想着如何主动出击!很多人天天说创新,却每天就是抄袭跟随别人。”刘强东称。
刘强东进一步指出:“出现这么多问题,当然都是我管理不善,我非常自责,但是无论如何,我不会躺平,也希望兄弟们不会躺平。现在组织庞大臃肿低效,改变起来确实需要时间。希望兄弟们再多一些耐心,今天还有很多兄弟敢说实话,坚持战斗,京东基础依然在,相信我们一定会走出谷底。”
此前,京东集团发布了2023年三季度财报,多项核心财务指标超出市场预期。具体来看,三季度,京东集团收入达到2477亿元,同比保持正增长,服务收入达到524亿元,占整体收入的比例达21.2%,再创历史新高。 三季度,京东集团净利润为79.36亿元,同比增长33.09%,Non-GAAP净利润为106亿元,同比增长6%。
在财报电话会上,京东首席执行官许冉表示,京东在价格竞争力和平台生态建设方面的努力及供应链优势取得了一定的进展,在商家数量进一步扩大的同时,用户数量的增加也证明了平台生态建设方面的优化。“价格竞争力是京东以消费者为中心这一理念的最重要支柱之一,消费者的低价也要有品质和服务的支撑。长期来看,京东会坚定地去追求用户的极致体验,来维持核心竞争优势。”
发布于:福建
相关推荐
刘强东,有大消息!
刘强东正在下一盘大棋
京东“拷问”刘强东
刘强东,变身IPO收割机
刘强东打出两张牌
没有刘强东的“618”
李国庆谈刘强东案:若只是婚外情 应该原谅刘强东
刘强东坐不住了
刘强东:“绝不躺平!”
丁磊向左,刘强东向右
网址: 刘强东,有大消息! http://www.xishuta.cn/newsview103221.html
推荐科技快讯
- 1问界商标转让释放信号:赛力斯 95792
- 2报告:抖音海外版下载量突破1 25736
- 3人类唯一的出路:变成人工智能 25175
- 4人类唯一的出路: 变成人工智 24611
- 5移动办公如何高效?谷歌研究了 24309
- 6华为 nova14深度评测: 13155
- 7滴滴出行被投诉价格操纵,网约 11888
- 82023年起,银行存取款迎来 10774
- 9五一来了,大数据杀熟又想来, 9794
- 10手机中存在一个监听开关,你关 9519
