支持“仅退款”,淘宝又向拼多多近了一步?
"

对于淘宝而言,通过完善用户保障机制来提升用户黏性的做法无可厚非,但如果不能公正的摆正天平,那么不仅无法复制拼多多的打法,反而将自身的优势也葬送了。
作者丨铁手
封面来源丨Unsplash
"
前段时间拼多多市值超越阿里的时候,网络上曾有一则广为流传的段子,称阿里未来需要做的有很多,包括组织、复盘、赋能、迁移、讨论、共建、漏斗、中台、抓手、闭环、对齐等一连串互联网“黑话”。
而拼多多这边就简单多了,开会只需要讨论两件事:降价和仅退款。
虽然这只是网友的调侃之语,但从中也不难看出拼多多这两手大道至简的杀招,已经在电商行业达到了“吃遍天”的效果。
面对着增速凶猛的拼多多,阿里和京东也不得不开始重新审视自己的战略措施,从去年开始,两家就以极为激进的方式开始跟进拼多多的低价打法。
而如今,拼多多的“仅退款”战略,可能也要成为电商行业的标配了。
近期,淘宝对外发布了关于变更《淘宝平台争议处理规则》的公示通知,该通知于2023年12月26日正式生效,其中核心变更点第一条为“新增淘宝基于平台自身大数据能力,识别多维度结合,对于买家发起符合相关情形的售后,做出快速退款或退货退款的规则依据”。

有电商专业人士看来,此举或意味着淘宝正全面向拼多多看齐。
1
淘宝也玩“仅退款”?
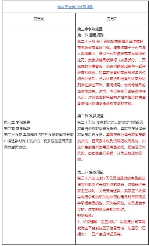
12月26日生效的这三则淘宝平台争议处理规则变更中,其中主要关注点集中在第一条,即:
“基于买家权益保障及合理减轻或免除买家举证门槛,淘宝将基于平台自身大数据能力,通过平台对信息或商品层面的处罚、卖家店铺品质指标(如品质分)、买家端的大量客诉、伪劣问题感知等单一或多维度相结合,对卖家出售的商品形成多方位综合评估后,予以认定近期出售的该商品达到存在描述不当、混淆误导、伪劣等情形的高度盖然性。进而,淘宝将基于该等盖然性认定,对买家发起符合前述相关情形的售后直接作出快速退货退款或退款支持。”
简而言之,就是卖家如果在过往的经营过程中,差评或者违规情况过多,就有可能在收到客户的售后投诉时,被平台直接判定退货退款或退款。

站在卖家角度来看,这则新规的重要意义在于平台将自己对于卖家的实际经营行为做出判断,从而决定对于买家的快速退货退款或退款请求是否支持。
虽然平台表示会“基于自身大数据能力”,对于卖家之前的经营行为进行综合评估,但是这评估的标准会不会对于平台用户有倾向性,可能会使得很多卖家存在顾虑。
毕竟此前拼多多的仅退款政策就被不少卖家斥责为过分偏袒消费者,甚至还引发过商家与平台间的激烈冲突。
今年6月,有淘天集团相关人士透露,近一年,约有百万拼多多商家在阿里巴巴旗下的淘宝上开设了网店,这一数字占淘宝今年500余万新增商户的近20%。
对于这些从拼多多转战至淘宝的卖家来说,本以为淘宝不会有类似于拼多多“仅退款”的极端政策,但如今新规则的出台,可能会让很多卖家又产生新的顾虑。
不过根据螺旋实验室的走访,也有一些淘宝卖家对于平台争议处理规则的变更持乐观态度。
淘宝卖家Alice对螺旋实验室表示,相比较拼多多较为粗放的商家评分,淘宝这么多年积攒下来的用户评价体系,其实更加贴近网络消费环境,在业内也能比较受买卖双方的认可,如果真的是依据真实经营行为做出判断,对于优质卖家来说不会造成太大影响,反而可以促进平台良币驱逐劣币。
2
拼多多的前车之鉴
一直以来,拼多多的“仅退款”政策在消费者和卖家中有着长期争议,支持者认为这是平台事后监管的重要手段,可以有效保障消费者的权益,而反对者则认为拼多多倾向性过于明显,是在拿商家的钱讨好消费者。
因为拼多多的“仅退款”政策,甚至还衍生出了两种网络偏门,一种是教网友如何找到拼多多的低分店铺,进而购物之后再申请“仅退款”,最终达到免费薅羊毛的目的。
另一种则是一些法律机构,为卖家提供维权服务,通过向恶意“仅退款”的用户发律师函等方式,以较低的成本帮助卖家追回产品或货款。
从商业逻辑来看,如果真的是一家良性发展的电商平台,这两种偏门生意都不应该有滋生的电商土壤。
此外,恶意“仅退款”的出现,也让拼多多商家与平台的关系变得紧张,今年3月,大量拼多多自营店铺遭到用户恶意下单,并在下单后申请“仅退款”,引发了轰动一时的“拼多多炸店事件”,而事件的主要参与者,则正是很多苦“仅退款”久矣的拼多多卖家们。

尽管这一政策的社会影响并不正面,但是在拼多多凶猛的用户数据面前,似乎“仅退款”也有了一定的增长促进作用。
今年第三季度,拼多多营收达到了688.40亿元,同比增长94%,交出了今年中概股中最炸裂的一份财报。
不过对于淘宝来说,如果想要彻底照搬拼多多的“仅退款”政策,也并不一定就能达到同样的数据增长效果,考虑到淘宝的用户更为年轻化,存在模仿行为的可能性也更大,一旦恶意“仅退款”也在淘宝蔓延成风,可能会重创淘宝今年以来一直发力建设的平台内容生态。
此外,由于被恶意“仅退款”的对象商家大多为经营白牌的中小商户,这些商家的产品由于在定价有优势,能够帮助淘宝更加深入地攻入下沉市场,但是如果在权益保障上无法做到与知名品牌对齐,那么也不排除这些商家重新回流至拼多多的可能。
对于淘宝而言,通过完善用户保障机制来提升用户黏性的做法无可厚非,但如果不能公正的摆正天平,那么不仅无法复制拼多多的打法,反而将自身的优势也葬送了。
3
阿里技术赋能?
事实上,今年以来淘宝堪称是阿里内部调整最为频繁的业务板块之一,作为阿里商业帝国的起点,淘宝电商在近两年迎来了前所未有的竞争压力,这也使得其必须通过不断的试错和纠偏来应对挑战,以帮助阿里获得更加稳定的增长。
今年5月下旬,马云曾召集淘天集团各业务负责人,开了一场小范围内的沟通会。在会上,马云给出了自己的判断:接下来是淘宝而不是天猫的机会,阿里电商应该“回归淘宝”。
在马云的指导纲领下,淘系电商在今年下半年进行了密集的业务调整和人员轮换,戴珊和吴泳铭两位阿里元老先后挂帅淘天集团,试图打造出一个更加繁荣的淘系电商生态。

但无论是戴珊还是吴泳铭,似乎都没有对于直接回应和拼多多的竞争关系,反而是马云在内部论坛罕见发声,一边恭喜拼多多市值增长,一边勉励阿里员工“AI电商时代刚刚开始,对谁都是机会”。
而面对拼多多“低价+仅退款”的粗暴打法,淘宝显然无法在战斗层面上继续高喊口号,因此选择跟进效仿亦在情理之中。
但是在“质疑拼多多,理解拼多多,成为拼多多”的过程中,淘宝也需要保持自己的鲜明特色,并能够通过二次创新实现阶段性胜利。
而如何通向胜利,阿里给出的答案是技术驱动和AI赋能。
事实上,程序员出身的吴泳铭在同时兼任阿里三大集团CEO之后,外界就认为淘宝和天猫的技术升级会更快发生,此前戴珊也曾在多个场合表示“科技驱动”将会淘天集团未来发展的关键词。
但是对于淘宝的卖家和消费者而言,如何能够切身感受到阿里技术的赋能,可能就需要平台探索出更多的应用场景。
在这次关于“仅退款”的争议规则变动中,淘宝也重点提到了“基于自身大数据能力”,此前拼多多“仅退款”所引发的争议大多都是来自于卖家认为的标准不一,对于消费者过于偏袒,而在阿里技术的加持下,如果能够让买卖双方都能认可判定结果,那么对于淘宝来说,才有机会获得其他方面的增益。
不过回归到最基础的商业逻辑来看,C端消费中,买卖双方所代表的利益始终是此消彼长,平台只能调和,而无法充当判官。因此对于“仅退款”规则的调整,淘宝的首要目标应该是先促进新机制的合理稳定运行,而不是寄希望于能够快速获得销售额的增长。
发布于:北京
相关推荐
拼多多的“仅退款”,到底惹怒了多少人?
拼多多小商家决定反抗
你在薅拼多多的羊毛,拼多多在割白牌的肉
拼多多的临界点时刻:当极致方法论开始失效
拼多多,让谁不爽?
堪比“仅退款”,又一功能把商家坑惨了
拼多多为什么执意对消费者好?
拼多多站在消费者这一边,错了吗?
新任CEO救火,拼多多平息“炸店”风波?
狙击拼多多,淘宝特价版生猛扩张
网址: 支持“仅退款”,淘宝又向拼多多近了一步? http://www.xishuta.cn/newsview102816.html
推荐科技快讯
- 1问界商标转让释放信号:赛力斯 95792
- 2报告:抖音海外版下载量突破1 25736
- 3人类唯一的出路:变成人工智能 25175
- 4人类唯一的出路: 变成人工智 24611
- 5移动办公如何高效?谷歌研究了 24309
- 6华为 nova14深度评测: 13155
- 7滴滴出行被投诉价格操纵,网约 11888
- 82023年起,银行存取款迎来 10774
- 9五一来了,大数据杀熟又想来, 9794
- 10手机中存在一个监听开关,你关 9519
