华为和小米的“转轴战争”
余承东最近有点忙。
刚刚发微博“批判”懂车帝的冬季测试,又在微博上被小米点名“发言与事实不符”。追根溯源,开启了和小米这场论战的也是余承东本人。2023年12月9日的花粉节上,华为终端BG CEO余承东表示,友商对知识产权是不够尊重的。为了论证观点,他举了个例子:“你也知道我们的双旋水滴铰链,人家编成‘龙骨’,但‘龙骨’实际上根本不存在。”
尽管隐晦地用了“人家”和“友商”,但“龙骨”一词还是能让看客捕捉到他攻击的对象,在8月发布的折叠屏手机MIX Fold 3上,小米宣布搭载了最新研发的龙骨转轴技术,余承东剑指所向,已经不能再清晰。

小米的选择是硬刚。12月12日,小米官方发言人发布微博,高调回应了余承东对于小米折叠屏“龙骨转轴”技术的质疑,不仅列出了专利申请时间线,还表示龙骨与水滴完全不同,余承东发言“与事实严重不符”。
声明发布后,#小米发文炮轰余承东#登上微博热搜,引爆了相关舆论。在智能手机领域,华为与小米的论战已经持续了将近十年,2020年后,华为战略收缩之下,两者的正面交锋越来越少。而2023年,华为和小米都实现了手机业务的再次增长,手机市场“一团和气”久了,突如其来的正面对垒着实令人惊讶。
水滴还是龙骨?
这一次的争论核心,仍旧是技术专利。
争议内容并不复杂:小米折叠屏手机产品上应用的铰链转轴技术是否对华为存在抄袭问题。
简单来说,铰链转轴技术解决的是折叠屏最重要的折叠问题,在折叠屏手机产品刚刚问世的几年里,折叠铰链结构一直是三星、华为等公司最重要的技术攻克点之一,如何能让折叠手机双屏贴合得更加紧密、展开后折叠处折痕深浅,都与其息息相关。从某种角度来说,铰链结构一定程度上能决定一款折叠屏产品的“生死”。
而在铰链结构技术上,华为确实是佼佼者。2019年,华为就提交了水滴铰链结构专利申请,尽管相较于U型铰链和球棒型铰链成本更高、技术难度更大,但水滴铰链结构在屏幕折痕和机体轻薄无疑更具优势,也正得益于自研的核心折叠技术,华为Mate X3、Mate X5等产品始终位居国内折叠屏手机品类的Top1。

水滴铰链结构
在2021年的产品发布会上,余承东曾骄傲地表示:“任何一家公司如果折叠后没有缝隙,一定就是我们的专利。”这也为这一次的论战埋下了伏笔。
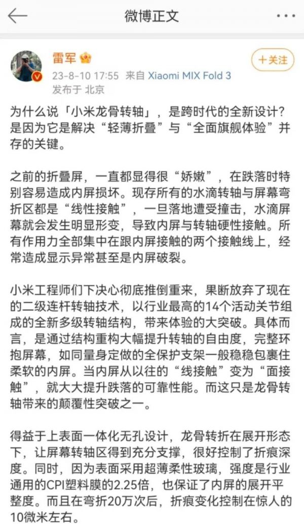
事实上,小米确实在折叠屏技术上多次对标过水滴铰链。2023年8月,小米正式推出MIX Fold 3时,雷军就曾在微博上解析了其搭载的龙骨转轴技术,在他和小米看来,现存的水滴转轴折叠屏产品都存在着过于“娇嫩”的问题,而龙骨转轴则能通过更复杂的多级转轴结构提升折叠屏的“线接触”问题,提升旗舰机的使用体验。

在宣传海报上,MIX Fold 3也不免来了一番“对比”,技术结构图上,小米展示了龙骨转轴与水滴铰链的不同,也似乎在侧面证明着自己在折叠铰链技术的独立自主。
手机厂商之间的拉踩再正常不过,但对于在技术层面底气十足的华为来说,这无疑是一种挑衅。于是,四个月后,一向脾气火爆的余承东终于“开喷”,他在花粉年会上的一番话虽然没有指名道姓,但基本上明示了他的剑指所向,在他眼中,小米在MIX Fold 3上应用的“龙骨转轴”技术无疑是水滴铰链结构的换皮。
那么,事实真的是这样吗?
在小米看来,不仅两者的技术思路完全不同,在专利时间线上,小米也并不存在抄袭的可能。公告里,小米称仔细研读了“双旋水滴铰链”的技术资料和已公开专利资料,并且通过实际拆解验证,认为两种技术并不相同,龙骨转轴于2020年9月18日申请专利,并于2021年获得授权,2023年第一次应用于产品上。而华为的水滴铰链则在2021年才公开专利内容,小米并不存在抄袭问题。

回应发出后,两种声音也占据了舆论场。一方对小米的回应做出了质疑,在话题登上热搜后,有网友找出了小米龙骨转轴专利申请的内容,指出龙骨转轴技术是实用新型专利,而非发明专利,两者的区别在于,实用新型专利指的是技术的产品应用,而发明专利则是技术的自主研发,两者在专利层级上就存在差距。
简单来讲,小米所持有的龙骨转轴技术专利是在实用层上,而非发明层上,因此专利申请时间线并不能证明两者不存在技术之间的借鉴或抄袭。而水滴转轴则是发明专利,在层级上要更高。一位技术专利从业人员告诉刺猬公社,在审批上,发明专利的要求更严格,而实用新型专利则相对更简单,一个发明专利有衍生出多个实用新型专利的可能性。
小米的支持者认为,龙骨转轴技术在申请实用新型专利的同时,也申请了发明专利,只是仍在审查过程中,而发明专利的审查过程基本较长,因此专利的层级并不能说明问题。另一方面,早在2015、2016年,三星和OPPO就曾申请过类似水滴型的折叠屏专利,这也为华为的首创打上了一个问号。
也有观点认为,对于小米这样成熟的企业来说,全方位的“抄袭”基本是不可能的,从很多角度来看,余承东的这次“开炮”是缺乏证据的。这或许也是小米选择正面硬刚的原因之一,对于华为来说法律上的“维权”如若不成立,贸然发动“嘴仗”反而会对舆论起到反作用。
华为与小米,舆论场上的十年缠斗
抛开争论内容,“小米发文炮轰余承东”的词条,几乎让人产生了“梦回2014”的即视感。
科技公司,尤其是手机厂商之间的明争暗斗从未停止,但正主亲自下场“开撕”,对于现如今更倾向“Peace&Love”的手机圈来说,还是很少见的。华为与小米的正面对垒,新闻点不在于“对垒”,而在于“正面”。
时间线拉回2014年。
作为老牌通信产业巨头,自2010年入局手机行业之后,华为就开启了狂飙模式,从一开始的“运营商标配手机”再到后来大热的华为honor,仅仅两年时间,华为迅速打开了国产智能手机的市场,并跃居全球第三大智能手机厂商,前排只有苹果和三星。
而2014年的小米已经成立了四年,凭借小米1、2、3、红米手机等产品,这家年轻的公司在智能手机市场迅速站稳脚跟,高性价比搭配超强的用户圈层生态,让其成为当年最炙手可热的明星企业之一。
对于华为、OV等老牌厂商来说,主打极致性价比的小米无疑是个威胁,从2012年起,余承东就曾在微博上就小米的价格问题展开讨论,但那时的华为和小米,还远未到对垒的程度。
纷争从红米Note的发布开始。2013年红米的成功让小米看到了多重产品线的可能性,2014年3月,小米决定推出红米Note系列,并开始了紧锣密鼓的营销,也正是那时,“荣耀碰瓷小米营销”事件发生了。

红米Note发布两天后,华为主打的性价比产品荣耀3X也宣布上市,而吊诡的是,荣耀3X的许多宣传文案物料与红米Note非常相似。是否存在碰瓷营销或许还需要打个问号,但一个事实非常明显:荣耀对标的正是小米和红米,华为想要生吃中低端市场。
利益站位决定一切,产品在市场上正面对抗,两家的论战也随即开始:
2014年10月,余承东庆祝手机销量的微博发布后,雷军开启嘲讽,就当年第三季度的手机出货量反问余承东;2015年,余承东直接嘲讽小米用户是“屌丝”,小米是“屌丝品牌”。
自此之后,两家高管之间的互喷几乎成为常态,每年新品发布,新技术宣传,华为小米不互喷两句似乎都不太正常,“友商”在数码圈也不再是敬称,反而成为了阴阳怪气的代名词。
也正是从那时开始国产手机厂商开始了极速发展,但也是手机圈最“乌烟瘴气”的几年,对于当时的手机厂商来说,微博嘴仗再正常不过,各家粉丝也吵得不可开交,尤其以米粉和花粉“势力”最大,在不断的交锋下“为发烧而生”“黑边停航母”“耍猴”“海军”等各种嘲讽层出不穷。
但归根结底,是两家公司对于手机产品的不同发展策略的交锋——小米笃信的是发烧友属性,是极致性价比,走的是普惠路线;华为则高举高打,强调以超强的技术研发和高端定价战略占领市场。
两家也同样一直觊觎着对方的领地,无论是荣耀的贴身肉搏,还是小米多次冲击高端,都是深入对方腹地的尝试。2020年后,伴随着华为受制裁,小米冲击高端乏力,论战也随之渐渐平息。在这艰难的两年里,华为手机面临着破局之困,而小米则想要摆脱性价比桎梏,走向更大的市场。
2023年,两家舆论层面的缠斗很少,但在深层技术专利角度,战争再度打响。2月,华为正式向国家知识产权局起诉小米的四件专利。对于专利大户华为来说,借助起诉的方式推动小米这样的企业接受自己所持有标准必要专利(ESP)许可是一个正常操作,由于底层技术原因,小米也很难抵抗华为的ESP专利进攻。

但在非标准必要专利(非ESP)领域来说,小米却始终没有示弱,一方面非ESP专利的许可费率较高。另一方面在技术上,坐拥2.9万专利的小米短板并不多,尤其在华为擅长的5G领域,小米专利更是占到了4.1%,位居全球前十。7月,小米也向国家知识产权局就六件专利对华为开启反诉,而这六件专利都是非ESP专利。
这是一场关于专利的战争,最终的结果是,9月,华为与小米达成了全球专利交叉许可,协议主要涵盖包括5G在内的通信技术,也就是说在5G方面的ESP专利方面,两家最终达成了和解。这也一度被市场看作是一场世纪和解,但不到三个月,华为与小米纷争再起,焦点仍是专利。
值得注意的是,这次争论的折叠屏铰链结构技术是非ESP专利,应该并不在此前的交叉许可之中,余承东的“开炮”也并不算背刺,反而有着深层次的原因:对于华为与小米来说,专利技术领域的战争从未结束。
但这或许还不是最重要的原因。重新回看2023年的手机市场,对于华为来说,在高端市场上,小米的锋线正日益逼近,而折叠屏手机作为高端线的重要产品之一,是必须要坚守的“城池”。
小米登顶、华为归来,手机市场风云再起
2023年是小米打翻身仗的一年。
根据BCI最新数据,2023年11月中国手机市场,小米手机当月激活量高达524.3万台,仅次于苹果的604万台,位居榜单第二,国产手机品牌第一,同比增速更是达到了惊人的44%。

图源BCI
距离小米上次登顶国产品牌第一,已经过去了整整十年。在这十年里,小米的发展可谓跌宕起伏,1999元席卷全国的盛况纵然辉煌,但放在十年发展的尺度里,那只是年少时的意气风发,此后的十年里,小米经历了阵痛、坠落,又奋起直追,这家曾被质疑“五年内倒闭”的年轻企业,最终穿越了周期。
小米重回第一的含金量不小。此前的许多对于小米销量的质疑认为,小米的出货量是通过红米产品线的低端产品保证的,在中高端领域,小米事实上缺乏竞争力。
但这一次并非如此,根据BCI数据,新品小米14成为了销量上涨的主力军,自10月底发布后,小米14在十天内激活量超百万台,并且在整个11月份都位居国产品牌周销量第一,甚至一度超越苹果,成为市场上最火热的机型。
在4000元这个档位的安卓机型里,小米14可谓无人能敌。超强销量背后。另一个数据更令人兴奋,在国内4000元以上中高端机型市场,小米以14.4%市场份额位列第三,仅次于苹果和华为,而且优势明显,前三以后的手机厂商加在一起都没有小米的市场份额高。

图源BCI
自2020年雷军宣布正式冲击高端以来,小米终于实现了高端化转型,数据公布后,雷军也激动转发,并表示“小米高端化推了三四年,终于取得了一些成绩”;Redmi总裁卢伟冰要更“激进”一些,直言“离苹果还有距离,继续努力”。
他没有提起高端市场榜单第二的华为,但所有人都把目光转向了华为。
事实上,对于华为来说,2023年也是重新开始的一年。作为曾经国产手机品牌当之无愧的王者,在经历了两年的制裁风波后,凭借Mate60系列和国产芯片,华为强势归来。整个11月份,苹果4000+高端市场份额降低了21.1%,IPhone15没能撑起苹果的门面,反而迎来了销量下降和价格暴跌,失去的份额,一部分被小米吃下,另一部分则被王者归来的华为收入囊中。
11月,尽管设备激活量只排名第四,但增速高达75%,在4000元+高端市场,华为的市场份额达到了22.3%,位居国产第一,时隔三年回归,在高端市场,华为仍拥有绝对的优势,而这样的成绩,还是在Mate60系列出货不多、一机难求的情况下达成的。
对于华为来说,突围只是一个开始,他们的目标仍旧是全国第一,甚至全球第一。P70系列预热已经开始,等待着2024年上半年的那场发布会,或许也将再次见证华为的统治力。
据统计,2023年第三季度,中国手机市场智能手机均价攀升至3480元,高端手机占比迎来了新高,而在整个手机市场的发展之下,华为与小米这一对宿敌,无疑是最大的赢家。
喋喋不休的“嘴仗”背后,映照着国产厂商竞争中成长的现实。一个很重要的洞察是,在过去三年华为缺位的情况下,小米冲击高端并未成功,而在华为归来时刻,小米反而登顶实现高端化,两者也并非完全的竞争关系,他们瞄准的最终对手仍是苹果,咬下的市场份额也同样来自于苹果。

而在智能手机之外,华为已经在新能源车等新领域展开布局,小米自主造车也已经成为现实。无论是手机还是汽车,华为和小米的真正对抗或许才刚刚开始,2024年无疑是一个重要节点,他们面临的不仅有苹果这样的庞然大物,还有越发饱和的智能手机市场和陷入红海的新能源市场。
2019年,小米CC9系列发布会上,雷军没有拉踩“友商”,而是诚挚发表了一番演讲:“我觉得拥有华为这样的友商,是我们小米最大的幸运,因为只有这样的携手同行,才会把中国科技推到新的高度。”
或许,对于整个行业来说,这是一种理想化的表达,但在竞争之下,这无疑是最美好也最实际的展望,“干翻华为”“打倒小米”需要成为过去式,“干翻苹果”才是下一个目标。
本文来自微信公众号:刺猬公社 (ID:ciweigongshe),作者:世昕,编辑:园长
相关推荐
华为输了,小米MIX Fold3更耐摔,雷军打造折叠屏“新标杆”!
荣耀与小米的二次战争
小米需要折叠机
华为们的战争
小米喊话余承东
5G元年,华为Mate30开启了怎样的手机进化战争?
国产手机打响5G军备竞赛:华为、小米和OV,谁能笑到最后?
台前与幕后的5G战争
一文读懂折叠屏
华为与小米,就这样和解了?
网址: 华为和小米的“转轴战争” http://www.xishuta.cn/newsview101330.html
推荐科技快讯
- 1问界商标转让释放信号:赛力斯 95792
- 2报告:抖音海外版下载量突破1 25736
- 3人类唯一的出路:变成人工智能 25175
- 4人类唯一的出路: 变成人工智 24611
- 5移动办公如何高效?谷歌研究了 24309
- 6华为 nova14深度评测: 13155
- 7滴滴出行被投诉价格操纵,网约 11888
- 82023年起,银行存取款迎来 10774
- 9五一来了,大数据杀熟又想来, 9794
- 10手机中存在一个监听开关,你关 9519
