周海媚被传患上红斑狼疮,这到底是个啥病?
一、网传57岁周海媚去世?还原她被传罹患红斑狼疮始末
12月11日,有“最美周芷若”之称的周海媚,突然被传其因红斑狼疮症“离世”的消息。
周海媚的名字随即冲上微博热搜第一。但目前已有媒体人辟谣称其仍在抢救,已脱离生命危险。

周海媚自1985年香港小姐竞选落选后,就被发掘出道。初时她入读TVB第1期艺员进修班,随后就签约成为艺员。同年获机会出演台庆剧《杨家将》,其后周海媚也参演过不少剧集,有《流氓大亨》《生命之旅》《义不容情》《笑傲在明天》《今生无悔》及《怒剑啸狂沙》等等。1994年周海媚出演《倚天屠龙记》而被称为最美周芷若。
据此前媒体报道,周海媚被红斑狼疮症折磨多年,1998年底,周海媚拍《纵横四海》患上红斑狼疮,停拍休息。
1999年1月8日,打算复工拍《纵横四海》的周海媚面部又再出现红斑,马上入院吊盐水,之后周海媚到亚视录影为《纵横四海》配音,随即传出周海媚病情再度恶化。2月入院接受治疗,将血液内的毒素清除。当年3月,患病后的周海媚首次公开露面,为《纵横四海》宣传,当时周海媚仍坚称:“自己被蚊子叮后细菌入血,是不寻常的发炎。”同年6月,周海媚因被某周刊拍到红斑变黑斑,报道指周海媚旧病复发,之后,周反击表示病已痊愈,黑斑只是暂时性的,2000年复出至今。
据了解,到目前为止,红斑狼疮还没有治愈的例子,而且得了红斑狼疮不能劳累,不能化妆。周海媚之前还参加舞林大会,脸一点都不胖,看不出得过红斑狼疮服用过激素的痕迹。不过,红斑狼疮只要通过系统治疗是可以不影响正常的工作跟生活的。所以如果说周确实患的是红斑狼疮,那么是不可能痊愈的,只能说是临床痊愈。
2021年,周海媚曾放出在北京接种新冠疫苗的视频。当时有网友质疑:“周姐你不是有免疫系统疾病吗,能接种新冠疫苗?”周海媚回复称:“谢谢,我没有病,请别相信谣言。”
随着周海媚去世消息的传播,登上热搜的还有“红斑狼疮”。
二、红斑狼疮为何被称为“不死的癌症”?
系统性红斑狼疮(SLE)是一种身体免疫系统自我攻击的疾病,由于该病不易根治,需长期治疗,且患者长期遭受折磨而被医学界称为“不死癌症”。多见于15~40岁生育期女性,儿童亦有发病,被称为世界三大疑难病症之一,特点是慢性病、反复发作、无法根治。
SLE之所以被称为“狼疮”,是因为大部分狼疮病人会出现面部的皮疹、红斑,比较典型的皮疹分布于脸颊鼻梁两侧,形似展翅的蝴蝶,因此被称为“蝶形红斑”,类似被狼咬过的不规则红斑,是狼疮的特征性表现之一。
根据美国狼疮基金会的数据,美国至少有150万人受此病困扰,而全球至少有500万患者。系统性红斑狼疮(SLE)是我国最常见的系统性自身免疫性疾病之一,患者超100万,患病率高居世界第二。

红斑狼疮(SLE)是一种慢性自身免疫性疾病,身体各器官均可受损,尤其是皮肤、关节、血液、肾脏及中枢神经系统。患者免疫系统出现障碍,不再保护机体免于细菌和病毒的侵害,而是反过来攻击自身组织。
系统性红斑狼疮可以侵害到我们人体内的所有脏器、所有的系统,其中肾脏是最常见的受累器官。约40%~60%的系统性红斑狼疮患者起病初即伴有肾脏损害,17%~25%的狼疮性肾炎患者可进展为终末期肾病(尿毒症)。
儿童SLE(childhood-onset SLE,cSLE)定义为18岁前发病,约占全部SLE病例的20%。近年来,系统性红斑狼疮在儿童的发生率明显上升。
据上海市肺科医院呼吸内科副主任医师胡洋介绍,红斑狼疮以其面部特征而被不少人熟知,它是一种风湿免疫性疾病,是人自身免疫功能紊乱造成的,特征性的表现是在面部鼻子两侧出现形似蝴蝶的红斑,但这只是表面症状,其实还有一些外表看不出来的病理改变,比如血小板下降,容易流产等。

三、红斑狼疮是如何发生的?有哪些症状?
目前对于红斑狼疮到底是如何发生的,科学界至今仍无统一看法。不过,遗传易感性是一个重要的决定性因素,比如直系亲属中就存在狼疮患者或者其他风湿免疫性疾病的患者。
其他的诱因包括病毒感染(例如巨细胞病毒、丙肝病毒、EB病毒等)、服用某些药物(肼屈嗪、氯丙嗪、普鲁卡因胺、青霉胺等)、接触某些化学物质(三氯乙烯、二氧化二硅等)及雌激素的异常等。
除了上述原因外,晒太阳也可能会诱发这种疾病。今年5月曾有报道称,一名27岁的女子外出旅游因阳光直射而诱发了红斑狼疮。据介绍,阳光中的紫外线可以使皮肤中的DNA变性,变成抗原物质,使机体致敏(光过敏),从而诱发红斑狼疮表现明显,或已有狼疮的患者出现病情活动或复发。
因此,日晒会让本身就有狼疮潜质或易罹患狼疮的人表现出疾病完整的特征。
最新的研究证明,基因突变可能也是人类罹患这种不死癌症的主要原因。据2022年4月一项发表在《自然》杂志上的研究文章认为,在一名患有罕见遗传性疾病的女孩儿帮助下,科学家们从基因层面确认了红斑狼疮的发病原因。
专家们锁定了一种名为TLR7的基因,它原本的作用是帮助身体抵抗入侵的病毒。通常,携带TLR7的细胞发现RNA病毒后(例如新冠)会产生干扰素以阻止病毒繁殖。但是当基因突变过度激活免疫细胞时,免疫细胞错误地认为它们正在受到微生物的攻击并释放过量的干扰素,从而开始攻击正常细胞和组织。尽管是在比较严重的狼疮病例中发现了TLR7突变,但科学家们认为,这一发现可能有助于改变对更广泛群体的狼疮治疗。


四、目前有哪些治疗方法?
据梅奥诊所发布的红斑狼疮治疗指南指出:“没有完全相同的狼疮病例。大多数狼疮患者会经历轻度病情,其特点是体征和症状在一段时间内加剧,也就是发作期,之后会出现改善,甚至完全消失一段时间。
狼疮的体征和症状将取决于哪些身体系统受到疾病影响。最常见的体征和症状包括:疲劳,发热,关节疼痛、僵硬和肿胀,面部出现覆盖脸颊和鼻梁的蝴蝶状皮疹,或身体其他部位出现皮疹,暴露在日光下会出现皮损或令皮损状况恶化,手指和脚趾在寒冷或应激情况下发白或发蓝,气短,胸部疼痛,头痛、意识模糊和记忆丧失。

诊断狼疮很困难,因为体征和症状因人而异,且相差很大。狼疮的体征和症状可能随时间变化,并与许多其他疾病的体征和症状发生重叠。

没有一种检测可以直接诊断狼疮。需要将血液和尿液检测、体征和症状以及体格检查结果相结合进行诊断。有时甚至需要将受损的肾脏及脸部的感染部位活检来配合诊断。
红斑狼疮可分为盘状红斑狼疮、亚急性皮肤型红斑狼疮、系统性红斑狼疮、深在性红斑狼疮、新生儿红斑狼疮、药物性红斑狼疮等亚型。
系统性红斑狼疮是红斑狼疮各类型中最为严重的一型。绝大多数患者发病时即有多系统损害表现,少数病人由其他类型的红斑狼疮发展而来。
目前,红斑狼疮是没有办法根治的慢性疾病,与糖尿病、高血压一样,需要长期吃药。不过,通过正规有效的治疗,患者10年生存率已经达到了80%以上。
研究显示,SLE患者5年生存率从20世纪50年代的50%~60%升高至90年代的超过90%,并在2008年~2016年逐渐趋于稳定。SLE已由既往的急性、高致死性疾病转为慢性、可控性疾病 ,这和临床医师和患者对SLE的认知和重视度提高密不可分。

目前临床治疗SLE的主要方法有:药物治疗、血浆置换或免疫吸附辅助治疗、调整生活方式等。
最常用来控制狼疮的药物包括:萘普生钠(Aleve)和布洛芬(Advil、Motrin IB 等),可以用来缓解与狼疮相关的疼痛、肿胀和发热。在《2020中国系统性红斑狼疮诊疗指南》提到:对无禁忌的SLE患者,推荐长期使用用于治疗疟疾的药物羟氯喹(Plaquenil)作为基础治疗。服用羟氯喹的患者,建议对其进行眼部相关风险评估:高风险的患者建议每年进行1次眼科检查,低风险的患者建议服药第5年起每年进行1次眼科检查。
激素泼尼松和甲泼尼龙(Medrol),来控制累及肾脏和脑的严重疾病。抑制免疫系统的药物可能有助治疗严重的狼疮病例。这类药物包括硫唑嘌呤(Imuran、Azasan)、霉酚酸酯(Cellcept)、甲氨蝶呤(Trexall、Xatmep 等)、环孢素(Sandimmune、Neoral、Gengraf)和来氟米特(Arava)。可能发生的副作用包括感染风险升高、肝损伤、生育能力下降和患癌风险升高。
此外,利妥昔单抗、贝利尤单抗(Benlysta)通过静脉给药,也可以减轻部分患者的狼疮症状。Rituxan、Truxima可能对某些使用其他药物无效的人有益。临床试验显示, 伏环孢素可以有效治疗狼疮。

2021年,周海媚曾放出在北京接种新冠疫苗的视频,许多网友在网上质疑是接种新冠疫苗诱发加重了她的病情。那么,红斑狼疮病人是否可以接种新冠疫苗?是否有可能会诱发狼疮患者的疾病活动或者复发呢?今年秋冬,国内流感、新冠、支原体暴发,红斑狼疮病人能否打流感疫苗?
凤凰网“CC情报局”采访了著名科普作家庄时利和:“红斑狼疮病人是高危人群,建议在条件许可的情况下,优先接种流感疫苗与新冠疫苗。”红斑狼疮病人一旦感染,症状会比一般人群要更严重。因此,目前包括美国疾控中心、美国风湿病学院以及我国公共卫生机构和许多医生都在鼓励自身免疫疾病患者接种新冠疫苗。
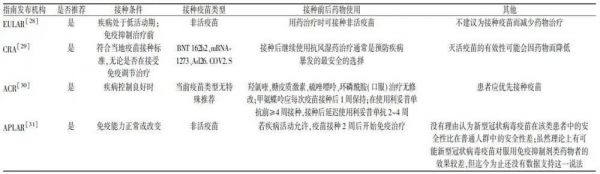
通俗地说:狼疮患者可以打疫苗,但能不能接种还是有限制条件的。据2019年欧洲抗风湿病联盟(EULAR)关于自身免疫病患者接种疫苗的建议,以及中华医学会风湿病学分会和感染病学分会联合撰写的《免疫受损成人新型冠状病毒疫苗接种专家建议》的要求来看,若病情处于活动期,有过敏史、发热期,正在使用生物靶向药治疗的狼疮患者均不建议接种新冠疫苗。

由于自身免疫紊乱以及糖皮质激素、免疫抑制剂等药物的使用,系统性红斑狼疮患者更易感染流感病毒。感染流感病毒的SLE患者病死率是普通人群的5倍,接种流感疫苗被认为是预防感染最有效的措施。
尽管流感疫苗并非绝对安全,但经过多年的临床认证,相较于可能发生的不良反应,其对SLE患者的预防保护作用是主要的。目前,欧洲风湿病防治联合会、免疫接种咨询委员会推荐所有SLE患者接种流感疫苗。
愿狼疮患者安然度过今年的感染高峰。
本文来自微信公众号:CC情报局 (ID:cancer-weekly),作者:侯谊(生物学博士)
相关推荐
创业失败到底是怎样的体验?估值数亿的A轮公司倒闭了,90后CEO还患上肿瘤
自由意志到底是个什么东西?
患上“远见病”的VR,不得不走进动物世界
美日芯片战争后,“日企之光”到底是如何黯淡的
当代打工人,被迫患上“文字讨好症”
亚马逊CEO贝佐斯的手机被黑,这到底是如何发生的?
经常怀疑自己是否是个骗子?这可能意味着你不是
病毒真的会越传越弱吗?
屠呦呦刷屏背后,青蒿素的抗药性问题和新适应症值得关注
中山二院乳腺外科团队多人患癌,真是试剂惹的祸?
网址: 周海媚被传患上红斑狼疮,这到底是个啥病? http://www.xishuta.cn/newsview101240.html
推荐科技快讯
- 1问界商标转让释放信号:赛力斯 95792
- 2报告:抖音海外版下载量突破1 25736
- 3人类唯一的出路:变成人工智能 25175
- 4人类唯一的出路: 变成人工智 24611
- 5移动办公如何高效?谷歌研究了 24309
- 6华为 nova14深度评测: 13155
- 7滴滴出行被投诉价格操纵,网约 11888
- 82023年起,银行存取款迎来 10774
- 9五一来了,大数据杀熟又想来, 9794
- 10手机中存在一个监听开关,你关 9519
