华为产业链上的149家公司,谁将重现苹果产业链上牛股的辉煌
编者按:本文来自微信公众号“国泰君安证券研究”(ID:gtjaresearch),作者 国泰君安总量团队,36氪经授权发布。
刚刚发布的iPhone 11系列,很可能无法拯救苹果在国内智能手机市场的份额下滑。
虽然预售期间暗夜绿款被抢购一空,虽然果粉们拿到真机后依然会高呼“真香”,但根据9月15日外媒报道,苹果iPhone 11系列全球首批订单量预计在800万台左右,较去年新机型上市时至少减少10%。
缺乏创新元素、没有5G功能的现实,让苹果以及其产业链的未来前景蒙上了一层阴影。
风水轮流转。4G时代看苹果,5G时代看华为。
过去十年,万亿美元市值的苹果孕育了整个产业链的飞黄腾达,而仅仅A股上就有数十家公司借此成为十年十倍的大牛股。
展望未来,国泰君安总量团队认为,以华为为首的国内自主品牌供应链,或将迎来同等体量的“黄金”投资期。
在《复盘苹果产业链黄金十年,看华为产业链投资机会》报告中,国泰君安总量团队针对华为140余家供应商信息进行了复盘,比对苹果产业链发展过程中的每一个环节和每一个细分领域,试图从中挖掘出确定性相对较高的投资机会。
01苹果供应链的黄金十年
2007年1月9日,苹果公司举办第一代iPhone发布会,触摸屏+Home键的设计令人惊艳。然而在智能手机尚未风靡的时代,当年iPhone仅有百万台级别的销量。
直到2010年iPhone4的火爆行情,才正式拉开了苹果产业链长达10年的黄金投资期。
从2010年1月到2017年末,A股上证综指最高涨幅59%,而苹果产业链指数最高涨幅达到1079%,是前者的18倍。
在这段时间里,苹果产业链毫无疑问就是A股市场中最大的投资主题,孕育了一批业绩亮眼、市值飞涨的明星公司。
▼2010年以来苹果指数远超大盘

数据来源:Wind,国泰君安证券研究
比如半导体器件领域的长电科技,其股价于2008年11月7日到达底部,后上涨至2015年6月5日历史最高点,期间走出两段上升结构,总涨幅1485%。
▼长电科技受益芯片封测龙头地位
数据来源:Wind,国泰君安证券研究(方框对应区间内时长及股票涨幅)
再如制造声学器件的歌尔股份,其股价于2008年10月17日到达底部,后上涨至2017年11月14日历史最高点,期间走出三段上升结构,总涨幅3149%。
▼歌尔股份股价走势与业绩变动关联度不断提升

数据来源:Wind,国泰君安证券研究(方框对应区间内时长及股票涨幅)
还有顺络电子,股价于2008年10月28日见底,后上涨至2015年6月5日历史最高点,期间走出两段明显上升结构,总涨幅2235%。
▼顺络电子盈利能力稳步提升,支撑股价上涨

数据来源:Wind,国泰君安证券研究(方框对应区间内时长及股票涨幅)
以及制造连接器的立讯精密,其股价自2010年10月到2019年7月,期间走出三段上升结构,总涨幅1713%。
▼立讯精密是全苹果概念股中穿越牛熊的典型

数据来源:Wind,国泰君安证券研究(方框对应区间内时长及股票涨幅)
02复盘苹果供应链的投资路径
根据过去十年苹果相关概念标的股价走势,我们可将投资路径大致分为三个阶段:
2008年中下至2011年中上;
2012年中下至2015年中;
2015年中下至2017年底。
▼苹果指数与经典标的投资可分为三个阶段

数据来源:Wind,国泰君安证券研究(第一阶段中指数及部分标的上市时间较晚,数据比较意义不大)
各阶段指数与所列经典标的平均投资时长分别为24.3个月、36.6个月、24.6个月,所列经典标的的平均涨幅分别为783%、694%、183%。
从苹果概念股上涨的三个阶段来看:
第一阶段,全行业普涨。
投资对象主要受估值推动,标的稀缺度、与概念相关度等因素直接决定了对资金的吸引程度。在这期间,大部分公司均有5倍以上涨幅。
第二阶段,资金开始对标的基本面进行挖掘,股价与业绩相关度开始提升,赛道短期没有天花板压制的公司更易脱颖而出。
例如显示面板环节的莱宝高科,由于单一客户依赖度高、行业进入壁垒低、产业链上下游挤压等致命问题接连暴露,导致即使公司业绩依然保持增长,但增速回落、业绩下滑已是大势所趋,资金四散而逃,股价迅速垮塌。
第三阶段,受行业景气度下行影响,边际资金参与度大幅下降,个股定价趋于理性,基本与业绩保持同步,业绩持续释放的公司更受资本市场青睐,最终能走出独立行情。
如顺络电子、立讯精密等个股,在产业景气度下行、大部分标的业绩下滑、股价也大幅回落的情况下,依然能保持业绩稳定增长,因此受到资金青睐,成为这一阶段的最大赢家。
03华为供应链三大板块
苹果产业链的过去,很可能会成为华为产业链的未来。
国泰君安总量团队根据华为提供的名单和上市公司年报,招股说明书的5大客户名录等途径,整理出华为的供应商体系总共164家,扣除房地产、交运等提供辅助性服务的公司后,电子、通信、计算机行业的中外供应商供149家。
在这其中,软件与服务供应商数量最多,有21家,半导体设计行业的供应商17家,代工、晶圆制造等生产服务的供应商14家,安防设备等电子装备供应商10家,而华为主营业务涉及的核心元器件如存储器、连接器、线缆的供应商数量也分别为9家。
据此计算,华为供应商市场约有5000亿规模,27家A股上市公司来自华为的收入占比超过公司总营业收入的10%。
那么,如何判断如此庞大的市场和诸多的参与者中,谁能分到最大的蛋糕?
我们按照华为的主营业务进行细分,可以看到一共分为三块(数据来源于华为2018年财报):
消费者业务,收入3489亿元,占比48%;
运营商业务,收入2940亿元,占比41%;
企业业务,收入744亿元,占比10%。
▼消费者业务、运营商业务和企业业务是华为三大业务支柱

数据来源:Wind,国泰君安证券研究
这三大业务板块相应的产业链,都具备巨大的投资机会:
运营商业务是华为的基础业务,2011-2018年复合增长率为9%;
消费者业务是华为目前最大的业务,复合增长率为35%;
企业业务是华为增长最快的业务,复合增长率为37%。
接下来,我们将分别对华为的三大业务即进行深度解析,挖掘出各个业务产业链潜在的受益标的。
▼华为2018年92家核心供应商名单



数据来源:华为、国泰君安证券研究
04消费者业务:华为5G手机开启新篇章
2019年7月份,华为在深圳总部发布了首款5G手机Mate 20X。
这款5G手机搭载了麒麟980芯片和巴龙5000芯片组,是全球首支搭载双7纳米5G终端芯片,支持NSA(非独立组网)和SA(独立组网)两种5G模式。
▼华为首款5G手机Mate 20 X

数据来源:华为
从华为首款5G手机的供货商来看,国内企业占到了大多数。
在整机组装上,供应商主要为富士康和比亚迪,CPU主要供应商为海思,指纹识别方案供应商为汇顶科技,PCB供应商包括深南电路、沪电股份等。
由于5G手机在很多层面上对零部件提出了更高的要求,尤其是基带和芯片,两者将是5G手机价值量中提升幅度最大的部分。
目前,基带和芯片的核心部件国内企业仅能实现部分自主替代,除了华为海思能在基带上实现自主生产以外,其余部件基本都依赖进口。
除了基带与芯片外,屏幕、电池、摄像头、天线等面临的要求更多是需要技术性的变革,比如屏幕向全面屏、折叠屏的转换,电池需要提供更长的电力供给时间,摄像头和天线面临数量上的增长。
因此,在技术不断更新迭代的初期,相关产业链存在非常明显的价值量提升空间。
针对华为手机部分核心设备所需的零部件,我们对其国内供应商或潜在供应商进行了梳理,以下公司未来将有望受益于华为手机业务的长期快速增长。
▼华为5G手机产业链相关受益标的

数据来源:国泰君安证券研究
05运营商业务:从4G投资发掘5G投资下的机会
从华为的基站建设规划来看,5G建设进度已经处于全球领先。
截至2019年2月底,华为已经和全球多家头部运营商签定了30多个5G商用合同,有4万多个5G基站已建设在世界各地。
另外,华为推出的RuralStar、PoleStar以及TubeStar (Three-Star)解决方案,将为一亿农村人口提供网络覆盖,为城市提供空间利用率高的基站。
与此同时,华为还研发出一种一根管道集成整个基站的TubeStar,处理能力接近塔站的处理水平,但占地面积将更小。
从2020年开始,随着5G投资逐步进入高峰期,华为的运营商业务有望迎来大爆发。可以预计在未来5G建设投入的过程中,运营商业务收入会有明显提升。
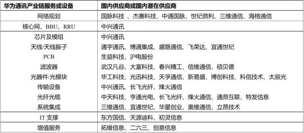
具体到华为的通讯产业链结构来看,大致可以分为:
网络规划——无线主设备(核心网、BBU、RRU;芯片及模组;天线、天线振子;PCB、滤波器等射频器件;光模块、光器件和小基站)——传输设备——光纤光缆——系统集成(IT支撑、增值业务)——终端设备——运营商——用户。
通讯产业链中上游中,已经有部分公司进入华为供应商体系,还有部分公司已经有初步的合作意向。
结合华为公布的92家核心供应商,我们认为未来将持续受益华为通信产业链的公司如下表所示。
▼华为通信产业链相关受益标的

数据来源:华为官网,国泰君安证券研究
06企业业务:云计算开辟新的成长空间
华为的企业云业务分布于12个场景,不仅囊括了当下重点的金融、交通、石油和天然气、教育和零售行业,还进入了智慧城市、公共安全、政务等政务云领域,为城市建设和公共安全提供解决方案。
在这些应用场景之中,华为向客户提供的不仅是自己生产的硬件设备和云计算平台,还牵头多方合作提供高度定制化的云计算解决方案,其合作伙伴包括顶层设计、运营、平台和应用等,这些公司也将受益于华为企业云计算的蓬勃发展。
▼华为企业云计算的应用场景

数据来源:华为官网,国泰君安证券研究
企业业务2018年受大环境影响,增速有所下滑,但即便如此,这项业务增速仍然高于其他业务的增速。
▼华为企业业务规模和占比逐年增长

数据来源:华为,国泰君安证券研究
在供应链方面,华为企业云计算的基础设备主要为服务器、存储器和数据中心交换机,其中所需要的部件包括芯片、DRAM、光模块等核心部件。
我们梳理了国内能够向华为提供这些核心部件的供应商和潜在供应商,可以发现国内尚无供应商能够提供满足华为要求的服务器和存储器所需要的芯片等核心部件。
但对于光模块而言,华为的核心供应商,如光迅科技、华工科技、新易盛等,将长期受益于华为企业云业务的增长。
▼华为企业云产业链相关受益标的

数据来源:国泰君安证券研究
07华为的国产替代供应链
此前,华为在手机生产供应链上曾高度依赖国外供应商,但2018年中美风波使得华为更加深刻地认识到,扶持国内供应商已经成为保障供应链安全的必经之路。
截至目前,包括英特尔、高通、赛灵思和博通在内的四家美国芯片设计商与供应商切断了与华为的交易。同时,谷歌也宣布了已暂停与华为部分业务往来的消息。
5月以来,不少业内人士猜测,未来华为的供应链将逐步去美国化。
针对美国的贸易限制,华为的供应链安全策略已调整为高端芯片基于海思自主研发,同时与国外顶级厂商合作以保证产品竞争力,国内厂商仅供应手机的低端元器件。
滤波器等射频器件供应商,产品设计由华为负责,供应商仅作为华为的代工厂,天线则主要由华为自己生产。
我们相信,就像过去苹果产业链创造无数十年十倍股一样,未来在国产替代和5G大潮的催化下,华为产业链将迎来同等体量的黄金投资机会。
错过过去十年的苹果,不要再错过未来十年的华为。
相关推荐
华为产业链上的149家公司,谁将重现苹果产业链上牛股的辉煌
华为的求生之路上,能有哪些帮手?
国产手机产业链“千里之堤”,毁于苹果?
苹果生态上的中国公司
中兴手机消退背后,谁开启了手机产业链的科技战争?
疫情之后,全球产业链将走向“全球化”还是“逆全球化”
移动阅读的趋势,在文学IP产业链上乘风破浪
从2019年苹果全球200大供应商看全球电子产业链变化
下一代iPhone外观惨不忍睹,苹果还能称霸手机产业链吗?
苹果的半条命,并不在 iPhone12 上
网址: 华为产业链上的149家公司,谁将重现苹果产业链上牛股的辉煌 http://www.xishuta.cn/newsview10063.html
推荐科技快讯
- 1问界商标转让释放信号:赛力斯 95792
- 2报告:抖音海外版下载量突破1 25736
- 3人类唯一的出路:变成人工智能 25175
- 4人类唯一的出路: 变成人工智 24611
- 5移动办公如何高效?谷歌研究了 24309
- 6华为 nova14深度评测: 13155
- 7滴滴出行被投诉价格操纵,网约 11888
- 82023年起,银行存取款迎来 10774
- 9五一来了,大数据杀熟又想来, 9794
- 10手机中存在一个监听开关,你关 9519
